1月26日,多家上市公司发布投资者关系活动记录表公告,披露各自与机构之间的业务交流内容,其中透露出公司业务布局的诸多进展与亮点。
东北制药:DCTY0801注射液已成功获得美国FDA孤儿药资格认证
东北制药近日接受中泰证券、冲积资产等机构调研。在调研中,东北制药表示,创新药板块是公司战略转型的核心引擎,也是未来增长潜力的关键所在。通过控股鼎成肽源,公司快速切入细胞治疗前沿领域,建立了TCR-T、CAR-T等技术平台。
据东北制药介绍,鼎成肽源专注于细胞与基因治疗领域,聚焦恶性实体肿瘤免疫治疗研发。目前,鼎成肽源核心产品DCTY1102注射液已获CDE临床试验默示许可,有望成为全球第二款、国内首款进入I期临床的靶向KRAS G12D TCR-T细胞药物;DCTY0801注射液已进入临床试验阶段,并且获得美国FDA的孤儿药资格认证,展现出良好的发展潜力。
“公司未来增长的核心动力在于创新研发成果的落地转化。”东北制药表示,如果核心细胞治疗产品临床试验顺利并最终成功上市,将打开公司的成长空间。同时,原料药业务的国际化布局和全公司的数字化管理增效也是重要的积极因素。
展望未来,东北制药称,公司将以“创新驱动、数智赋能、绿色转型、开放合作”为核心战略导向,打造全产业链竞争力。同时着眼行业制高点和大健康领域横向发展两个维度,在纵深和扩展上形成外延式生长能力,推动企业从传统化学制药企业向创新型、国际化、多元化、高质量发展的医药健康产业集团跨越和升级。

资料来源:公司公告
东北制药是我国最大的单体制剂生产基地之一,也是中国麻精药品和抗艾药物生产基地。公司业务覆盖化学制药(原料药、制剂)、医药商业(批发、连锁)、医药工程(医药设计、制造安装)、生物医药(生物诊断试剂)等板块,形成了医药上下游产业及服务集群。
二级市场方面,东北制药午后拉升,最终收涨2.97%,近5个交易日涨幅为4.73%。
稳健医疗:以创新驱动发展 持续打造高品质产品
稳健医疗近日接受开源证券、中金公司、前海开源基金等十余家机构调研。
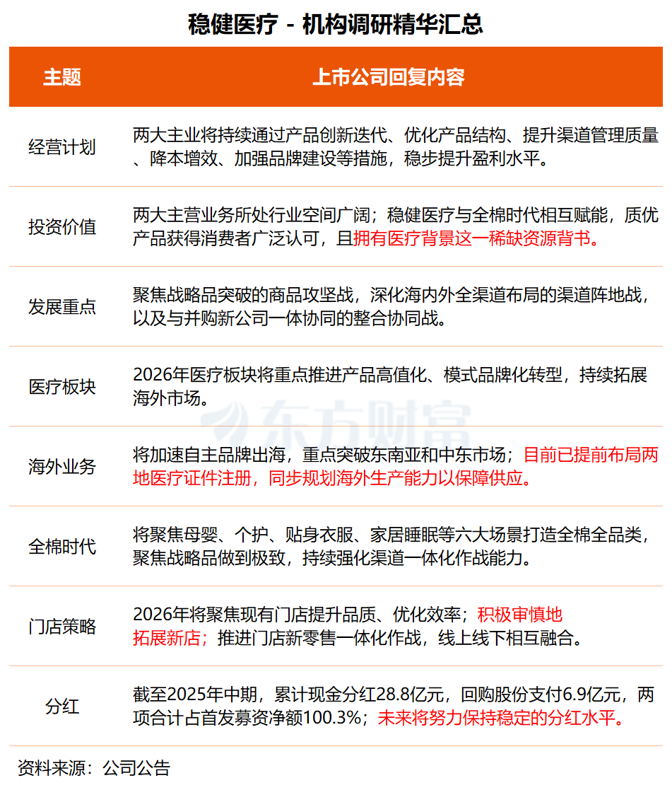
在调研中,稳健医疗表示,公司两大主营业务所处行业空间广阔,稳健医疗与全棉时代两大品牌相互赋能,产品凭借优质品质获得消费者广泛认可,且拥有医疗背景这一稀缺资源背书。
据稳健医疗介绍,2026年公司医疗板块将全力打好三大关键战役:聚焦战略品突破的商品攻坚战,深化海内外全渠道布局的渠道阵地战,以及与并购新公司一体协同的整合协同战。
内生方面,通过产品结构优化,加大高毛利、高增长品类的推广力度,同时拓展海外市场、国内院端、C端等多元渠道;外延方面,2024年并购的美国GRI公司带来了优质的海外渠道资源、客户资源及产能布局,目前渠道融合、供应链转产等进展顺利,为海外业务增长注入新动力。
“医疗板块将重点推进产品高值化、模式品牌化转型,持续拓展海外市场。”稳健医疗称,公司将加速自主品牌出海,重点突破东南亚和中东市场,并加大资源倾斜与市场教育投入。目前已提前布局两地医疗证件注册,严控产品开发进度,同步规划海外生产能力以保障供应。
关于全棉时代,稳健医疗表示,2026年,全棉时代将聚焦母婴、个护、贴身衣服、家居睡眠,外出服饰、轻运动六大场景打造全棉全品类,聚焦战略品做到极致,持续强化渠道一体化作战能力。
研发方面,稳健医疗称,秉持“产品领先”战略,以创新驱动发展,持续打造高品质产品。截至2025年中期,医用耗材领域共持有各项研发专利1,109项、医疗产品注册证701项(其中三类医疗产品注册证28项,海外注册证340项),全棉时代持有各类专利530项。

稳健医疗旗下拥有“winner稳健医疗”和“Purcotton全棉时代”两大主品牌,产品覆盖伤口护理、感染防护、手术室耗材、个人护理、家庭护理、母婴护理、家纺服饰等多个细分领域。
去年前三季度,公司实现营收78.71亿元,同比增长30.10%;归母净利润为7.32亿元,同比增长32.36%。
西部证券研报指出,公司已明确未来三年的战略规划,并设定了股权激励目标,为持续增长提供了明确指引和内部动力。综合来看,稳健医疗在双轮驱动战略下,有望保持高质量的增长态势。
华福证券也指出,公司医疗+消费、全棉+健康的业务模式与品牌属性稀缺,核心产品增长驱动强劲。
二级市场方面,稳健医疗今日上涨1.81%,近5个交易日涨幅为2.90%。
受印度出现尼帕病毒疫情消息刺激,A股医药板块午后走强,病毒防治、生物疫苗、体外诊断、CAR-T细胞疗法等方向涨幅居前,相关ETF方面,紧密跟踪生物医药指数的生物医药ETF(159859)今日上涨1.98%,成交额达2.5亿元。值得一提的是,截至1月23日,该ETF已连续5个交易日获资金净流入,累计净流入额超1.92亿元。
(文章来源:东方财富研究中心)
