锋龙股份、嘉美包装:将就股票交易波动情况进行核查 1月26日起停牌
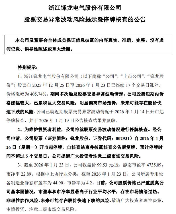
锋龙股份1月25日公告,因股票自2025年12月25日至2026年1月23日已连续17个交易日涨停,价格涨幅为405.74%,期间多次触及股票交易异常波动情形,公司股票短期内价格涨幅较大,已累积巨大交易风险,明显偏离市场走势,未来可能存在股价快速下跌的风险。为维护投资者利益,公司将就股票交易波动情况进行停牌核查。公司股票自2026年1月26日(星期一)开市起停牌,自核查结束并披露核查公告后复牌,预计停牌时间不超过5个交易日。

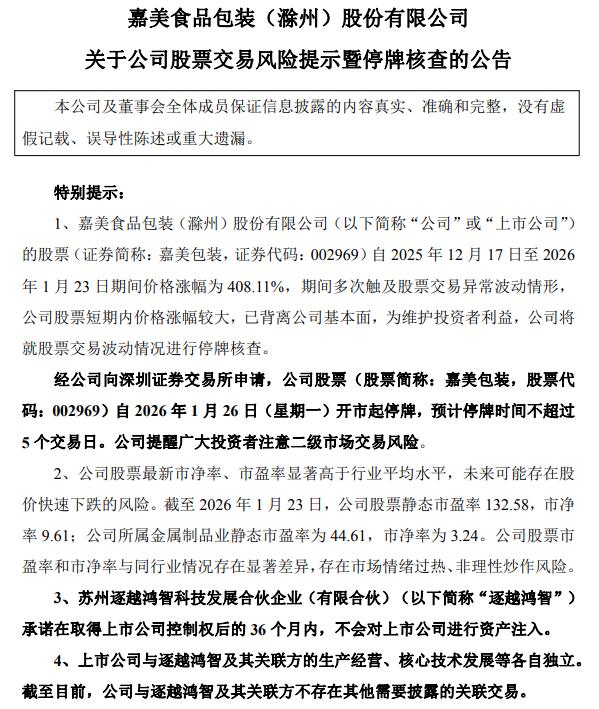
嘉美包装1月25日公告,公司股票自2025年12月17日至2026年1月23日期间价格涨幅为408.11%,期间多次触及股票交易异常波动情形,公司股票短期内价格涨幅较大,已背离公司基本面,为维护投资者利益,公司将就股票交易波动情况进行停牌核查。公司股票自2026年1月26日(星期一)开市起停牌,预计停牌时间不超过5个交易日。

(文章来源:界面新闻)
