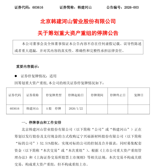
1月21日晚,韩建河山披露《关于筹划重大资产重组的停牌公告》称,公司正在筹划以发行股份及支付现金的方式收购辽宁兴福新材料股份有限公司(简称“标的公司”或者“兴福新材 ”)52.51%股权,实现对标的公司的控制及合并报表,同时募集配套资金。本次交易不构成关联交易,构成重大资产重组,但不构成重组上市。
根据公告,因本次交易尚处于筹划阶段,有关事项存在不确定性,为了维护投资者利益,避免造成股价异常波动,根据上交所相关规定,经公司申请,公司股票自1月22日(星期四)开市起开始停牌,预计停牌时间不超过9个交易日。

1月21日,韩建河山已经停牌。上交所网站消息显示,韩建河山今日停牌,原因为“重要事项未公告”。
Wind数据显示,停牌前一天(1月20日),公司股价涨停,报6.23元/股。1月20日盘后龙虎榜显示,上榜营业部席位全天成交9000.33万元,占当日总成交金额比例为42.98%。具体来看,开源证券西安西大街证券营业部、国泰海通证券深圳金田路证券营业部分别买入4008.36万元、664.80万元;国泰海通证券总部、高盛(中国)证券上海浦东新区世纪大道证券营业部分别卖出1064.54万元、561.64万元。

图片来源:Wind
筹划重大资产重组
公告显示,1月20日,公司与本次交易的主要交易对方陈旭辉、高巷涵、郭振伟以及营口福兴同创企业管理中心(有限合伙)签署了《购买资产意向协议》。本次交易的具体交易方式、交易方案、发股价格、交易作价等安排由交易各方后续协商确定。上述协议为公司与主要交易对方就本次交易达成的初步意向,本次交易的具体方案将由最终交易各方另行签署的正式文件确定。
停牌期间,公司将根据事项进展情况,严格按照有关法律法规的规定和要求履行信息披露义务。待上述事项确定后,公司将及时发布相关公告并申请公司股票复牌。
本次交易事项尚处于筹划阶段,公司目前正与交易意向方接洽,初步拟定的交易对方包括陈旭辉、高巷涵、郭振伟以及营口福兴同创企业管理中心(有限合伙),后续公司将与标的公司的相关股东进一步接洽,确定最终交易对手方范围,最终确定的交易对方以公司后续公告的重组预案或重组报告书披露的信息为准。
标的公司在新三板挂牌
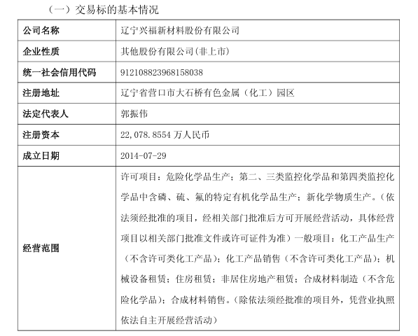
兴福新材成立于2014年7月29日,注册资本约2.21亿元,法定代表人为郭振伟,注册地址位于辽宁省营口市大石桥有色金属(化工)园区。经营范围包括:危险化学品生产;第二、三类监控化学品和第四类监控化学品中含磷、硫、氟的特定有机化学品生产;新化学物质生产等。

图片来源:公司公告
兴福新材目前为新三板挂牌公司。公司于1月21日早间发布公告称,经向全国股转公司申请,公司股票自1月21日起停牌,预计将于2月4日前复牌。
1月21日晚,兴福新材也披露筹划控制权变更事项,即韩建河山正在筹划以发行股份及支付现金的方式收购兴福新材52.51%股权,实现对兴福新材的控制及合并报表。本次交易完成后,韩建河山将成为兴福新材的控股股东。
韩建河山2025年半年报显示,公司的传统主营业务为预应力钢筒混凝土管(PCCP)、钢筋混凝土排水管(RCP)的研发、生产和销售,主导产品PCCP主要用于跨流域引水、输配水重点工程及市政给排水等水务工程。混凝土外加剂业务方面,公司子公司合众建材主要从事混凝土外加剂的研发、生产和销售,特别在京津冀区域的混凝土外加剂市场具有一定的竞争优势。环保业务方面,公司子公司清青环保主要从事脱硫、脱硝、脱白、除尘等大气污染排放治理,在钢铁行业的脱硝、脱白等环保领域具有一定竞争优势。
2025年前三季度,韩建河山共实现营业收入约为5.48亿元,同比增长37.39%;实现归属于上市公司股东的净利润约为976.12万元,扭亏为盈。
(文章来源:中国证券报)