苏亚金诚会计师事务所被出具警示函,涉年报审计项目违规
蓝鲸新闻1月21日讯,近日,江苏证监局发布行政监管措施决定书,剑指苏亚金诚会计师事务所(特殊普通合伙)及王璐、吴亚玲。
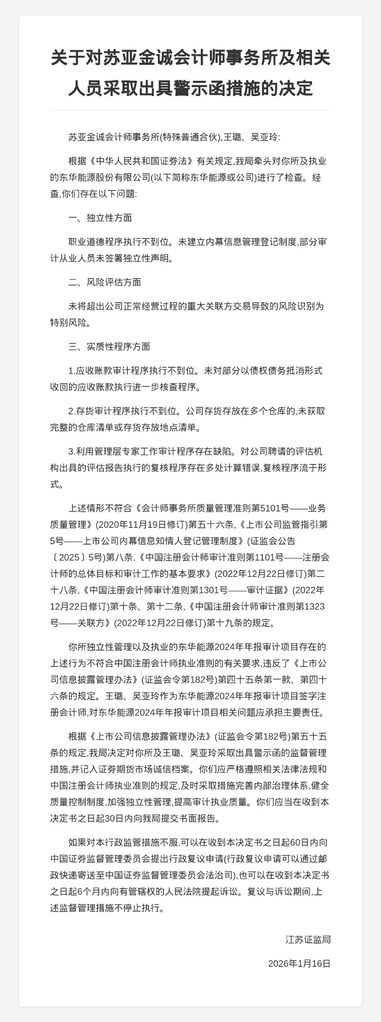
决定书显示,苏亚金诚会计师事务所(特殊普通合伙)在东华能源股份有限公司年报审计项目执业中,存在以下问题:
一、独立性方面
职业道德程序执行不到位。未建立内幕信息管理登记制度,部分审计从业人员未签署独立性声明。
二、风险评估方面
未将超出公司正常经营过程的重大关联方交易导致的风险识别为特别风险。
三、实质性程序方面
1.应收账款审计程序执行不到位。未对部分以债权债务抵消形式收回的应收账款执行进一步核查程序。
2.存货审计程序执行不到位。公司存货存放在多个仓库的,未获取完整的仓库清单或存货存放地点清单。
3.利用管理层专家工作审计程序存在缺陷。对公司聘请的评估机构出具的评估报告执行的复核程序存在多处计算错误,复核程序流于形式。
上述行为不符合中国注册会计师执业准则的有关要求,违反了《上市公司信息披露管理办法》的规定。王璐、吴亚玲作为东华能源2024年年报审计项目签字注册会计师,对东华能源2024年年报审计项目相关问题应承担主要责任。
对此,江苏证监局决定对苏亚金诚会计师事务所(特殊普通合伙)及王璐、吴亚玲采取出具警示函的监督管理措施,并记入证券期货市场诚信档案。

(文章来源:蓝鲸新闻)