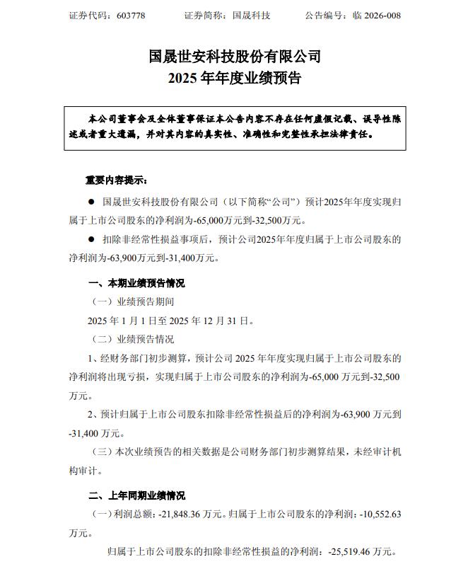
国晟科技:预计2025年年度净利润亏损3.25亿元—6.5亿元
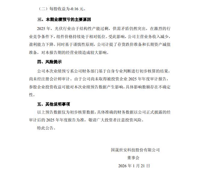
国晟科技(603778)1月20日公告,预计2025年实现归属于上市公司股东的净利润亏损3.25亿元到6.5亿元。2025年,光伏行业由于结构性产能过剩,供需矛盾仍然突出,在激烈的行业竞争条件下,组件价格持续处于相对低位。受此影响,公司主营业务收入减少,盈利能力下降。同时基于谨慎性原则,公司计提了存货跌价准备和长期资产减值准备,对本报告期的经营业绩造成较大影响。


(文章来源:人民财讯)
