
(数据来源:Choice)
债市复盘:
截至今日17:30,利率市场收益率多数下行,10Y国债下行0.3bp至1.85%,30Y国债上行0.15bp至2.30%。信用市场收益率多数下行,2Y期AAA信用债下行1bp至1.77%。债市早盘上涨。中国央行开展1793亿元7天期逆回购、9000亿元买断式逆回购操作,净投放10694亿元。资金面中性,资金情绪指数48,资金价格较昨日下跌,DR001在1.35%附近,DR007在1.50%附近。
当天银行为买方主力,证券呈卖出趋势,银行跟随行情变动多空分歧较大。

1、利率空间不大
中信建投固收首席分析师曾羽
节奏上,本轮全社会ROIC回升呈现“U”型。目前正处于“U”型底部,底部意味着一切变化均比较平缓,但随着时间推移,上行趋势将增强,利率中枢上行也呈现先缓后急特征。根据模型测算,中长期看,全社会ROIC与长期利率将分别回升至5.0%以上与2.5%以上,基本回归到2024年前水平。基于机构行为的研究也显示,在大周期的拐点,长期利率变化均滞后于全社会ROIC,背后是市场认知惯性与货币政策退出滞后,但随着时间推移或带来更大债市调整。

浙商银行FICC 债券投资部
最近几个交易日不同品种之间的表现有所分化,10年国债表现明显好于10年国开和30年国债,30年国债在前期突破前高并上移运行区间后,近期下行明显遇到较强的阻力。但10年国债运行区间总体上比较稳定,在债市形势尚未彻底扭转的背景下,10年国债作为短期交易标的安全性相对更高。另外,10年国债经过调整后收益率可能也接近了一些配置资金的预期收益区间。
华鑫证券固收首席分析师罗云峰
利率下行空间不大,但全年来看,若仍有降息,则1.85%以上长端利率有配置价值。历史上“跨周期调节”时期,随着广义流动性收缩,股市从牛市转向结构性行情或走弱,利率磨顶后下行,因此若财政政策力度回落,债市未必走熊。M2回落环境下股债跷跷板较为明显,传统资产配置指标如股债收益差效果下降,短期风险偏好指标对利率和红利股的指示意义均有上升。
2、12月金融数据点评
初步统计,2025年末社会融资规模存量为442.12万亿元,同比增长8.3%。其中,对实体经济发放的人民币贷款余额为268.4万亿元,同比增长6.3%;对实体经济发放的外币贷款折合人民币余额为1.05万亿元,同比下降18%;委托贷款余额为11.35万亿元,同比增长1.3%;信托贷款余额为4.67万亿元,同比增长8.6%;未贴现的银行承兑汇票余额为2.15万亿元,同比下降0.3%;企业债券余额为34.24万亿元,同比增长6%;政府债券余额为94.92万亿元,同比增长17.1%;非金融企业境内股票余额为12.2万亿元,同比增长4.1%。
国海证券固收首席分析师颜子琦
存款方面,根据金融统计数据推算,12月非银金融机构存款增速呈现跃升,基数变化来看,2024年12月非银存款出现大幅回落,故而基数效应也推升了本期非银存款增速数据。12月居民存款同比为9.68%,非银金融机构存款增速高于住户存款增速,存款搬家效应持续。

公众号:31度票研
12月末,新增社融同比环比均有所下降,政府债仍提供主要支撑。但整体来看,随着本年财政靠前发力,政府债发行错位影响,12月政府债同比下降显著,对社融支撑力度明显减弱。企业债加快发债,或延续11月趋势,12月同比上行显著,但整体作用仍相对有限。后续来看,信贷开门红将至,叠加政策出台提振信心,信贷环比明显回暖,1月社融环比或明显提升,当月的本年占比仍是相对高位水平。

3、万科股债大涨
证券时报
15日下午交易时间,深交所发布公告称,“21万科04”“22万科04”“22万科02”和“22万科06”“23万科01”均涨超30%,盘中临停。与此同时,万科A股价收涨3.4%,港股万科企业收涨6.85%
上海证券报
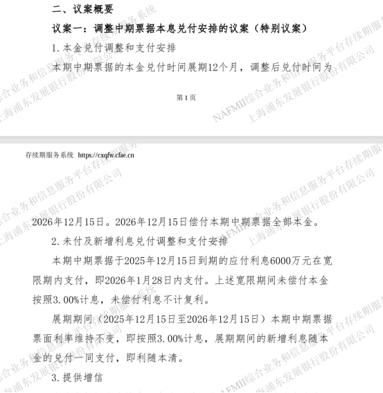
备受关注的万科“22万科MTN004”2026年首次债券持有人大会议案亮相。15日中午发布的最新议案显示,万科此次共有四项议案,涉及延长宽限期以及固定兑付等新的债券处理细节。1月7日,召集人浦发银行发布关于召开“22万科MTN004”2026年第一次持有人会议的通知。此次债权人大会召开日期为1月21日,距离宽限期1月28日仅有一周时间。如果宽限期内与债权人取得进展,该债券将避免违约风险。

华创证券固收首席分析师周冠南
对比永煤违约事件来看,万科债券拟商讨展期对市场整体的外溢性影响相对可控。万科事件处于当前货币宽松的外部环境,且其属于混合所有制企业,2021年起房地产监管政策收紧的背景下,地产行业违约已频发,前期万科舆情频发,市场对其偏弱的偿债能力已有一定预期,因此万科事件后,并未导致类似永煤违约时的系统性市场冲击,其影响主要集中于地产板块及其他行业瑕疵主体。

上海易居研究院副院长严跃进
纵观房企化解债务方式,总体上是以时间换空间,即把偿债时间推迟,给予企业一定的缓冲机会。
今日债市要闻:
1、央行:下调货币政策工具利率0.25个百分点,今年降准降息还有一定空间
邹澜在会上表示,下调各类结构性货币政策工具利率0.25个百分点,各类再贷款一年期利率降至1.25%,其他期限档次利率同步调整。完善结构性工具并加大支持力度,进一步助力经济结构转型优化。
财政部:自2026年1月1日起至2027年12月31日止对境外机构投资境内债券市场取得的债券利息收入暂免征收企业所得税和增值税
财联社1月15日电,财政部发布《延续实施境外机构投资境内债券市场企业所得税、增值税政策的公告》。自2026年1月1日起至2027年12月31日止,对境外机构投资境内债券市场取得的债券利息收入暂免征收企业所得税和增值税。上述暂免征收企业所得税的范围不包括境外机构在境内设立的机构、场所取得的与该机构、场所有实际联系的债券利息。