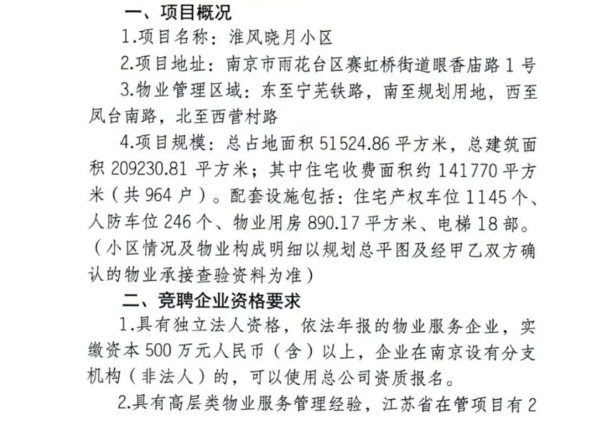
近日,位于南京雨花台区的上铁淮风晓月小区,因一场激烈的物业选聘而备受关注。
这个2024年8月才交付的高端小区,在首届业委会成立5个月后,就完成了从淘汰原物业到筛选出两家候选企业的流程。
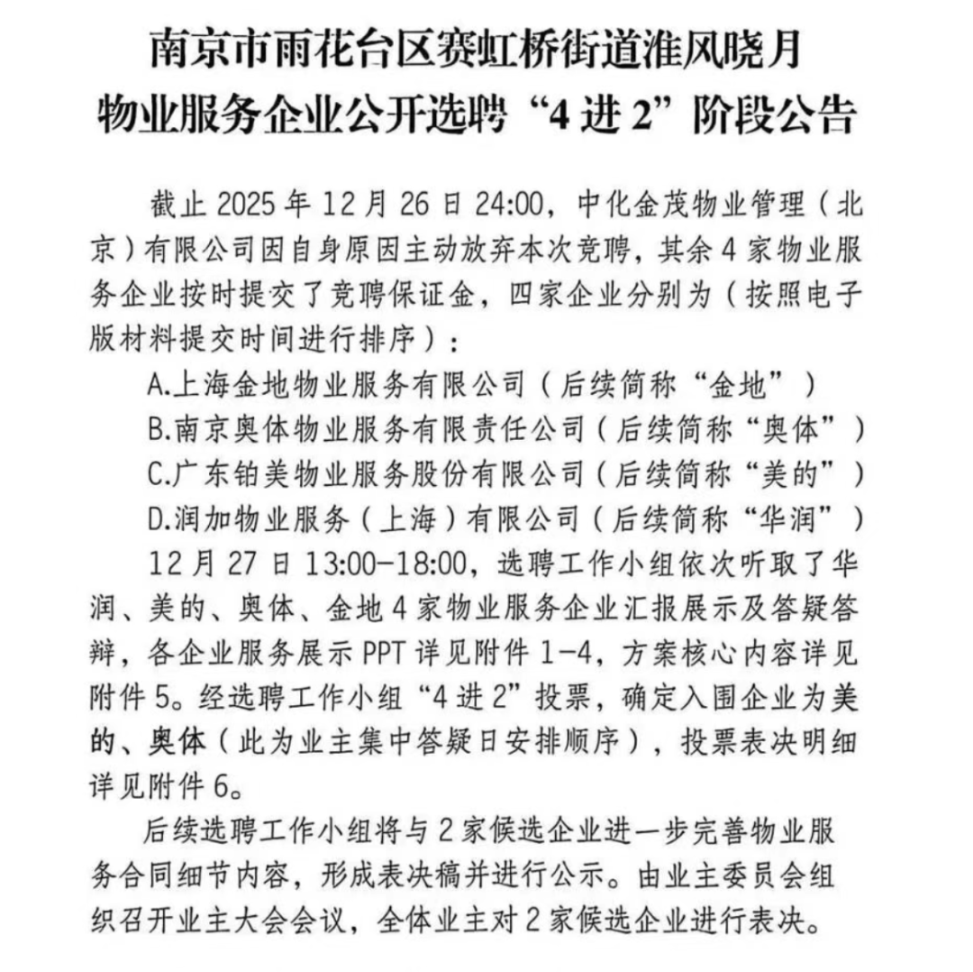
根据淮风晓月业委会对外披露的文件,共有6家品牌物企参与竞逐,最终奥体物业与美的物业进入终极PK,两家企业分别抛出带资140万元、120万元进场的重磅方案,还配套空置房物业费打折、公共收益分成等福利。
1月13日晚间,南京淮风晓月一业委会成员向《每日经济新闻》记者(以下简称每经记者)表示,目前全小区投票参与度已过半数,结果还得等公示期结束才能知道。
“带资进组”
据上述淮风晓月业委会成员介绍,小区于2024年8月交付,开发商为南京沪铁房地产开发有限公司。原物业为保利物业,但业主们认为小区收费与物业服务水平不匹配,此后成立业委会表决更换物业,并组织公开选聘。
“正在对筛选出的两家企业进行投票。”上述业委会人士表示。

来源:淮风晓月业委会微信公众号
每经记者注意到,这次选聘对候选企业的资质、项目负责人等都作出了明确要求,还发布过“5选2”“4选2”等阶段公告。


来源:淮风晓月业委会微信公众号
而为了拿下这个项目,两家候选企业都拿出了真金白银的投入方案。

来源:淮风晓月业委会微信公众号
奥体物业承诺无偿投入140万元,另掏约40万元用于项目焕新;若4年服务期未满即被解约,140万元按剩余年限比例退还;实行2.98元/m²/月一费制,无公共能耗费;空置超6个月房屋物业费七折,折合2.09元/m²/月。
美的物业带资120万元,其中70万元需在入驻60天内打入业委会账户,剩余按计划投入验收;采用两费制,合计2.6元/m²/月,空置房基础费七折、能耗费不变,总体约七五折,折合1.94元/m²/月。
“在存量盘里,高端住宅物业费高、收缴率高、增值服务空间大,算是物企的现金奶牛,这也是部分物企愿意带资进场最根本的原因。”1月14日下午,中国企业资本联盟副理事长柏文喜向每经记者表示。
在柏文喜看来,部分物业企业选择带资进场,是行业竞争升级的信号,但本质是“资本换信任、服务换续约”,资本只是放大器,服务仍是核心赛道。
争夺优质项目
淮风晓月的物业“抢盘大战”并非个例。
每经记者梳理发现,在各地的物业竞选过程中,多数普通刚需小区仍以“零投入竞聘”为主,带资多是头部物企争夺优质项目的差异化手段。
如苏州泊云庭项目,在2025年的物业换届投票中,新希望物业就带资128万元+整改垫资金额259.15万元参与竞选,最后成功被选中。
从行业现状来看,物业企业正面临前所未有的挑战,倒逼其向优质存量项目聚焦。
据克而瑞物管数据,2025年上半年,63家上市物企营收总额增长至1487.9亿元,同比增长4.1%,增速较2024年同期下滑0.5个百分点;毛利润均值为4.6亿元,同比下降2.0%;毛利率同比下降1.2个百分点,降至19.4%。
也正因如此,为应对盈利下滑的情况,一些物企开始主动退出低收缴率、低利润率的项目,将资源集中投向高端小区。
以南京河西华侨城天鹅堡为例,去年8月该小区在换物业时,保利物业、万物云、银城物业等参与角逐,其中万物云提出带资457万元进场且无需返还,还附加免费清洗外立面、代送快递等增值服务的条件,成功当选。
在中指研究院看来,“带资进场”行为并非普遍存在于所有物业项目,而是显著集中于特定类型的住宅小区。这类项目通常具备规模大、业主付费能力较强、品牌溢出效应高等特点,服务于此类项目有助于物业企业形成稳定现金流。
“物业‘带资进场’属非典型市场行为,不利于物业管理行业的健康与可持续发展。其通过短期资源输入掩盖了长期可能存在的服务风险与财务风险,客观上干扰了业主方的理性决策。”中指研究院分析称。

来源:赣州市城市住房服务中心
每经记者注意到,此前已有相关单位发文指责“带资进场”行为。
如安徽省社区服务业协会曾发文称其为“补贴战”,挤压中小物企空间,长期损害服务质量。赣州市城市住房服务中心2024年也曾发文,招标文件不得将物业服务人“提供整改资金”“带资进场”和“共管账户”等与物业管理无关的内容作为评标标准。
在苏商银行特约研究员武泽伟看来,物企“带资进场”是一把双刃剑,若缺乏透明监管与理性约束,极易引发非理性内卷和恶性竞争,过度资本比拼会扭曲市场,诱使企业作出不切实际的财务承诺,最终可能因盈利压力牺牲服务质量,损害业主长远利益。
“若能将资金投入与品质提升、权责清晰的契约及业主监督机制结合,其也能成为推动社区更新、倒逼行业升级的良性创新。”武泽伟预判,未来竞争重心将从“砸钱竞赛”回归资金使用效率、服务创新与长期价值创造的综合比拼,并可能衍生出“绩效对赌”“共益分成”等成熟新模式。
(文章来源:每日经济新闻)