【导读】华安证券拟控股华富基金,财富管理版图进一步扩张
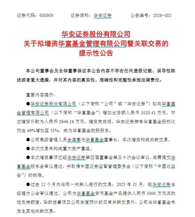
1月12日晚间,华安证券公告称,拟增持华富基金管理有限公司(以下简称华富基金)2%股权,增资价款为2646.16万元。若本次增资能够获批,华安证券将拥有华富基金51%股权比例,成为华富基金控股股东。

华富基金成立于2004年4月19日,注册地位于上海,注册资金为人民币2.5亿元,主营业务为基金募集、基金销售、资产管理等。华安证券现持有华富基金49%的股权,为其第一大股东,安徽省信用融资担保集团有限公司和合肥兴泰金融控股(集团)有限公司分别持有华富基金27%和24%的股权。对于此次华安证券增资并控股华富基金的方案,其他两家股东无异议并明确表示不参与此次增资。
根据华安证券公告,截至2025年9月30日,华富基金合并资产总额为8.66亿元,净资产为7.05亿元;2025年前三季度,华富基金实现合并营业收入2.54亿元,净利润为0.19亿元。通过Wind数据查询,截至2025年底,华富基金管理公募基金87只,管理规模已超千亿元,较上年末增长20%,旗下多只权益及固收基金收益率在同类型中排名靠前。
华安证券相关人士表示,通过此次增资并控股华富基金获得公募基金牌照,有助于完善财富管理业务布局,形成“公募+私募”“权益+固收”“境内+境外”的多元化财富管理产品谱系,整合客群、渠道、服务资源,增强对客户的资产配置服务能力,进一步提升核心竞争力。华富基金将积极融入华安证券全业务链条,更好落实监管关于推动公募基金高质量发展的意见。
值得注意的是,近年来华安证券在大财富管理领域频繁发力,如获批基金投顾业务、设立资管子公司等。数据显示,2024年华安证券财富管理业务条线营业收入较上年增长超15%。如控股华富基金能够获批,华安证券财富管理版图将又增添重要一块。华安证券将坚持以专业深化和服务优化为核心抓手,强化战略、业务和管理协同,持续践行“以客户为中心”经营理念,更好发挥“社会财富管理者”功能作用。
华安证券2025年三季报显示,前三季度华安证券实现营业收入44.23亿元,实现归母净利润18.83亿元,分别同比增长67.32%和64.71%;截至2025年三季度末,华安证券总资产为1066.55亿元,归母净资产为236.76亿元,较上年度末分别增长3.53%和5.46%。并表华富基金后华安证券资产规模将进一步增厚,经营业绩将再上一个新的台阶。
(文章来源:中国基金报)