1月12日晚,世茂能源、华是科技、江化微三家A股上市公司披露公告称,由于筹划控制权变更事项,公司股票申请停牌,预计停牌时间不超过2个交易日。
世茂能源控股股东、实控人筹划股份转让
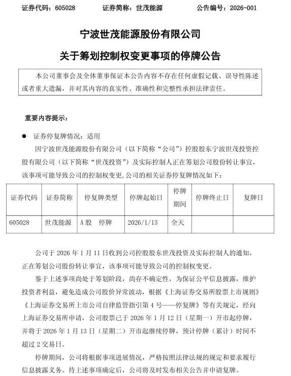
世茂能源1月12日晚公告称,公司于1月11日收到公司控股股东世茂投资及实际控制人的通知,正在筹划公司股份转让事宜,该事项可能导致公司的控制权变更。

图片来源:世茂能源公告
公告显示,鉴于上述事项尚处于筹划阶段,尚存不确定性,为保证公平信息披露,维护投资者利益,避免造成公司股价异常波动,根据《上海证券交易所股票上市规则》《上海证券交易所上市公司自律监管指引第4号——停复牌》等有关规定,经向上海证券交易所申请,公司股票已于1月12日(星期一)开市起停牌,并将于1月13日(星期二)开市起继续停牌,预计停牌(累计)时间不超过2个交易日。
停牌期间,公司将根据事项进展情况,严格按照法律法规的规定和要求履行信息披露义务。待上述事项确定后,公司将及时发布相关公告并申请复牌。
根据世茂能源2025年半年报,世茂能源是以生活垃圾和燃煤为主要原材料的热电联产企业,主要产品是蒸汽和电力,为客户提供工业用蒸汽并发电上网。公司采取“以销定热、以热定电”的经营模式,在优先保证园区供热需求的前提下,合理安排锅炉产汽量及汽轮机配置,蒸汽进入汽轮机推动其进行发电并排出蒸汽用于供热。公司的供热价格采取煤热联动的市场化定价机制,上网电价由国家发改委统一规定。
2025年前三季度,世茂能源实现营业收入2.35亿元,同比下降12.38%;实现归属于上市公司股东的净利润为1.17亿元,同比下降5.89%。
华是科技控股股东、实控人筹划重大事项股票明起停牌
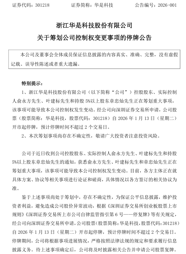
华是科技1月12日晚公告称,公司控股股东、实际控制人俞永方、叶建标和持股5%以上股东章忠灿正在筹划重大事项,该事项可能导致公司控制权发生变动。目前,各方主体正在就具体方案、协议等相关事项进行论证和磋商,具体情况以各方签订的相关协议为准。

图片来源:华是科技公告
公告显示,鉴于上述事项尚处于筹划中,存在不确定性,为保证公平信息披露,维护投资者利益,避免造成公司股价异常波动,经公司向深交所申请,公司股票自1月13日(星期二)开市起停牌,预计停牌时间不超过2个交易日。
停牌期间,公司将根据事项进展情况,严格按照法律法规的规定和要求履行信息披露义务。待上述事项确定后,公司将及时披露相关公告并申请公司股票复牌。
根据华是科技2025年半年报,公司是一家致力于为智慧城市行业客户提供信息化系统集成及技术服务的高新技术企业。公司以客户需求为导向,为智慧政务、智慧民生、智慧建筑等智慧城市细分领域客户提供项目设计、信息系统开发、软硬件采购、系统集成及运维服务的一站式综合解决方案。公司的主营业务属于智慧城市范畴,系统集成业务是公司核心业务。
2025年前三季度,华是科技实现营业收入3.53亿元,同比增长60.27%;实现归属于上市公司股东的净利润为-1921.14万元,同比续亏。
江化微控股股东筹划重大事项股票明起停牌
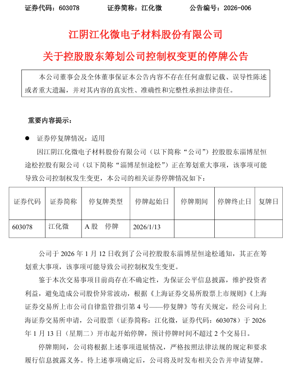
江化微1月12日晚公告称,公司控股股东淄博星恒途松控股有限公司正在筹划重大事项,该事项可能导致公司控制权发生变更。

图片来源:江化微公告
公告显示,为保证公平信息披露,维护投资者利益,避免造成公司股价异常波动,公司股票于1月13日开市起开始停牌,预计停牌时间不超过2个交易日。停牌期间,公司将根据事项进展情况履行信息披露义务。
根据江化微2025年半年报,公司主营业务为超净高纯试剂、光刻胶配套试剂等湿电子化学品的研发、生产和销售,是国内湿电子化学品行业的领先企业之一。公司生产的超净高纯试剂、光刻胶配套试剂主要适用于半导体芯片、显示面板、太阳能电池等电子元器件微细加工的清洗、光刻、显影、蚀刻、去膜、掺杂等制造工艺过程。
2025年前三季度,江化微共实现营业收入9.1亿元,同比增长10.92%;实现归属于上市公司股东的净利润7878.3万元,同比下降8.66%。
(文章来源:中国证券报)
