佰维存储:国家集成电路基金二期拟减持不超2%公司股份
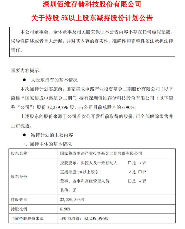
1月12日,佰维存储(688525.SH)公告称,持股5%以上股东国家集成电路产业投资基金二期股份有限公司计划减持不超过934.26万股,占公司总股本比例不超过2.00%,通过集中竞价和大宗交易方式实施,其中集中竞价减持不超过467.13万股,大宗交易减持不超过467.13万股,减持期间为2026年2月4日至2026年5月3日,减持原因为公司自身经营管理需要。


(文章来源:每日经济新闻)
