策略观点:主题活跃期如何配置?
元旦假期后上证指数走强,截至1月9日站上4100点,录得“16连阳”,市场成交放量,风险偏好回升。宏观层面的利多在增加,2025年12月PMI和通胀数据均出现超季节性回升,2025年12月中旬以来各类商品价格也均有从底部回升的迹象。微观资金面仍然充裕,保险、理财、私募、海外等机构资金率先提供增量,交易性资金有望回暖接力。主题行情非常活跃,主题行情活跃可能有两种结果,一种是交易型资金和被动配置型资金流入追涨,但本身对主题认可度有限,加上临近业绩预告披露期部分公司业绩可能有不及预期的风险,前期的快速上涨实际上加大了市场的不稳定性。另一种是随着股市赚钱效应的修复,观望的资金开始流入,如果交易型资金流入的时间拉长,有利于进一步改善股市的流动性。考虑到投资者系统性加仓仍处于早期,我们认为目前对市场整体影响可能更偏利多一些。春季行情反弹的级别还可以继续关注主题行情能否向相对低位的行业扩散,从而继续抬升指数。后续的主题配置可以关注以下几个方向:一是有涨价预期的板块,不只有主题,还有业绩支撑。比如有色金属、动力电池产业链、化工品、存储等。二是前期滞涨,后续可能有政策或者超预期技术突破催化的主题,比如AI应用、机器人、文旅消费/免税等。三是商业航天、卫星互联网等科技主题有望持续活跃,但对交易要求正在增加,短期可能存在波动加剧的风险。
(1)宏观层面的利多在增加:2025年12月PMI和通胀数据均出现超季节性回升。2025年12月PMI回升到荣枯线以上,产需两端均有改善。2025年12月的通胀数据也出现了强于季节性的回升。2025年12月CPI同比上涨0.8%,较11月继续提升0.1个百分点。受补贴政策、贵金属涨价和季节性因素影响,核心CPI维持1.2%的水平。除猪肉偏弱外,食品价格反弹,是CPI修复的主要动力。PPI同比-1.9%,跌幅较11月收窄0.3个百分点。PPI环比上涨0.2%,涨幅较11月扩大0.1个百分点。“反内卷”政策持续释放积极效果,国际大宗商品价格传导支撑PPI修复。部分高新技术行业(如外存储设备及部件、集成电路、新能源等)价格明显改善。从高频经济数据来看,2025年12月中旬以来各类商品价格均有从底部回升的迹象,强度上有色金属>石油化工≈黑色原材料>建材。除了海外定价的商品外,“反内卷”政策影响下国内需求为主的商品价格也出现了改善的迹象。

(2)微观资金仍然充裕:机构资金率先提供增量,交易性资金有望回暖接力。春季行情中,保险资金“开门红”,理财资金股债转换、私募基金补仓和海外资金回流均有望成为春季行情中资金面的有力支撑。在市场情绪修复的背景下,交易性资金也有望逐步回暖接力。本周融资余额/流通市值出现了明显反弹。另外,2025年12月上证所新增开户数环比上升,年初新发基金也有望回暖,居民资金热情可能逐步修复。

(3)主题行情非常活跃,短期可能更偏利多,关注主题行情能否向相对低位的行业扩散从而继续抬升指数。本周盘面上,主题行情非常活跃,商业航天、卫星互联网、核聚变、脑机接口、半导体设备/材料等均显示出较大弹性,部分热点板块赚钱效应较强。主题行情活跃可能有两种结果,一种是交易型资金和被动配置型资金流入追涨,但本身对主题认可度有限,临近业绩预告披露期部分公司业绩可能有不及预期的风险,前期的快速上涨实际上加大了市场的不稳定性。另一种是随着股市赚钱效应的修复,观望的资金开始流入,如果交易型资金流入的时间拉长,有利于进一步改善股市的流动性。考虑到投资者系统性加仓仍处于早期,我们认为目前对市场整体影响可能更偏利多一些。春季行情反弹的级别还可以继续关注主题行情能否向相对低位的行业扩散,从而继续抬升指数。
(4)后续的主题配置可以关注以下几个方向:一是有涨价预期的板块,不只有主题,还有业绩支撑。比如有色金属(产能格局好,新旧动能和海内外经济都受益,流动性宽松,地缘政治),动力电池产业链(“反内卷”政策,供需两旺,价格联动),化工品(产能出清,部分需求有成长性,产品涨价),存储(供给受限,AIDC需求高增长,国产替代)。二是前期滞涨,后续可能有政策或者超预期技术突破催化的主题,比如AI应用(产业趋势好,可能有突破性催化),机器人(有产量有订单,可能有核心企业IPO催化),文旅消费/免税(政策红利)。三是商业航天、卫星互联网等科技主题,政策、技术、资本市场催化密集,有望持续活跃,但对交易要求正在增加,短期可能存在波动加剧的风险。

(5)当下的判断:战术上,牛市的基础依然坚实,年度上存在盈利改善和资金流入共振的可能性。战略上,我们认为春节前流动性环境大概率较好,市场可能继续偏强,1月可能会有一些波动。未来1年市场短期的波动可能来自于监管政策和供给放量速度。过去1年影响市场熊转牛的因素中,政策和资金的影响远大于盈利的影响。本轮牛市的图景已经基本形成:(1)资本市场支持政策持续发力,宏观流动性环境宽松;(2)产业资本(回购增持、分红)和国家队,持续贡献增量资金,支撑市场底部;(3)保险、理财、信托等中长期资金入市仍有较大空间,公募基金新规有利于平滑波动;(4)资产荒和赚钱效应累积驱动的居民资金流入条件逐渐成熟。我们认为当期支撑流动性牛市的基础依然坚实。流动性牛市中的调整和结束可能受政策对渠道资金监管变化的影响,需要关注监管政策变化的情况。流动性牛市的核心基础是股市供需结构扭转,如果股权融资规模放量速度很快,股市供需格局再次转弱,那么市场也存在波动加大的可能。

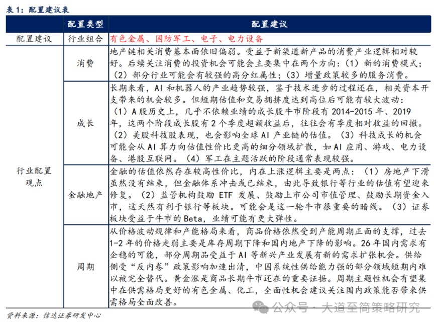
(6)近期配置观点:主题活跃,逢低增配弹性品种。科技板块在春季行情中通常有明显的超额收益,行情可能围绕产业催化出现扩散。周期板块也是春季行情中的弹性品种,政策和盈利均有预期。有色金属、储能等行业供需格局较好,价格持续上行。军工行业产业催化较多,牛市中后期通常不会缺席,业绩空窗期主题活跃的阶段容易表现强。金融板块中,非银的弹性有望逐步增加。
配置风格展望:历史上跨年行情阶段小盘成长占优的概率较大。2010年以来历年跨年行情中,申万小盘指数相对于大盘指数占优的概率达到80%,仅2013、2018和2021年为大盘风格占优。如果以沪深300和中证1000指数近似代表大盘和小盘风格,仅2018和2021年沪深300指数相对于中证1000指数有超额收益,大部分情况下跨年行情里中证1000指数占优。2010年以来历年跨年行情中,仅2018和2022年为价值风格占优,其余均为成长风格占优。跨年行情中小盘成长占优的概率较大,原因或在于政策面积极变化、流动性宽松&交易性资金活跃、业绩短期难以证伪、风险偏好修复等驱动跨年行情的因素,均有利于小盘、成长风格表现。除非跨年行情开启时伴随着宏观经济数据出现了改善迹象,市场风格可能略偏向大盘价值。
牛市震荡期之后风格也容易发生变化。牛市中震荡之后,大小盘风格有很大的概率会变化,成长价值风格转变概率没有明确的规律,即使成长价值风格不变,领涨板块往往也会出现些变化。
配置行业展望:(1)有色金属&军工:政策、业绩、主题逻辑均较顺畅。有色金属产能格局好,需求同时受益于新旧动能和海内外经济共振,业绩兑现强。贵金属对流动性宽松敏感,也会受地缘政治影响走强。军工在牛市中后期通常表现较好,尤其是盈利不强资金强的牛市。商业航天、卫星产业链等主题,政策、技术、资本市场催化密集,有望持续活跃,但可能伴随着波动加大。(2)TMT:春季行情主线,产业逻辑好,高弹性与高波动并存。持续性相对好的板块或集中在业绩验证强、交易拥挤度适中的领域,如半导体、存储、GPU等。小盘成长强、主题行情活跃时期,AI应用持续有机会,但行情轮动速度可能很快。如果有超预期的产业事件催化,胜率和赔率可能均较好。港股互联网估值性价比较高,美联储降息和人民币升值可能驱动估值修复。(3)机械设备:工程机械是顺周期中出海逻辑较好的方向。机器人主题活跃,商业化落地等产业催化较多。(4)电力设备:受益于全球竞争优势且基本面改善,估值性价比好,成长中底仓配置。(5)基础化工:“反内卷”政策约束供给,需求受益于新能源新材料等成长行业相对有弹性,部分品种涨价驱动景气改善,筹码结构好。(6)非银金融:受益于保费开门红及投资端业绩回升,非银中率先表现出弹性。牛市概率上升,非银的业绩弹性大概率存在。后续伴随着居民资金加速流入,获得超额收益的确定性较高。(7)消费:政策增量和预期均较高,估值位置安全,建议关注可能受益于政策催化、基数效应、景气反转共振的服务消费,如出行链、免税、教育等。港股新消费等待海外市场波动缓和。

2
本周市场变化
本周A股主要指数全部上涨,其中中证500(+7.92%)、中小100(+4.94%)、深证成指(+4.41)涨幅靠前,沪深300(+2.79%)、创业板50(+2.97%)、上证50(+3.40%)涨幅靠后。申万一级行业中,综合(+14.55%)、国防军工(+13.63%)、传媒(+13.10%)领涨,银行(-1.90%)领跌。概念股中,脑机接口(+21.82%)、高压氧舱(+16.72%)、氢能源(+15.85%)领涨,NFT(-5.89%)、5G(-2.07%)、固态电池(-2.07%)领跌。

风险因素:
房地产市场超预期下行,美股剧烈波动,历史规律可能会失效。
(文章来源:信达证券)