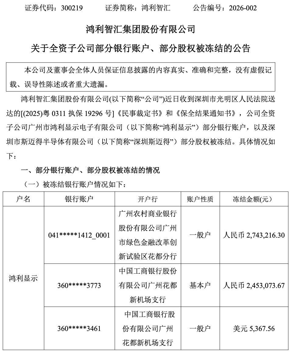
1月9日,鸿利智汇(300219)发布公告,公司近日收到深圳市光明区人民法院送达的《民事裁定书》和《保全结果通知书》,公司全资子公司广州市鸿利显示电子有限公司(以下简称“鸿利显示”)部分银行账户,以及深圳市斯迈得半导体有限公司(以下简称“深圳斯迈得”)部分股权被冻结。

一方面,鸿利显示作为原告向蓝普视讯、戴志明提起诉讼,具体情况如下:
2024年4月,鸿利显示就买卖合同纠纷事宜向广东省广州市花都区人民法院提起诉讼,诉讼标的额约为人民币2464.43万元(货款本金)及其他连带损失,要求深圳蓝普视讯科技有限公司(以下简称“蓝普视讯”)、戴志明支付欠付货款和赔偿损失,并向法院申请诉讼财产保全。
2025年4月,鸿利显示收到广东省广州市花都区人民法院出具的《民事判决书》,判决结果法院支持鸿利显示要求蓝普视讯及戴志明支付货款的诉讼请求。同月,蓝普视讯、戴志明向广东省广州市中级人民法院提起上诉。
2025年9月,鸿利显示收到广东省广州市中级人民法院出具的《民事判决书》,判决结果法院支持鸿利显示要求蓝普视讯及戴志明支付货款的诉讼请求。
2025年10月,鸿利显示向广东省广州市花都区人民法院提起强制执行申请。经双方协商,鸿利显示于2025年10月20日收到全部执行款(即人民币2471.15万元)。
另一方面,鸿利显示及公司作为被告被蓝普视讯提起诉讼,具体情况如下:
2024年5月,蓝普视讯以买卖合同纠纷为由,将鸿利显示诉至深圳市光明区人民法院,诉讼标的额约为人民币1762.83万元。2024年7月,蓝普视讯追加公司为共同被告。案件经多次开庭审理及质量鉴定过程,蓝普视讯在2025年11月向法院申请变更诉讼请求,将诉请金额提高至人民币4269.98万元,同时提出财产保全申请。
近日,公司收到深圳市光明区人民法院出具的《民事裁定书》和《保全结果通知书》,裁定冻结鸿利显示部分银行账户,以及公司持有的深圳斯迈得4269.98万元股权。
公告显示,公司持有深圳斯迈得100%股权。
鸿利智汇表示,截至本公告日,案件尚未取得最终判决。上述保全措施预计对鸿利显示的现金流构成一定影响;深圳斯迈得股权被冻结仅系财产保全措施,不影响其正常经营活动。目前暂无法准确评估该事项对公司本期或期后利润的具体影响。公司与鸿利显示将积极与相关方沟通协商,推动纠纷妥善解决,争取尽快解除银行账户及股权的冻结状态。
资料显示,鸿利智汇集团股份有限公司的主营业务是LED半导体封装和LED照明。公司的主要产品是MiniLED、白光LED、车规级LED、UVLED、LED支架、商用车LED智能灯具、乘用车智能灯具、工程照明。
业绩方面,2025年前三季度,公司实现营业总收入31.54亿元,同比增长3.56%;归母净利润7599.65万元,同比下降16.82%;扣非净利润3705.76万元,同比下降44.13%。
(文章来源:深圳商报·读创)