1月9日,多家上市公司发布投资者关系活动记录表公告,披露各自与机构之间的业务交流内容,其中透露出公司业务布局的诸多进展与亮点。
利欧股份:正探索将相关能力延伸至AI漫剧这一新赛道
利欧股份昨日接受中信证券、永赢基金、竹润投资等15家机构调研。
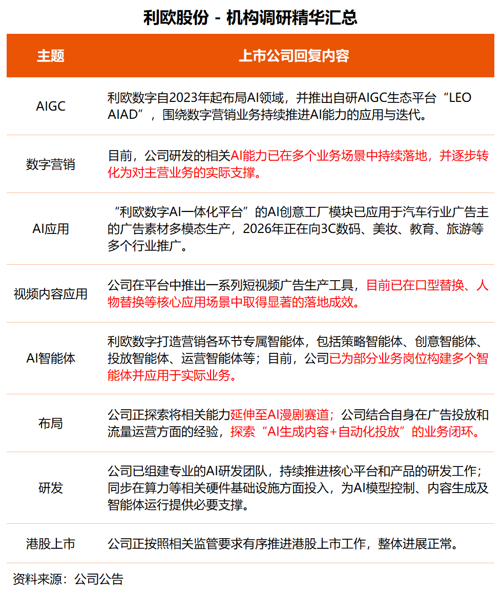
在调研中,利欧股份表示,目前,公司研发的相关AI能力已在公司多个业务场景中持续落地,并逐步转化为对主营业务的实际支撑。
据介绍,子公司利欧数字在营销领域持续深化AI智能体布局,以利欧数字全链条业务场景为基础,实现从策略制定、创意生产到用户运营等全环节智能化升级,打造营销各环节专属智能体(包括策略智能体、创意智能体、投放智能体、运营智能体等)。目前,公司已为部分业务岗位构建多个智能体并应用于实际业务。
利欧数字开发了“利欧数字AI一体化平台”向集团员工开放使用,其中的AI创意工厂模块现已成功应用于汽车行业广告主的广告素材多模态生产,2026年正在向3C数码、美妆、教育、旅游等多个行业推广。
利欧股份透露,公司在AI应用方面,正探索将相关能力延伸至AI漫剧这一新赛道。同时,公司结合自身在广告投放和流量运营方面的经验,探索“AI生成内容+自动化投放”的业务闭环。公司将在合规前提下,结合市场反馈稳步推进相关探索。
“公司围绕AI相关业务,已组建了专业的AI研发团队,持续推进核心平台和产品的研发工作。”利欧股份表示,除研发人员投入外,公司同步在算力等相关硬件基础设施方面投入,为AI模型控制、内容生成及智能体运行提供必要支撑。

利欧股份主营业务分为机械制造和数字营销两部分,其中,机械制造业务主要为民用泵、工业泵、园林机械的研发、制造和销售;数字营销业务已覆盖营销策略和创意、媒体投放和执行、效果监测和优化、社会化营销、精准营销、流量整合等完整的服务链条。
2025年前三季度,公司实现营收144.54亿元,归母净利润为5.89亿元,同比增长469.10%。
二级市场方面,利欧股份今日开盘后5分钟直线涨停,2026年以来累计涨幅高达32.27%。
光威复材:公司M55J级碳纤维应用场景包括卫星承载结构、卫星太阳翼边框等
光威复材近日接受国泰基金、兴业证券、深圳创富兆业等18家机构调研。
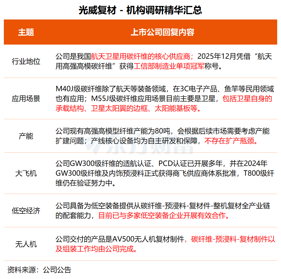
光威复材在交流中透露,公司M40J级碳纤维应用场景比较广泛,除了航天等装备领域,3C电子产品及鱼竿等民用领域也有应用;M55J级碳纤维应用场景目前主要是卫星,包括卫星自身的承载结构、卫星太阳翼的边框、太阳能基板等。
产能方面,光威复材现有高强高模型纤维产能为80吨,包括一条M40J级碳纤维生产线、一条M55J级碳纤维生产线。公司表示:“会根据后续市场需要考虑产能扩建问题;高强高模型纤维产线均由公司自身设计、建造、调试,核心设备自主研发和保障,未来如想扩建产能,不存在瓶颈。”
光威复材特别提到,目前公司是我国航天卫星用碳纤维的核心供应商,2025年12月凭借“航天用高强高模碳纤维”获得工信部制造业单项冠军称号。
在大飞机领域,碳纤维是大飞机较早启动国产化替代准备的配套,光威复材称,公司GW300级纤维的适航认证、PCD认证已开展多年,并在2024年GW300级纤维及内饰预浸料正式获得商飞供应商体系批准,T800级纤维仍在验证努力中。
低空经济方面,光威复材拥有完整的产品体系,公司现有产品和资源具备为低空装备提供从碳纤维-预浸料-复材件-整机复材全产业链的配套能力,目前已与多家低空装备企业开展有效合作,未来也将持续拓展客户,积极参与低空经济发展。
此外,光威复材透露,公司为AV500无人机交付复材制件,碳纤维-预浸料-复材制件以及组装工作均由公司完成。
今年1月起,全球碳纤维巨头日本东丽全系列产品涨价10%至20%,对此,光威复材在调研中也发表了其看法:“东丽提价对国内市场的影响需进一步观察,关键还是看国内市场供需格局变化。”

光威复材业务涵盖碳纤维、经编织物和机织物、系列化的树脂体系、各种预浸料、复合材料构制件和产品的设计开发、装备设计制造、检测等上下游,依托在碳纤维领域的全产业链布局,成为复合材料业务的系统方案提供商。
今年前三季度公司实现营收19.86亿元,同比增长4.40%;归母净利润4.15亿元,同比下滑32.55%。
国海证券近日研报指出,航空航天领域需求长期向好,公司是国内碳纤维产品品种最全、系列化最完整的碳纤维企业,预计公司2025-2027 年营业收入分别为26.77亿、31.16亿、36.29 亿元。
中银证券也表示,看好公司能源新材料板块的快速放量,以及在碳纤维领域的全产业链布局。
二级市场方面,光威复材股价今日上涨4.22%,本周涨幅为8.36%。
(文章来源:东方财富研究中心)
