超聚变启动上市辅导
1月6日,证监会官网披露,超聚变数字技术股份有限公司已正式启动上市辅导,中信证券担任辅导机构。

超聚变成立于2021年,位于河南自贸试验区郑州片区,是全球领先的算力基础设施与算力服务提供商,聚焦硬件、软件、工程三大技术,提供广覆盖的算力基础设施与服务,业务范围涵盖服务器、操作系统、AI开发平台、超融合解决方案、高性能计算以及数据库解决方案等方面。
官网资料显示,超聚变在全球部署10个研发中心与6个供应中心,设立6个全球技术服务中心与7大地区部,服务全球100多个国家和地区的10000多家客户。
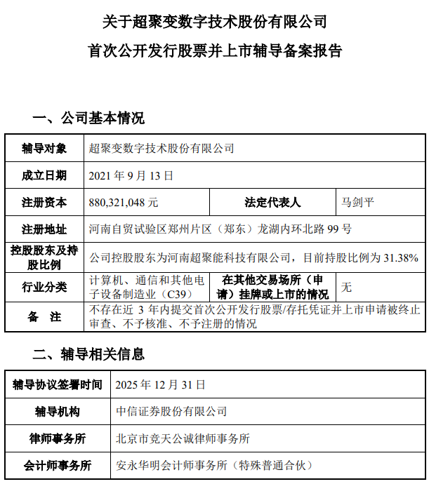
公司控股股东为河南超聚能科技有限公司,目前持股比例为31.38%。
(文章来源:大河财立方)