蓝箭航天科创板IPO获受理 近10家上市公司披露参股投资
2026年01月04日 21:40
来源: 财联社
东方财富APP

方便,快捷

手机查看财经快讯

专业,丰富

一手掌握市场脉搏

手机上阅读文章

提示:

微信扫一扫

分享到您的

朋友圈

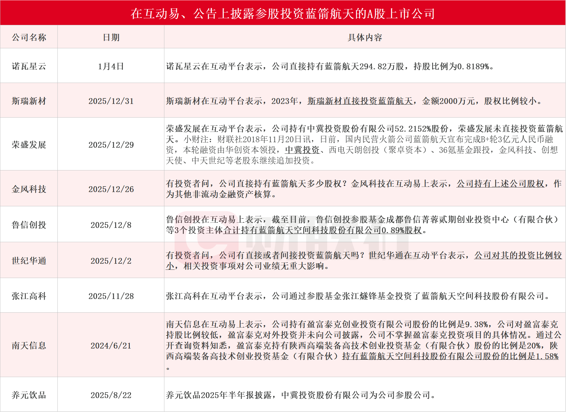
  近日,蓝箭航天科创板IPO审核状态变更为“已受理”,公司拟融资金额75亿元。据财联社不完全统计,诺瓦星云斯瑞新材荣盛发展金风科技鲁信创投世纪华通张江高科南天信息养元饮品在内的9家A股上市公司在互动易等平台披露参股投资蓝箭航天。其中,诺瓦星云今日在互动平台表示,公司直接持有蓝箭航天294.82万股,持股比例为0.8189%。

(文章来源:财联社)

文章来源:财联社 责任编辑:98
郑重声明:东方财富发布此内容旨在传播更多信息,与本站立场无关,不构成投资建议。据此操作,风险自担。
举报
分享到微信朋友圈

打开微信,

点击底部的“发现”

使用“扫一扫”

即可将网页分享至朋友圈

扫描二维码关注

东方财富官网微信


扫一扫下载APP

扫一扫下载APP
信息网络传播视听节目许可证:0908328号 经营证券期货业务许可证编号:913101046312860336 违法和不良信息举报:021-61278686 举报邮箱:jubao@eastmoney.com
沪ICP证:沪B2-20070217 网站备案号:沪ICP备05006054号-11 沪公网安备 31010402000120号 版权所有:东方财富网 意见与建议:4000300059/952500