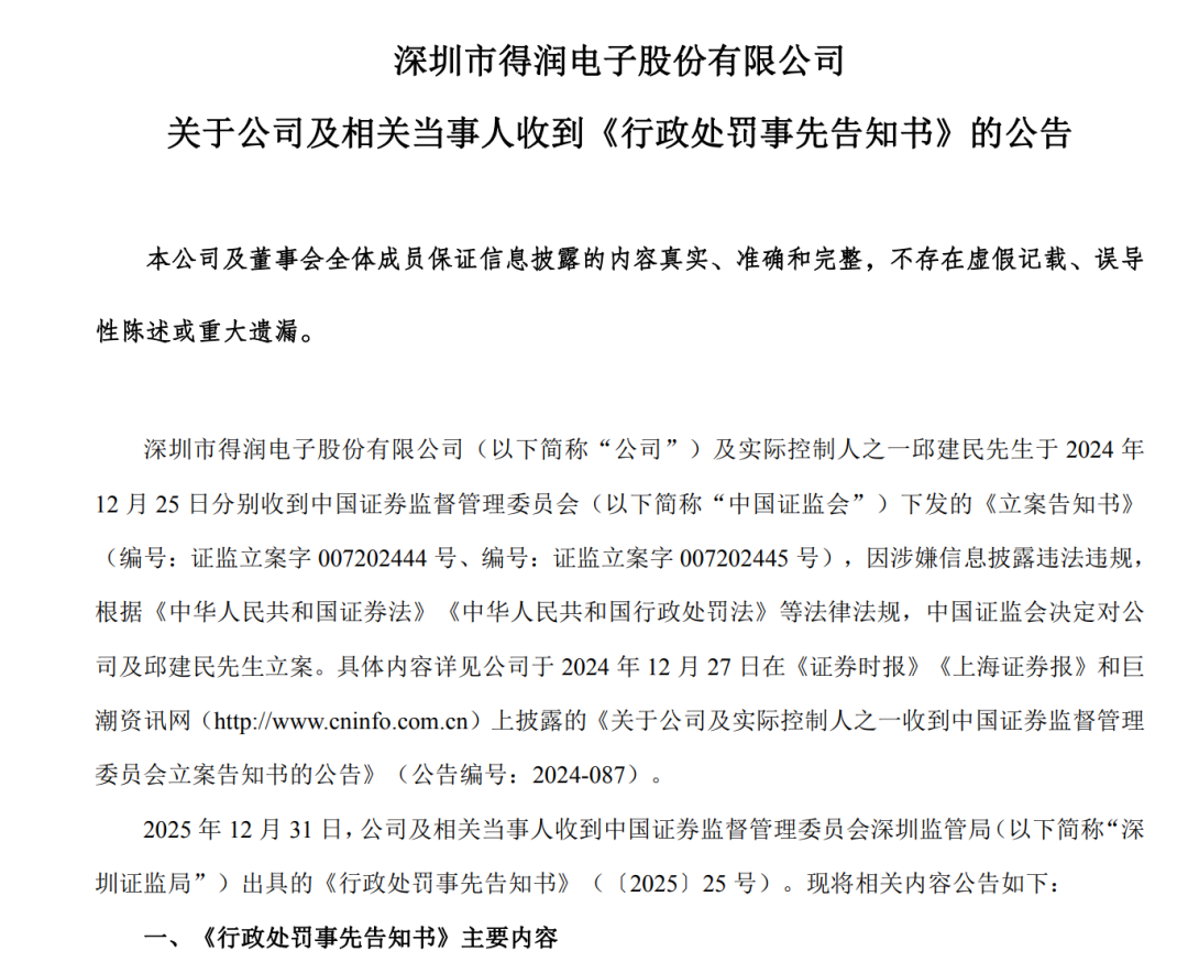
2025年最后一个工作日,得润电子(证券代码:002055)收到一则来自监管的重磅罚单。
公告显示,因连续多年财务造假,得润电子及相关责任人于2025年12月31日收到深圳证监局出具的《行政处罚事先告知书》。

这场由实际控制人之一邱建民主导、累计虚构超5亿元回款的财务操作,让公司及相关责任人面临合计2250万元的罚款,邱建民更被采取5年证券市场禁入措施。
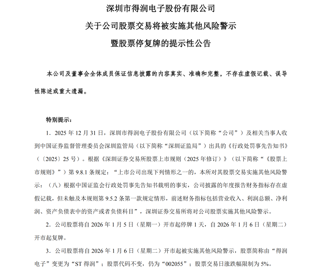
根据深交所相关规定,公司股票将于2026年1月5日停牌一天,自1月6日起复牌,并被实施其他风险警示,股票简称变更为“ST得润”,股票交易日涨跌幅限制变为5%。

虚构回款致多期财务造假
往前追溯,因涉嫌信息披露违法违规,深圳证监局于2024年12月对得润电子及邱建民立案。
历经一年,该案件详情浮出水面。
根据深圳证监局的详细调查,得润电子的财务造假并非简单的会计差错,而是一场由实际控制人之一、时任董事长兼总裁邱建民亲自策划并实施的系统性造假。
调查显示,在2020年至2021年期间,因公司主要客户经营困难,真实回款受阻,导致得润电子现金流紧张。为解决此困境,邱建民采取了非常规手段:他通过自有资金及对外借款等方式,将资金提供给自己公司的客户、前子公司及设备供应商。随后,这些收到资金的关联方,再将款项以“偿还历史欠款”的名义转回得润电子。通过这一操作,公司在2020年和2021年分别虚构回款3.95亿元和1.13亿元,少计信用减值损失3.71亿元、6639.31万元;少计资本公积3.21亿元、4.34亿元。
到了2022年,造假手段进一步复杂化。2022年6月,邱建民指使得润电子子公司,以“预付货款”的名义向公司的联营企业提供资金。这笔资金的真实用途,是用于该联营企业到期归还得润电子此前提供的财务资助款。这一操作导致公司《2022年半年度报告》虚构回款2683.69万元,少计信用减值损失506.1万元。
上述行为直接导致得润电子《2020年年度报告》《2021年年度报告》及《2022年半年度报告》存在虚假记载。此外,公司于2022年初完成的一笔非公开发行,其相关文件也引用了虚假的财务数据。
2250万元罚单与“戴帽”倒计时
对于这一严重的信息披露违法行为,深圳证监局拟作出的处罚如下:
对得润电子给予警告,并处以700万元罚款;
对邱建民给予警告,并处以1200万元罚款(其中作为直接负责的主管人员处以400万元罚款,作为实际控制人处以800万元罚款),另对邱建民采取5年证券市场禁入措施;
对邱扬(时任总裁、董事)给予警告,并处以200万元罚款;
对饶琦(时任财务总监)给予警告,并处以150万元罚款。
同时,由于财务报告存在虚假记载,得润电子触及了《深圳证券交易所股票上市规则》中关于实施其他风险警示的规定。
根据公告,深交所将对公司股票实施其他风险警示,股票简称由“得润电子”变更为“ST得润”;股票代码不变,仍为“002055”;股票交易日涨跌幅限制为5%。公司股票将自2026年1月5日(星期一)开市起停牌1天,自2026年1月6日(星期二)开市起复牌。
得润电子表示,已对相关年度的财务报表进行了会计差错更正和追溯调整,并将在满足“行政处罚决定书下达满12个月”条件后,第一时间向深交所申请撤销其他风险警示。同时,公司强调,该事项未触及重大违法强制退市的情形。
控制权面临可能发生变更的风险
资料显示,得润电子成立于1989年,于2006年在深交所上市,主营电子连接器和精密组件的研发、制造和销售,产品广泛应用于家用电器、计算机及外围设备、通讯、智能手机、LED照明、智能汽车、新能源汽车等各个领域。
记者梳理历史公告发现,财务造假被揭仅是得润电子面临的危机之一。当前,公司正陷入经营承压与股权动荡的双重挑战。
近年来,得润电子的主营业务表现疲弱。根据2024年年报,公司全年归母净利润亏损12.25亿元,同比下滑超过500%。亏损大幅扩大的一个重要原因,是公司失去了对重要子公司意大利Meta的控制权,导致其不再纳入合并报表,并计提了大额资产减值。据统计,自2019年至2024年,公司已连续6年净利润为负,累计亏损总额近32亿元。

2025年前三季度,公司营收进一步萎缩,但净利润表现向好。前三季度,公司实现营收32.67亿元,同比下降15.70%;实现归母净利润7253.14万元,同比增长157.68%。
比业绩表现更令人注目的是公司的控制权稳定性。由于债务问题,得润电子控股股东深圳市得胜资产管理有限公司(以下简称得胜公司)所持股份被持续进行司法拍卖。
根据公司于2025年12月26日发布的最新公告,得胜公司最近一次司法拍卖的1360万股已完成过户,这导致控股股东及其一致行动人的合计持股比例进一步下降至仅剩5.68%。
公司在公告中明确提示风险:“如后续还有司法拍卖情形,公司控制权将有可能面临发生变更的风险。”这意味着,得润电子的实际控制权正处于不稳定的状态,任何新的司法处置都可能引发控制权的转移,为公司未来的治理和经营战略带来巨大的不确定性。
截至2025年12月31日,得润电子报收于6.74元/股,总市值为40.74亿元。

(文章来源:中国基金报)
