12月31日,多家上市公司发布投资者关系活动记录表公告,披露各自与机构之间的业务交流内容,其中透露出公司业务布局的诸多进展与亮点。
蜀道装备:正和国内两家航天基地相关企业开展气体设备供应业务
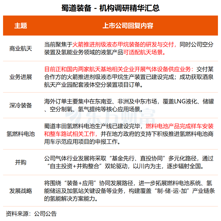
蜀道装备近日接受招商证券、四川发展证券基金、松熙资产等机构调研。
在调研中,蜀道装备透露,目前,公司正和国内两家航天基地的相关企业开展气体设备供应业务。一是公司交付某合作方的火箭推进剂级液态甲烷生产装置已建设完成,待合作方其他配套设置建设完成后启动联动调试,该装置将为国内商业航天企业提供服务;二是公司成功获取酒泉航天产业园配套液体空分装置项目订单,设备交付业主方投运后,可为航天发射场稳定长期供应氧气、氮气、氩气等高纯液态、气态产品。
蜀道装备表示,公司当前聚焦于火箭推进剂级液态甲烷装备的研发与交付,同时公司空分装置及氢能业务领域的液氢产品可适配航天场景。
在氢能产业布局方面,今年4月,蜀道集团、蜀道装备与丰田汽车就成立合资公司签订合作协议,围绕氢燃料电池展开深度合作。
在此次调研交流中,蜀道装备也介绍了上述合作的最新进展:目前合资公司燃料电池生产线已建设完毕,燃料电池产品完成样车安装和整车路试相关工作,并在地方政府的支持下积极推进氢燃料电池商用车示范应用项目的申报工作。
“目前公司氢燃料电池系统具备能耗低、寿命长、制造成本可控等核心优势,可应用于重卡、公交等场景。”蜀道装备表示,未来,公司将围绕“装备+应用”协同发展路径,进一步拓展燃料电池系统、氢能储运及加氢站关键设备等业务,构建覆盖“制-储-运-加”产业链条的氢能解决方案能力,巩固并扩大在细分市场的领先地位。
蜀道装备指出,在商业航天领域,液态氢作为高比冲、零碳排放的核心推进剂,正随着可重复使用火箭、深空探测及太空加油等前沿任务的加速发展而迎来增长机遇。
而从行业层面看,蜀道装备认为,随着国家“双碳”战略深化及地方氢能产业政策持续加码,叠加绿氢规模化生产带来的气源成本下降,整个产业链经济性逐步向好。
值得一提的是,据媒体12月26日报道,从四川省经信厅获悉,下一步,四川将持续围绕该省《氢能产业中长期发展规划(2025—2035年)》重点任务,贯彻落实相关支持举措,重点在打造典型应用场景、降低综合应用成本、加快重大技术攻关等方面发力,进一步以最大力度推动氢能全产业加快高质量发展。

蜀道装备以深冷技术装备制造为核心,以交通服务装备制造为支撑,大力拓展气体投资运营、清洁能源投资运营等业务,加速布局氢能产业等前沿领域。今年前三季度,公司实现营收4.64亿元,归母净利润为1943.11万元,同比下滑16.20%。
西南证券近日研报指出,公司是国内深冷技术领军企业,同时是蜀道集团氢能产业发展牵头单位,依托集团背景及资源,深冷业务、氢能业务、气体运营等多元业务有望快速拓展。
二级市场方面,蜀道装备今日上涨8.40%,今年累计涨幅为14.42%。
晶升股份于12月29日接受山西证券、鹏扬基金等十余家机构调研。公司在交流中表示,8英寸碳化硅长晶设备业务增长趋势明确,已签订单及意向性订单均有增加;AR眼镜和先进封装中介层等其他下游新兴应用为12英寸碳化硅设备带来了新的增量需求。
此外,公司在高端抛光片设备等半导体硅产品方面也取得较大突破,预计未来一两年半导体硅业务将保持稳步增长。
晶升股份还透露,公司12英寸碳化硅设备暂未形成规模化量产。正与多家下游主要客户积极展开合作,目前样机已交付数家客户并在客户处进行验证测试工作。“对于其中部分国内头部客户,公司已于近日完成12英寸碳化硅单晶炉的小批量发货,待正式交付客户投入应用。”
今年8月底,晶升股份宣布拟收购为准智能控股权。12月8日,公司披露进展公告称,截至公告日,公司正与交易各方积极沟通交易方案,有序推进本次交易相关工作。本次交易相关的尽调、审计、评估等工作正在持续有序推进中。
在调研中,晶升股份介绍称,为准智能主营产品为无线通信领域测试设备,可覆盖无线终端应用的各类无线通信技术,包括5G、Wi-Fi、蓝牙等。“标的公司深耕无线通信领域多年,是为数不多的可以替代德国罗德与施瓦茨、美国是德科技等海外知名品牌的国内厂商,未来具备较大的国产替代空间。在稳固现有产品竞争优势的同时,其也正积极布局新的产品和应用领域。”

晶升股份是一家半导体专用设备供应商,处于半导体产业链上游,主要向半导体材料厂商及其他材料客户提供半导体级单晶硅炉、碳化硅单晶炉和其他设备等定制化产品。今年前三季度,公司实现营收1.91亿元,归母净利润亏损1126.07万元。
中邮证券近日研报指出,碳化硅能够帮助解决高性能 GPU 芯片日益严峻的散热瓶颈,有望取代传统硅成为 CoWoS、SoW 等先进封装的中介层材料,这一变革进一步打开碳化硅材料应用。
对于收购为准智能,该机构点评道,双方客户存在一定重合,将有助于市场拓展和客户资源的共享,增强市场竞争力。此外,公司还可借助为准智能较为完善的海外渠道及服务网络进一步开拓海外市场,以较低的成本加速海外布局。
二级市场方面,晶升股份股价今日微涨0.03%,今年累计上涨33.80%。
(文章来源:东方财富研究中心)
