中国人大网日前公布消息称,十四届全国人大常委会第十九次会议对《中华人民共和国银行业监督管理法(修订草案)》(以下简称修订草案)进行了审议,并将草案公布。
国家金融监督管理总局副局长丛林在全国人大常委会做报告时表示,多年来银监法对加强银行业监管、促进银行业规范健康发展发挥了积极作用,其总体制度框架适应监管需要。但随着近年来银行业的迅速发展,监管面临着一些新情况新问题,有必要对现行法律进行修改。
据界面新闻记者梳理、采访,现行银监法面临的问题有:以银行业金融机构为监管对象、缺少股东及实控人监管的法律授权,风险处置机制有待完善,违法行为成本偏低等,尤其第一个问题较为突出。近年来多起风险事件显示,问题股东及其实控人违规控制中小银行并将其“掏空”。
针对前述问题,此次修订草案从制度层面进行了完善,尤其是强化对银行股东及其实控人的监管,明确穿透监管原则。此外,修订草案还对风险处置机制等内容进行完善,加大对会计师事务所、互联网平台等第三方机构的监管力度。
上海金融与发展实验室首席专家、主任曾刚对界面新闻记者表示,这次修订不是对个别条款的修补,而是围绕“监管对象更完整、监管规则更成体系、监管工具更有梯度、风险处置更可衔接、法律责任更有力度”的思路,把多年监管实践中已经成熟、有效的做法固化为法律制度,并为应对新的风险形态(科技外包、数据治理、跨境信息等)给出了上位法的接口。
穿透监管识别实控人
现行银监法于2004年施行,于2006年对个别条款作了修正,至今已近20年。当时正值原银监会从人民银行分设,银监法为银行业监管提供了制度保障。
从银行业发展看,银监法施行时正值中国银行业进入“黄金10年”,较强的盈利能力吸引了各类资本进入银行业,个别民营资本甚至通过隐蔽的股权关系控制了中小银行。2015以来,随着中国经济增速放缓,个别中小银行风险事件爆发,其中一些案件显示实控人“掏空”了中小银行,尤以包商银行的案例最为显著。
《央行金融稳定报告(2021年)》披露,从1998年开始,明天系陆续通过增资扩股和受让股权等方式不断提高其在包商银行的股权占比,截至2019年5月末持股近九成。在控股包商银行期间,明天系通过虚构业务,以应收款项投资、对公贷款、理财产品等多种交易形式,共占用包商银行资金逾1500亿元,占包商银行资产总规模近30%。
“金融机构是资金密集型企业,入股或控制金融机构往往可以获得融资便利。在国内外金融发展历程中,部分股东或实际控制人违规入股或控制金融机构,套取资金,最终造成金融风险累积的情况时有发生。”央行在报告中指出,“问题股东违规控制金融机构的目的就是将其变为不受限制的‘提款机’”。
金融监管总局资管机构监管司司长赖秀福在2022年的一篇文章中也指出,股东违法违规行为已经成为银行业金融机构尤其是中小机构风险事件的主要根源。股权结构不透明、入股资金不合法、违规开展关联交易等问题,严重侵害金融机构、存款人和社会公共利益,危害经济安全和金融稳定。
某种程度上,银监法修订的首要任务就是解决这一问题。据界面新闻记者梳理,此次修订草案共80条、1.12万字,分别相比现行银监法增加28条、0.6万字,其新增的部分主要就是加强对主要股东及其实控人监管的内容。实际上,现行银监法对银行股东及其实际控制人并没有提出监管要求。
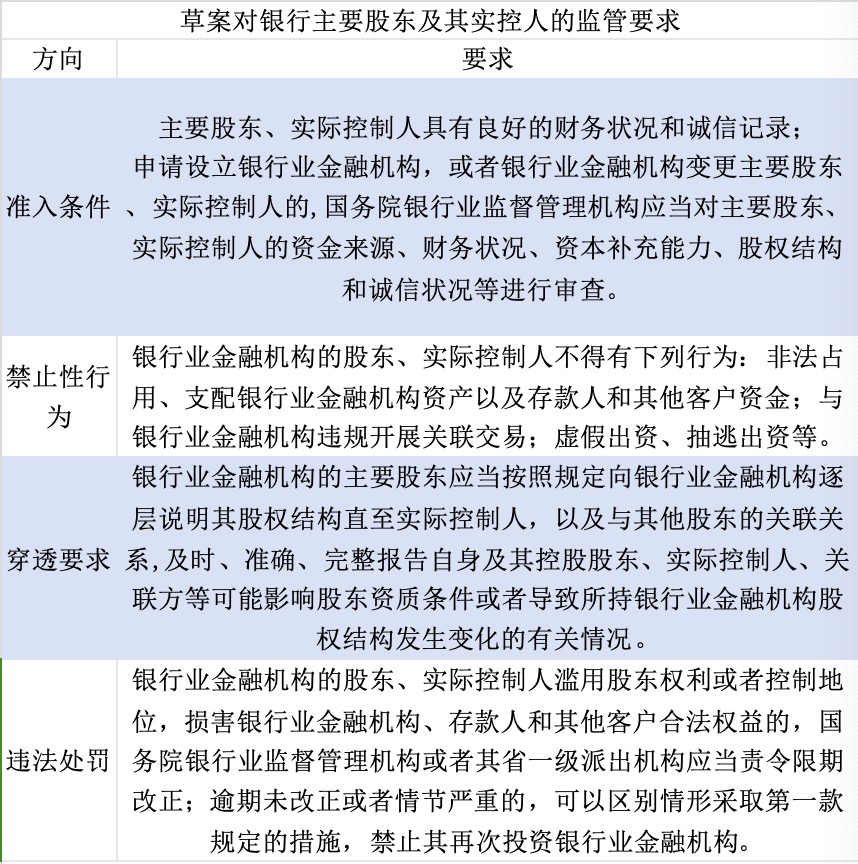
据界面新闻记者梳理,此次草案强化穿透式监管,将监管对象由银行业金融机构延伸至银行业金融机构的主要股东、实际控制人,并从准入条件、出资义务、禁止性行为、违法处罚等方面对主要股东及其实控人提出要求。

界面新闻记者根据修订草案整理
其中,此次修订草案第二十八条提出,银行业金融机构的主要股东应当按照规定向银行业金融机构逐层说明其股权结构直至实际控制人,以及与其他股东的关联关系,及时、准确、完整报告自身及其控股股东、实际控制人、关联方等可能影响股东资质条件或者导致所持银行业金融机构股权结构发生变化的有关情况。
曾刚对界面新闻记者表示,银行业风险案例表明,公司治理失灵往往是最难修复、破坏性也最大的风险源头。很多问题并非起于某一笔业务,而是来自股东端的不当干预、关联交易与利益输送、抽逃出资或虚假出资等。本次修订的一大重点,就是把股东监管做成“制度化、工具化、可执行化”的闭环,不再满足于识别名义股东,而是强化对主要股东、实际控制人的审查与持续监管。
“这些年,有的资本通过各种手段隐匿关联关系控制了小银行,最终出现银行被掏空、破产等风险事件,因此有必要加强对中小银行股东及实控人的监管。”南方省份某农信社高层对界面新闻记者表示。
完善风险处置机制
除加强对主要股东及其实控人的监管外,此次草案新增内容还集中在银行金融机构风险处置方面。
一方面,是将过往处置中小银行风险的经验上升为立法,另一方面则是未雨绸缪。根据人民银行近日发布的《中国金融稳定报告(2025年)》,评级结果处于“红区”的银行(高风险银行)312家,资产规模合计9.4万亿元。随着利率下行、息差收窄,中小银行风险仍可能暴露。
曾刚对界面新闻记者表示,风险处置机制解决的是“风险来了怎么办、能否更早介入、代价能否更小”的问题。针对实践中处置规定偏原则、早期干预不足、工具不够用的问题,修订以更清晰的法定授权为核心,推动处置手段从末端单一走向分层衔接。
相比现行法,此次修订草案新增早期干预机制,在日常监管与接管之间设置缓冲带。如修订草案第五十四条提出,国务院银行业监督管理机构发现银行业金融机构存在风险隐患的,应当采取本法和有关法律、行政法规规定的措施进行早期纠正,设定整改期限以及具体整改要求。
同时,此次草案细化接管制度及后续安排。如修订草案第五十七条规定,国务院银行业监督管理机构依照本法第五十六条规定指导、督促银行业金融机构重组的,可以按照市场化原则采取合并、引入第三方机构注资、转让资产和负债等方式进行。
“此次修订明确接管组职责、接管期间可采取的处置措施,并完善行政重组与破产程序对接,形成早期干预——接管——重组——破产的链条,提升处置的规范性与可预期性。”曾刚对界面新闻记者表示。
在银行业金融机构的风险处置中,存款保险基金占据着重要一环。在现行银监法开始施行的2004年,存款保险制度还没有推出,该制度直到2015年才落地。据人民银行数据,截至2024年末存款保险基金余额698亿元。
此次草案也将存款保险基金纳入。修订草案第六十四条指出,存款保险基金管理机构、行业保障基金管理机构可以依法参与风险处置。但目前存款保险基金规模仍较低,未来仍需进一步充实。
加大对第三方机构的监管力度
在监管对象上,修订草案列举了“银行业金融机构”的谱系,在商业银行、农村信用合作社、政策性银行等机构的基础上,还列举了金融控股公司、理财公司、金融资产投资公司、消费金融公司、汽车金融公司、货币经纪公司等机构,其中金融控股公司早前由人民银行监管,但在新一轮机构改革中划给金融监管总局。
此外,修订草案还加大了对互联网平台、会计师事务所等第三方机构的监管力度。修订草案第四十六条提出,银行业监督管理机构、有关部门应当按照职责分工,加强对会计师事务所、律师事务所、资产评估机构、信息技术服务机构等银行业服务机构为银行业金融机构提供服务的监督管理。
究其原因,银行业金融机构与第三方机构的合作范围愈加广泛,已经扩展到信息科技、会计、法律、资产评估等诸多专业服务领域,相关第三方机构的从业行为对银行业风险情况和监管判断具有显著影响。同时,部分互联网平台利用数据、科技、流量等资源优势,渗透影响金融业,也引发了一系列问题。因此,有必要对第三方机构进行规范。
修订草案提出,信息技术服务机构为银行业金融机构提供服务,应当符合银行业信息科技风险管理的有关规定,不得擅自截取、存储、转发、使用银行业金融机构有关数据,或者利用其他不正当手段侵害银行业金融机构、存款人和其他客户的合法权益。
相比现行法,此次草案还完善消费者保护职责。修订草案第三十二条提出,国务院银行业监督管理机构对银行业金融机构的消费者权益保护工作实施监督管理,指导依法设立银行业消费纠纷调解组织,保护消费者自主选择、公平交易、信息安全等合法权益。
值得注意的是,此次草案中,监管主体的表述为“国务院银行业监督管理机构”,而非“国家金融监督管理总局”。
一位地方金融监管人士对界面新闻记者解释称,我国法律在规范执法主体时,一般不直接点出机构的名称,以避免因机构名称改变而修改法律,因为法律可能长时间才修订,但监管部门因为机构改革可能变更名称,比如原银监会变更为原银保监会,进一步演变为现在的金融监管总局。
(文章来源:界面新闻)