策略观点:机构资金买入力量有望增强
截至本周五上证指数实现“八连阳”,市场成交量回升。内外部不确定性缓和,催化跨年行情启动的积极因素正在增加:美股科技股反弹、人民币升值、有色金属(金银铜)价格上行、商业航天等主题催化较多。在政策预期和基本面稳定的情况下,我们认为可能驱动指数突破震荡区间上沿的关键因素在于增量资金。资金面率先出现的积极变化是机构资金买入力量逐步增强。1)人民币升值有利于海外资金回流。弱美元环境、中美利差收窄可能驱动全球资产配置新格局,中美资产的基本面逻辑也在发生转变,包括港股在内的中国核心资产吸引力提升,外资尤其是被动型配置资金有望率先增加对中国资产的配置;2)政策支持下,跨年前后配置型资金加快布局。股票型ETF有加速流入的迹象,在宽基ETF内部与中证A500相关ETF净流入规模明显放量,可能与险资增配股市和部分机构提前布局期权落地预期有关。3)私募规模上台阶配合加速补仓,有望成为市场重要的增量资金来源。当前政策、情绪和部分行业的产业逻辑均较好,机构资金买入力量增强,有望把指数推升到年内高点附近,但后续进一步大幅突破还是需要验证居民资金活跃度。不过考虑到每年1-3月是居民资金容易出现季节性脉冲的阶段,我们对本轮跨年行情空间还是乐观的,建议投资者积极参与。
(1)资金面支撑之一:人民币升值有利于海外资金回流。2025年人民币汇率走势持续偏强,截至2025年12月25日,年内人民币兑美元汇率升值幅度近4%。12月25日离岸人民币兑美元汇率最高升破“7”关口。过去2个月人民币加速升值,有外生因素也有市场力量的影响。影响因素包括宽松交易下美元走弱、季节性结汇升温、出口韧性较强以及央行适度中间价引导等。2016年以来,历次人民币汇率较大幅度升值期间,股市大多偏强。若人民币延续温和升值趋势,对海外资金回流存在正面影响。弱美元环境、中美利差收窄可能驱动全球资产配置新格局,中美资产的基本面逻辑也在发生转变,中国资产从过去3年内需走弱+通胀下行引发对投资风险的担忧,转变为反内卷、扩内需以及科技产业加速突破带来风险收益比反转。而在贸易冲突和政策不确定性加大、全球储备与支付体系加速多元化的背景下,全球资本正在从单一市场转向全球化动态配置。包括港股在内的中国核心资产吸引力提升,外资尤其是被动型配置资金有望率先增加对中国资产的配置。

(2)资金面支撑之二:配置型资金加快布局。虽然当前指数估值分位不低,但在政策引导中长期资金入市的大背景下,跨年前后配置型资金的资产配置意愿明显提升。近期股票型ETF有加速流入的迹象,在宽基ETF内部与中证A500相关ETF净流入规模明显放量,我们认为这也侧面证明机构资金加快布局或成为资金面韧性的支撑。一方面,监管下调保险公司投资沪深300、中证红利低波动100指数等宽基指数的风险因子,腾挪权益头寸空间。同时“开门红”临近与负债端保费扩张预期,使得险资有进一步增配A股动力。相较于沪深300,中证A500行业分布更均衡,承接资金容量大,兼具长期底仓稳健性和新质生产力弹性,有望成为中长期资金更好的配置工具。另一方面,部分机构可能基于期权落地预期提前布局。

(3)资金面支撑之三:私募资金规模扩张与加速补仓共振。牛市前期到中期,随着风控压力缓和,赚钱效应回升,成熟投资者(高净值投资者)和存量机构投资者补仓速度通常较快,是牛市前期到中期重要的买入力量。我们以私募基金为例,2025年10月,私募基金证券管理规模环比大幅增加10400亿元,达到70076亿元规模,11月继续上升到70383亿元的水平。与此同时,私募基金仓位在2025年10月上升到66%,但也只是接近2008年以来的平均水平,历史上牛市中私募基金补仓高点能达到80%以上,目前仍有较大补仓空间。10-11月由于市场震荡,私募基金仓位下降4.9个百分点至61.3%。后续伴随着指数升温,私募规模上台阶配合加速补仓,可能成为市场重要的增量资金来源。

(4)居民增量资金中长期乐观,但渠道侧尚未出现加速流入迹象。考虑到今年春节时间较晚,1-2月份可能出现基金发行量的回暖。中长期来看,地产下行与低利率环境带来的居民“存款搬家”与资产重配的空间仍大。参考2013-2015年牛市以及2019-2021年牛市,趋势性居民资金流入可能滞后股市底1年-半年的时间,且往往通过牛市前期到中期累积了较好赚钱效应的新的产品形式流入股市。目前渠道侧仍需等待居民资金加速流入的信号。新的权益类产品尚未发生明显变化,新发基金规模平稳,但与14下半年-15年和20年流入速度仍有较大差距。融资余额/流通市值在7-9月快速抬升后,10月-12月震荡小幅上行,并未出现单边抬升,说明杠杆资金的入市速度并不快。

居民资金的季度性脉冲回升通常出现在Q1,从上证所新增开户数来看,近2年2-3月容易出现新增开户数的高点。历史上春节时间较晚的年份,比如2013年、2015年、2018年、2021年、2024年等,春季均在2月中旬,此时一季度基金发行最热的时候往往出现在1-2月份(除了2024年)。背后的原因可能是由于各行业年终奖发放时间、基金公司销售节奏会受春节影响。由此带来春节较晚的年份,节前往往比节后更强。

(5)当下的判断:战术上,牛市的基础依然坚实,年度上存在盈利改善和资金流入共振的可能性。在政策预期和基本面稳定的情况下,资金面率先出现的积极变化是机构资金买入力量增强,这一变化有望把指数推升到年内高点附近,后续进一步大幅突破还是需要验证居民资金活跃度。未来1年市场短期的波动可能来自于监管政策和供给放量速度。过去1年影响市场熊转牛的因素中,政策和资金的影响远大于盈利的影响。本轮牛市的图景已经基本形成:(1)资本市场支持政策持续发力,宏观流动性环境宽松;(2)产业资本(回购增持、分红)和国家队,持续贡献增量资金,支撑市场底部;(3)保险、理财、信托等中长期资金入市仍有较大空间,公募基金新规有利于平滑波动;(4)资产荒和赚钱效应累积驱动的居民资金流入条件逐渐成熟。我们认为当期支撑流动性牛市的基础依然坚实。流动性牛市中的调整和结束可能受政策对渠道资金监管变化的影响,需要关注监管政策变化的情况。流动性牛市的核心基础是股市供需结构扭转,如果股权融资规模放量速度很快,股市供需格局再次转弱,那么市场也存在波动加大的可能。

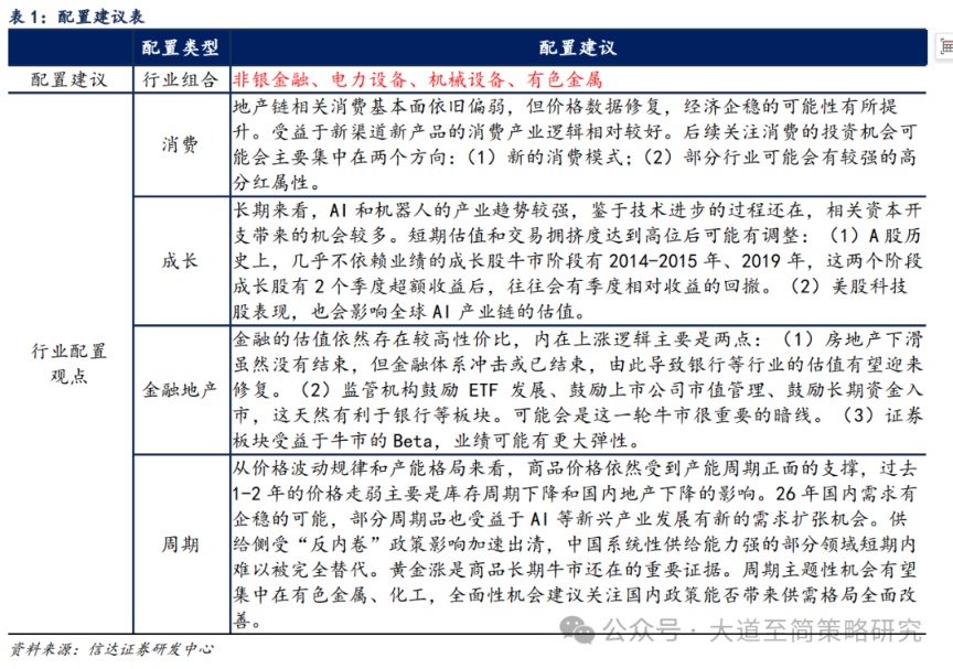
(6)近期配置观点:年底行情围绕政策和主题快速轮动,适度增配价值类板块,前期滞涨板块可能有结构性补涨。布局春季行情建议增加弹性资产配置,科技板块在春季行情中通常有明显的超额收益,行情可能围绕产业催化出现扩散。周期板块也是春季行情中的弹性品种,政策和盈利均有预期。有色金属、储能等行业供需格局较好,价格持续上行,也可能在春季行情中有较好表现。金融板块中,非银的弹性有望逐步增加。
配置风格展望:历史上跨年行情阶段小盘成长占优的概率较大。2010年以来历年跨年行情中,申万小盘指数相对于大盘指数占优的概率达到80%,仅2013、2018和2021年为大盘风格占优。如果以沪深300和中证1000指数近似代表大盘和小盘风格,仅2018和2021年沪深300指数相对于中证1000指数有超额收益,大部分情况下跨年行情里中证1000指数占优。2010年以来历年跨年行情中,仅2018和2022年为价值风格占优,其余均为成长风格占优。跨年行情中小盘成长占优的概率较大,原因或在于政策面积极变化、流动性宽松&交易性资金活跃、业绩短期难以证伪、风险偏好修复等驱动跨年行情的因素,均有利于小盘、成长风格表现。除非跨年行情开启时伴随着宏观经济数据出现了改善迹象,市场风格可能略偏向大盘价值。
牛市震荡期之后风格也容易发生变化。牛市中震荡之后,大小盘风格有很大的概率会变化,成长价值风格转变概率没有明确的规律,即使成长价值风格不变,领涨板块往往也会出现些变化。
配置行业展望:(1)非银金融:金融整体估值偏低,牛市概率上升,非银的业绩弹性大概率存在。后续伴随着居民资金加速流入,获得超额收益的确定性较高;(2)电力设备:2026年基本面逐渐触底企稳概率高,受益于AI产业链投资机会扩散,供需格局转好,存在涨价动力;(3)机械设备:工程机械出口景气持续,机器人板块催化事件较多,可能受益于成长反弹和风格内部高低切;(4)有色金属&军工:政策、业绩、主题逻辑均较顺畅,基本面相对独立且受益于地缘政治扰动,有色金属需求同时受益于新旧动能和海内外经济共振;(5)高股息资产(石油石化、公用事业、交通运输):指数震荡期适合做底仓,抗波动能力强,险资等中长期资金主要配置方向,公募基金相对于指数权重低配较多。(6)消费:政策增量和预期均较高,估值位置安全,建议关注可能受益于政策催化、基数效应、景气反转共振的服务消费,如出行链、免税、教育等。港股新消费等待海外市场波动缓和。

2
本周市场变化
本周A股主要指数全部上涨,其中创业板50(+4.07%)、中证500(+4.03%)、创业板指(+3.90%)涨幅靠前,上证50(+1.37%)、上证综指(+1.88%)、沪深300(+1.95%)涨幅靠后。申万一级行业中,有色金属(+6.43%)、国防军工(+6.00%)、电气设备(+5.37%)领涨,休闲服务(-1.05%)、银行(-1.01%)、煤炭(-0.68%)领跌。概念股中,海南自贸区(+12.58%)、中芯国际概念(+7.91%)、富士康概念(+6.97%)领涨,激光雷达(-38.60%)、特朗普概念股(-8.31%)、充电桩(-5.87%)领跌。

风险因素:
房地产市场超预期下行,美股剧烈波动,历史规律可能会失效。
(文章来源:信达证券)