海南华铁:因重大合同临时公告披露不完整等 遭800万元行政处罚
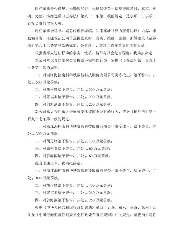
海南华铁(603300.SH)公告称,公司收到中国证监会浙江监管局下发的《行政处罚事先告知书》。经查明,公司重大合同临时公告披露不完整,未披露对协议履行有重大影响的条款;重大合同重大进展或变化披露不及时。公司拟被责令改正,给予警告,并处以800万元罚款。此外,公司时任总经理、董事胡丹锋,时任董事长张祺奥,时任董事会秘书、副总经理郭海滨也拟被处以罚款。公司表示,不触及其他风险警示、重大违法强制退市情形,目前经营活动和业务均正常开展。




(文章来源:财联社)
