红星资本局11月27日消息,停摆近一年的极越汽车又有新动态。
日前,“极越”微信公众号发布《上海集度汽车有限公司发布关于启动预重整程序的公告》,宣布上海集度汽车有限公司(品牌:极越汽车)启动预重整程序,旨在引入新的战略投资人,盘活现有资产与资源,维护资产价值,并保障用户售后权益。

据悉,上海集度汽车有限公司日前向上海市第三中级人民法院提交预重整申请,该申请已于2025年11月21日获正式受理。上海市第三中级人民法院同步指定北京市中伦(上海)律师事务所担任临时管理人,依法推进后续预重整相关工作。
公司将在临时管理人的监督下,维持核心业务平稳运转,依法保障用户合法权益。
极越汽车是百度和吉利合作造车的产物。2021年3月,百度与吉利汽车合资组建集度汽车有限公司。由于生产资质问题,2023年8月,吉利控股集团发布新汽车品牌“极越”,实体公司注册地位于浙江杭州,替代双方两年前组建的集度汽车,成为新的造车主体。极越汽车产品由吉利工厂制造,授权集度独家运营。
极越目前拥有两款主力车型,极越01和极越07。极越01作为其首款量产车型,定位中大型SUV,基于吉利SEA浩瀚架构开发。极越07则定位C级纯电AI智驾轿车。
不过,此后极越的销售情况面临较大挑战。2024年全年,极越交付新车仅13561辆,在国内乘用车企业中排名靠后,在新势力企业中也处于垫底位置。品牌认知度不足、产品竞争力未凸显出明显差异化优势以及价格策略问题等,制约了其市场表现。
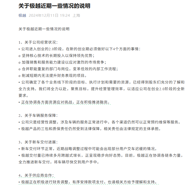
2024年12月,极越汽车“闪崩”,经营危机引发关注。2024年12月11日,极越汽车发文称,公司进入创业的2.0阶段。此后,网上陆续流传出极越多部门原地解散、极越门店关闭、车主权益落空等消息。

据澎湃新闻报道,同年12月12日下午,极越CEO夏一平召开内部会议,与员工沟通公司目前员工权益保障的问题。夏一平说,首先要澄清,公司没有关停,也没有倒闭,并不是像外界所谣传的那样解散等。
2024年12月13日,吉利和百度发表关于极越汽车的联合声明,表示积极协助妥善处理相关事宜:第一时间解决员工社保缴纳、离职员工补偿问题;维护用户车辆正常使用、售后和维修保养;推进其他事宜的合理合法解决。

彼时,吉利控股集团高级副总裁杨学良发布微博表示:“吉利会以负责任的态度,采取切实行动,把车的正常使用和售后服务做好。”百度集团副总裁、智能驾驶事业群组总裁王云鹏在朋友圈表示:“我们已经开始行动,智驾和地图导航有我们兜底,请极越车主放心。”
直到2025年4月,夏一平在一档节目中透露,极越汽车的资金危机早在2023年4月就已显现。当时公司账面资金仅够维持2个月运营,但作为CEO的他并未对外公布这一严峻情况。截至今年3月,极越汽车已启动三批次退定工作。
今年以来,极越汽车多次出现App离线、远程控制功能异常的情况。最近一次发生在11月23日晚间,根据多位极越车主的反馈,车辆出现突发网络故障,手机App端显示车辆处于“离线”状态,导致无法使用远程控制等功能。
随后,极越汽车官方回应称,技术团队已第一时间启动应急响应机制,全力进行问题排查与修复。截至11月24日上午,官方表示相关问题已修复。
另据红星资本局11月14日报道,有二手车商“黑哥”在4个月前以“打包价”,从吉利杭州湾工厂拿下了752辆极越新车。他将打包收购来的752辆极越汽车转为零售,在今年双十一当天卖出40多辆。对于收购这批极越汽车的原因,他表示:“别人看到的是品牌倒闭,我看到的是极致的性价比。”
(文章来源:红星资本局)