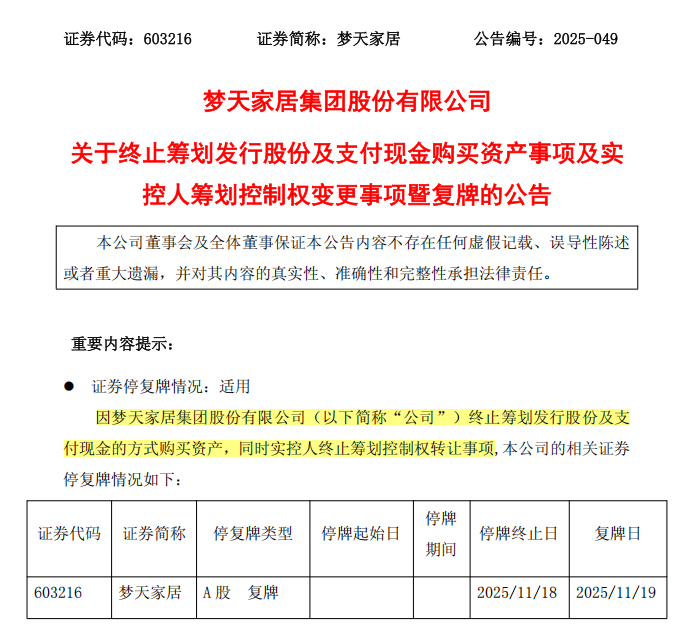
11月18日,梦天家居发布公告,公司终止筹划发行股份及支付现金的方式购买资产,同时实控人终止筹划控制权转让事项。同时,公司股票将于11月19日上午开市起复牌。

图:终止收购公告
梦天家居原本筹划跨界购买芯片资产。根据彼时公告,公司筹划通过发行股份及支付现金的方式收购上海川土微电子股份有限公司(以下简称“川土微”)控制权,同时,公司还筹划公司控制权转让。
据悉,梦天家居欲购买的川土微成立于2016年,主营高端模拟芯片研发设计与销售。该公司曾在2017年进行了Pre-A轮融资,并分别于2019年、2021年和2022年获得A轮、B轮和C轮融资,2023年,川土微进行了C+轮融资,引入了比亚迪、上汽集团等汽车产业资本。
尽管并未披露具体业绩,但据川土微官网披露的消息,2022上半年,公司曾实现产值和利润的逆势增长,其中营收同比增长251%,净利润同比增长641%。
值得注意的是,川土微曾多次传出独立上市消息。今年6月,川土微召开了股改创立大会,此举被解读为“迈出了向IPO的重要一步”,2025年7月,公司从其他有限责任公司变更为股份有限公司,正式完成股改。随着梦天家居终止本次收购,川土微也再次拥有了独立上市的可能性。
资料显示,梦天家居的主要业务为木门、墙板、柜类等定制化木质家具的设计、研发、生产和销售,于2021年12月在上证所上市。目前,梦天家居实控人为余静渊和范小珍夫妻,两人合计持有上市公司55.91%的股份。
业绩方面,梦天家居前三季度实现营业收入7.73亿元,同比下降2.93%,实现净利润5630.31万元,同比增长37.60%;第三季度实现营业收入2.89亿元,同比下降4.13%,归母净利润为2106.82万元,同比上升31.22%。

图:梦天家居中报
值得一提的是,梦天家居在今年上半年还投资过其他芯片资产。根据梦天家居2025年中报,公司曾于2025年3月签署增资协议,拟向重庆凌芯微电子有限公司增资,以7000万元认购其新增注册资本807.69万元。2025年6月6日,本次投资及工商变更登记手续完成,梦天家居持股比例为34.9999%,成为重庆凌芯微的第二大股东。

图:梦天家居近期股价走势
截至停牌前日(11月5日),梦天家居股价为15.7元/股,总市值约34.96亿元。
每日经济新闻综合自财联社、时代周报、证券时报及公开资料
(文章来源:每日经济新闻)