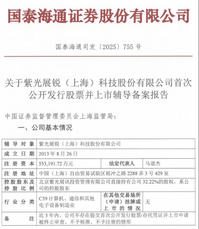
近日,中国证监会网站发布公告显示,紫光展锐(上海)科技股份有限公司(以下简称“紫光展锐”)已于6月27日在上海证监局办理辅导备案,拟在科创板首次公开发行股票并上市。公司IPO辅导机构为国泰海通、中信建投,辅导协议签署时间6月25日。这也意味着紫光展锐有望成为国产智能手机芯片第一股。

公开资料显示,紫光展锐成立于2013年8月26日,是我国集成电路设计业的领军企业,全面掌握2G/3G/4G/5G/6G、Wi-Fi、蓝牙、卫星通信等全场景通信技术。在智能手机、物联网、汽车电子、智能显示等领域均有广泛应用。
作为一家拥有20多年历史的通信芯片厂商,紫光展锐是目前全球仅有的拥有完整2G/3G/4G/5G基带芯片技术的6家厂商之一(包括高通、联发科、展锐、华为、三星、苹果)。而除了基带技术能力之外,紫光展锐还可提供高性能处理器、射频芯片、射频前端、电源管理、音频处理、无线连接、多媒体芯片等周边套片设计能力。据了解,目前紫光展锐员工总数已经达到了5000多人,其中超过85%是研发人员。
从历年营收对比来看, 紫光展锐2021年公司营收收入同比增长78%,为117亿元;2022年实现营业收入140亿元,增长约20%。仅在2023年营收有所回落,为130亿元。2024年紫光展锐销售收入145亿元,同比增长约11%,全年芯片出货超过16亿颗。
在销量方面,2024年紫光展锐全年芯片出货突破16亿颗,其5G芯片销量同比增长82%,目前搭载展锐5G芯片的100多款智能终端已进入欧洲、拉美、东南亚、南亚等市场。根据Counterpoint Research公布的2025年一季度全球智能手机AP-SoC市场份额排名,联发科以36%的市占率排名第一,高通以28%份额居第二,苹果以17%份额排名第三,紫光展锐则以10%的份额排名第四。
值得注意的是,在2022年下半年新紫光集团重组完成之后,便开始着手解决阻碍紫光展锐上市的历史遗留问题,加速推动紫光展锐的IPO上市进程。
2024年6月,紫光展锐董事会已表决通过新一轮股权融资,本轮融资金额超过40亿元,投资方包括京沪两地国资平台,以及工银资本管理有限公司、交银金融资产投资有限公司、人保资本股权投资有限公司、中信建投、国泰君安、弘毅投资等金融机构。
2024年9月,紫光展锐董事长马道杰透露,紫光展锐耗时一年多的股权融资于近日圆满完成,40亿股权融资资金已经全部到账。
今年3月,紫光展锐完成了公司股份制改革,公司名称已经由“紫光展锐(上海)科技有限公司”变更为“紫光展锐(上海)科技股份有限公司”。从最新的股权结构来看,目前紫光展锐的控股股东为新紫光集团旗下北京紫光展讯投资管理有限公司,持股32.2151%;第二大股东为国家集成电路产业投资基金股份有限公司(又称“大基金”),持股12.7602%;第三大股东为英特尔(中国)有限公司,持股10.8461%。此外,同样属于国资的上海集成电路产业投资基金股份有限公司和国家集成电路产业投资基金二期股份有限公司(又称“大基金二期”)也分别持有紫光展锐3.4165%的股权。
(文章来源:南方都市报)