深圳1.14亿天价法拍房成交后竟遭悔拍?近日,深圳一宗法拍房交易引发广泛关注。
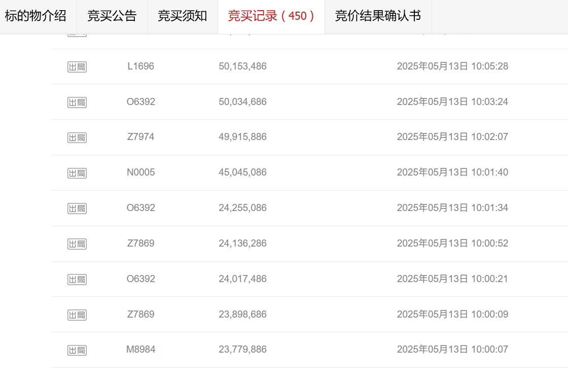
今年5月14日,位于深圳市罗湖区红岭中路的一栋6层办公老楼在阿里拍卖平台上,经过34名竞拍者450轮激烈竞价,最终以1.14亿元的高价成交,溢价率高达379.6%。
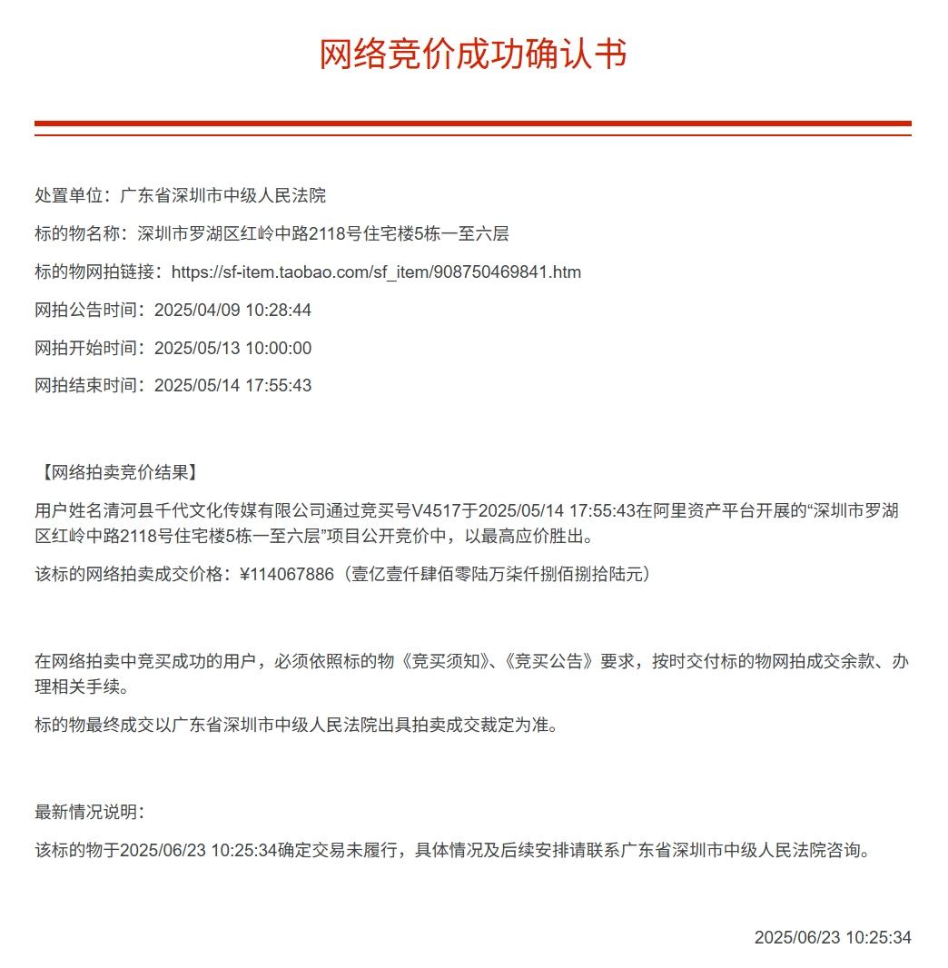
然而,一个多月后的6月23日,拍卖网页更新显示该标的物交易未履行,这意味着买受人悔拍。按照规定,买受人交纳的475万元保证金或将不予退还。南都·湾财社记者注意到,该标的物已重新上架,将于7月24日再次拍卖。

1.14亿成交,溢价率高达379.6%
此次引发轰动的法拍房位于罗湖区红岭中路2118号住宅楼5栋一至六层,临近园岭地铁站,属于罗湖区地王片区,地理位置十分优越。该建筑总楼层为6层,用途为办公,建成年代为1982年,土地使用年限从1983年4月8日至2033年4月7日,截至拍卖时仅剩约8年。

标的物建筑面积为3332.78平方米,市场评估价约为3397.13万元,起拍总价2377万元,起拍单价仅7131元/平。
或由于起拍价格较低,该房产在拍卖过程中,竞拍异常激烈。有竞买人在1分钟内就加价2100万元,将价格从2425万元迅速拉至4504万元。经过长达450轮的角逐,最终成交价定格在1.14亿元,成交单价约3.42万元/平,相较起拍价高出约9000万元,溢价率高达379.6%。

据5月14日的网络竞价成功确认书显示,竞得该标的物的是“清河县千代文化传媒有限公司”。天眼查显示,该公司成立于2021年,位于河北省邢台市,是一家以从事广播、电视、电影和录音制作业为主的企业。企业注册资本300万人民币。
特区建工旗下公司卖房还债?
南都·湾财社记者进一步在天眼查查询到,本次拍卖房产背后涉及恒大地产集团(深圳)有限公司相关案件,案件被执行人包括深圳市建科盈投资咨询有限公司、深圳市建设(集团)有限公司、恒大地产集团有限公司等在内的5家企业,立案时间为2024年4月17日,执行标的为约6.53亿元。
而从房地产估计报告中可以看到,本次标的物产权是属于深圳市建设(集团)有限公司。另外在竞买公告中提到,根据现场调查,标的物实际门牌号为红岭中路2116号,地图显示,该地址正是建设集团大厦所在范围。

天眼查显示,深圳市建设 (集团) 有限公司成立于2003年,深圳市特区建工集团成员,是一家以从事房地产业为主的企业,企业注册资本6.2亿元人民币。该公司由深圳市特区建工集团有限公司持股83%,深圳市建筑工程股份有限公司持股12%,恒大地产集团有限公司持股5%。截至目前,该公司共有6条被执行人信息,被执行总金额为约7.07亿元。
值得一提的是,从不动产登记信息查询结果告知单显示,此标抵押给中国光大银行深圳分行,被担保主债权11.5亿元。但拍卖公告中并未明确债务清偿方案。有业内人士分析指出,即便标的成功完成过户,新业主仍可能面临债务追偿风险。

悔拍!475万保证金或“打水漂”
6月23日,该法拍房的竞价结果确认书更新显示“该标的物于2025/06/23 10:25:34确定交易未履行”。这一消息意味着清河县千代文化传媒有限公司悔拍。

本次拍卖的公告中提到,如拍卖成交后买受人悔拍的,依照《最高人民法院关于人民法院网络司法拍卖若干问题的规定》第二十四条的规定:拍卖成交后买受人悔拍的,交纳的保证金不予退还,依次用于支付拍卖产生的费用损失、弥补重新拍卖价款低于原拍卖价款的差价、冲抵本案被执行人的债务以及与拍卖财产相关的被执行人的债务。 悔拍后重新拍卖的,原买受人不得参加竞买。
据了解,此次拍卖的保证金高达475.5万元,这笔钱大概率将“打水漂”。
而在确定交易未履行后,6月23日,该标的再次以2377万元起拍价上架法拍平台,将于7月24日进行二次拍卖。
这栋楼此前拍卖时吸引了众多买家激烈争抢,那么此次二次拍卖,还能像上一次那样吸引数十位买家参与竞拍,再次引发“抢房大战”吗?
业内人士认为,从当前深圳法拍房市场热度来看,尽管存在诸多风险因素,但由于其核心地段的优势,仍有可能吸引部分有实力且敢于冒险的竞买人。不过,经历了首次悔拍事件后,竞买人在参与竞拍时想必会更加谨慎。对于普通竞买人而言,此次事件也敲响了警钟,参与法拍房拍卖前一定要做好充分功课,理性决策,切不可忽视法拍房背后隐藏的风险。
(文章来源:南方都市报)