近日,网传“耗资10亿元潮汕豪宅‘英之园’将被强制拆除”一事引发关注。
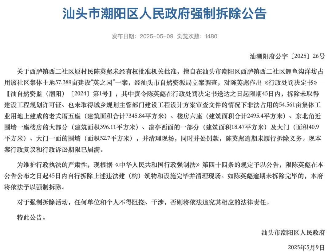
5月9日,汕头市潮阳区人民政府发布强制拆除公告,认定该占地超57亩的“英之园”建筑系村民陈某彪非法占用集体工业用地建设,责令其45日内自行拆除,逾期将依法强拆。陈英彪逾期未履行拆除义务。现该案行政复议和行政诉讼期限已届满。
公告提到,英之园位于汕头潮阳区西胪镇西二社区,包含老式厝五座、楼房六座及凉亭、围墙等设施,总建筑面积超1万平方米。

5月14日上午,《每日经济新闻》从汕头市自然资源局工作人员处了解到,已确认英之园违规占用的事实。
但对于项目耗资超10亿元建设的传闻,上述工作人员表示需要进一步核实才能答复。
不过,该工作人员提到,英之园并非传统意义上的豪宅,而是带有本地特色的居民楼,属于潮汕传统的“驷马拖车”格局,据大皖新闻报道,园内包含4座四合院以及七栋后欧式别墅等。对于当事人陈某彪的身份信息,“目前根据我们的了解,只知道他原来是当地村民,后来做生意当了老板”。
公开资料显示,英之园于2013年动工,该项目采用潮汕传统“驷马拖车”格局,融合北京四合院与欧式别墅风格。英之园主人陈某彪的身份始终笼罩着神秘色彩,具体职业、财富积累途径及社会关系网络等均未披露。
在社交平台,多名自媒体博主还曾探访拍摄英之园,引发网友热议。

5月14日下午,上海易居房地产研究院副院长严跃进在接受每经记者微信采访时表示,此次事件强化了土地用途管制导向。英之园被认定为非法占用集体工业用地建设,拆除是严格遵循土地用途管制原则的体现。本案例也警示各地,要维护土地用途规划的严肃性和权威性,保障土地资源的合理配置和可持续利用。
北京金诉律师事务所主任王玉臣则提到,非法占用集体用地建设住宅违反《中华人民共和国土地管理法》《中华人民共和国城乡规划法》《建筑工程施工许可管理办法》等。
《中华人民共和国土地管理法》第七十八条提到,农村村民未经批准或者采取欺骗手段骗取批准,非法占用土地建住宅的,由县级以上人民政府农业农村主管部门责令退还非法占用的土地,限期拆除在非法占用的土地上新建的房屋。超过省、自治区、直辖市规定的标准,多占的土地以非法占用土地论处。
事实上,早在2020年9月,汕头市自然资源局潮阳分局就对英之园发布过通告,对57.389亩、建筑面积10321.61平方米的违法建筑物实施没收。
2024年,汕头市自然资源局作出汕自然资监(潮阳)〔2024〕第1号《行政处罚决定书》,责令其45日内自行拆除违建并清理现场,同时处以罚款。
不过到了2025年5月,陈某彪仍未履行相关义务,也才有了上述最新公告。在行政复议及诉讼期限届满后,潮阳区政府将依法启动强制拆除程序。
“观察乡镇和农村建房,最近几年确实有一种情况,就是经商或公职退休人员利用资金优势或权力违规建房,认为‘只要关系搞得好,最多赔点钱,房子不会拆’。”严跃进提到,实际上英之园项目体量较大且奢华,若此类违建行为得不到及时制止和纠正,将破坏公平有序的社会环境,对遵守法律法规的用地者或村镇居民不公平。拆除该建筑具有威慑性,也可以防止各类幻想出现。
另据汕头安居客数据,汕头潮阳5月二手房价格均价为6902元/平方米,环比下跌5.54%;新房销售均价为8514元/平方米,价格相对稳定。
(文章来源:每日经济新闻)