沪深股通今日暂停交易。板块主力资金方面,通信板块主力资金净流入居首。ETF成交方面,沪深300ETF(510300)成交额位居首位。期指持仓方面,IF期指合约空头减仓数量大于多头。龙虎榜方面,慧翰股份获机构买入超4000万;文峰股份获机构买入超3000万;红宝丽遭机构卖出超5000万;海能达获三家一线游资席位合计买入超亿元;西陇科学遭三家一线游资席位卖出;华贸物流获一家量化席位买入超5000万。
一、沪深股通前十大成交
今日沪深股通暂停交易。
二、板块个股主力大单资金
从板块表现来看,房地产、5G、新型城镇化、深海科技等板块涨幅居前,旅游、乳业、食品、农业等板块跌幅居前。

从主力板块资金监控数据来看,通信板块主力资金净流入居首。
板块资金流出方面,半导体板块主力资金净流出居首。

从个股主力资金监控数据来看,主力资金净流入前十的个股所属板块较为杂乱,海能达净流入居首。
主力资金流出前十的个股所属板块较为杂乱,拓维信息净流出居首。
三、ETF成交

从成交额前十的ETF来看,前两位均为沪深300ETF,其中沪深300ETF(510300)成交额位居首位。

从成交额环比增长前十的ETF来看,前两位均为沪深300ETF,其中沪深300ETF华夏(510330)成交额环比增长646%位居首位。
四、期指持仓

四大期指主力合约中,IH、IF合约多空双方均减仓,IH多头减仓数量较多,IF空头减仓数量较多;IC合约多空双方均加仓,空头加仓数量较多;IM合约多头大幅减仓,空头微幅加仓。
五、龙虎榜
1、机构

今日龙虎榜机构活跃度较低。买入方面,次新股慧翰股份获机构买入超4000万;零售股文峰股份获机构买入超3000万。
卖出方面,乳业股贝因美遭机构卖出超9000万;化工股红宝丽遭机构卖出超5000万。
2、游资

一线游资活跃度一般,海能达获三家一线游资席位合计买入超亿元;贝因美获两家一线游资席位合计买入超6000万;光刻胶概念股西陇科学遭三家一线游资席位卖出。

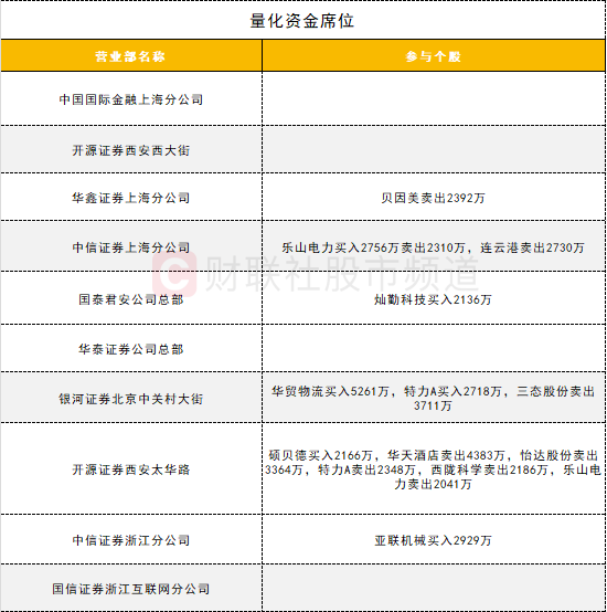
量化资金活跃度较低,华贸物流获一家量化席位买入超5000万;贝因美遭一家量化席位卖出超2000万。
(文章来源:财联社)