4月14日,河北省统计局发布《河北省2024年国民经济和社会发展统计公报》。数据显示,2024年末河北省常住人口为7378万人,比上年末减少15万人。
根据公报,2024年河北出生人口44万人,出生率为5.9‰;死亡人口61万人,死亡率为8.2‰;人口自然增长率为-2.3‰。这意味着,去年河北人口自然减少17万人。公报还特别指出,扣除自然增长,河北省去年实现人口净流入2万人。
解读:作为人口规模排名全国前列的人口大省,近年来,河北常住人口呈逐年减少趋势。
2020年,河北常住人口数据为7464万人,达到最高点,此后逐年减少,2021—2023年常住人口分别比上年减少16万人、28万人、27万人。
河北2020—2024年年末常住人口(万人)

图片来源:河北省统计局
同样是2021年起,河北省人口自然增长率也转负。数据显示,2021—2023年,当地人口自然增长率分别为-0.43‰、-1.71‰、-2.8‰,呈逐年下滑态势。在此之前,当地人口自然增长率自1978年以来已连续40余年为正。
由此测算,2021—2023年,河北人口分别自然减少3.2万人、12.7万人、20.7万人。除去自然增长因素,三年间当地净流出人口分别为12.6万人、15.3万人、6.3万人。
在这样的背景下,2024年河北常住人口减少15万人,其中自然减少17万人,但人口净流入2万人,显得殊为不易。这背后原因何在?
《河北日报》此前报道提及,作为北京非首都功能疏解集中承载地、新时代建设的高水平现代化城市,雄安新区是河北吸引人口净流入的关键区域。从河北省内各地区看,2024年全省有7个地区人口净流入,其中雄安新区占31.1%,石家庄占20.6%,唐山占20.4%。
实际上,《河北省“十四五”人口发展规划》此前就预计,在京津冀协同发展程度加深和雄安新区加快建设下,河北省人口吸引力有望提升,2021—2025年期间,全省将逐步扭转人口净迁出局面,转为人口低水平净迁入。
尽管如此,也有专家提醒,河北人口流入态势仍未稳固,后续仍需在中心城市及新兴产业培育、县域经济发展、公共服务完善及与京津两地加强合作等方面持续发力。
#数读
海关总署:7大外贸省市一季度贡献我国进出口总值四分之三
4月14日,国新办举行一季度有关经济数据例行新闻发布会,海关总署介绍2025年一季度进出口情况。
海关总署副署长王令浚表示,今年以来,面对严峻复杂的外部环境,主要外贸省市勇挑重担,发挥各自优势,展现出较强的支撑带动作用。一季度,广东、江苏、浙江、上海、北京、山东、福建这7大省市合计进出口7.78万亿元,持续增长趋势,占我国进出口总值的四分之三,实打实起到了挑大梁的作用。主要体现在三个方面:
一是有力稳住外贸大盘。外贸大省产业基础扎实、区位优势突出,进出口主体活跃,一季度,有进出口实绩的企业达到了42.2万家,增加了6.1%,占我国有进出口实绩企业数量的近8成。与此同时,外贸大省积极扩展国际市场,对150多个国家和地区进出口实现增长,对其中89个国家和地区的增速好于整体水平。
二是有力发挥创新优势。外贸大省积极培育和发展新质生产力,加快科技创新和产业创新融合发展。一季度,外贸大省出口高技术产品7835.2亿元,增长4.5%,占我国同类产品的71.3%。其中,电子信息产品、高端装备、生物医药分别出口3857.1亿元、2365.8亿元、301.1亿元,分别增长1.6%、8.9%、9.9%,占我国同类产品的66%、78.4%、74.8%。
三是有力服务保供稳链。外贸大省进口国内生产生活所需的能源资源产品、关键零部件、消费品比重大,丰富了国内供给。一季度,外贸大省进口原油、金属矿砂分别占我国同类产品进口总量的83.1%、67.6%,进口电子元件、自动数据处理设备零部件分别占我国同类产品进口总值的78%、88.1%。此外,外贸大省进口消费品3184.2亿元,占全国的8成以上。
#声音
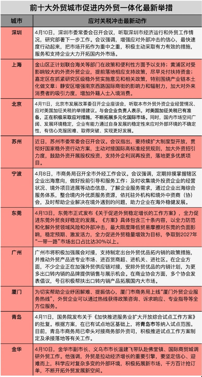
外贸十强城市集体出招应对关税冲击
证券时报消息,随着美方肆意加征畸高关税,中国内地前十大外贸城市集体出招,纷纷出台最新政策举措,稳外贸扩消费。
4月14日,东莞发布《关于促进外贸稳定增长的工作方案》,最大限度降低贸易摩擦对东莞的负面影响。而作为“外贸第一城”,4月9日,深圳政府多部门联合举办旨在服务广大民营企业稳妥有序开拓国际市场的服务供需对接活动。
另外,连日来,上海多个区主要领导纷纷调研辖区重点外贸企业,进一步帮助外资外贸企业拓展发展路径,释放更多内部潜力;4月11日,北京市发展改革委也召开企业座谈会,听取本市外贸外资企业经营情况、应对美国加征关税的举措建议。

图片来源:证券时报
#动向
6部门启动“购在中国”系列活动
商务部网站消息,4月13日,商务部会同国家发展改革委、工业和信息化部、文化和旅游部、市场监管总局、体育总局在海南第五届中国国际消费品博览会启动“购在中国”系列活动。商务部等6部门近日联合印发《关于组织开展“购在中国”系列活动的通知》,部署各地聚焦首发经济,围绕精品购物、精致美食、精彩旅游、精美展演四大领域,举办首发首秀首展首演和丰富多彩、形式多样的特色活动。
广东“顶配引才团”走进上海
中新网消息,“百万英才汇南粤”2025年N城联动春季招聘活动(上海站)13日在上海拉开帷幕,广东省携3.5万个优质岗位向全球英才发出加盟邀约。此番广东省以深圳为主力,携华为、腾讯、比亚迪等751家单位来沪,组成“顶配引才团”,岗位总数3.5万个,其中年薪50万元至100万元的岗位超4000个,年薪100万元以上的岗位超800个。
西部陆海“氢走廊”正式投运
新华社消息,中国石化14日宣布,我国首条跨区域氢能重卡干线当日正式贯通,并将开始常态化运营。这条西部陆海“氢走廊”始于重庆,最终抵达广西钦州港,全程约1150公里,中途设有4座加氢站,将带动重庆、贵州、广西周边中短途支线物流应用场景,是我国西部地区氢能产业发展迈出的重要一步。
海南省拟出台育儿补贴办法
近日,海南省人民政府办公厅印发《海南省提振和扩大消费三年行动方案》。其中提到,加大生育养育保障支持。出台育儿补贴办法。将参加职工基本医疗保险的灵活就业人员、农民工、新就业形态就业人员纳入生育保险;形成政策合力。开展省级层面消费领域宏观政策取向一致性评估。发挥供销系统、乡村振兴队伍等作用,精准实施消费帮扶。鼓励将工会经费用于职工节日慰问品、健身、文体等消费。严格落实带薪年休假制度,鼓励带薪年休假与小长假连休,实现弹性错峰休假,结合实际探索设置中小学春秋假。
#放榜
2024年全球机场旅客吞吐量排名,成都天府机场跻身全球30强
近日,飞友科技CADAS发布2024年全球机场旅客吞吐量TOP100。数据显示,去年全球100强机场的旅客吞吐量“门槛”为2600多万人次,中国共有21个机场进入全球100强机场,仅次于美国(24家)。
其中,上海浦东机场(PVG)以 7679万人次排名全球第10,广州白云机场(CAN)位列第12,略低于美国洛杉矶机场。另外,成都天府国际机场以5490.6万人次位居全球第29位,是我国中西部地区唯一进入全球前30强的机场,也是我国内地第6个年旅客吞吐量迈上5000万台阶的机场。

数据来源:CADAS整理
(文章来源:每日经济新闻)