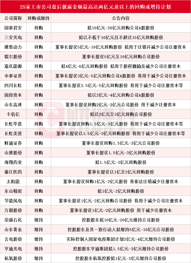
截至发稿,据不完全统计,盘后包括国泰君安、三安光电、潍柴动力、歌尔股份、嘉化能源、中泰证券、四川长虹、国投资本、山东高速、卡倍亿、长虹华意、长虹美菱、财通证券、山推股份、海翔药业、浙江医药、太阳能、东山精密、节能风电、万润股份、荣盛石化、山东黄金、吉电股份、亨通光电、杭氧股份在内的25家A股上市公司盘后披露金额最高达2亿元及以上的回购或增持计划公告。具体来看,国泰君安拟10亿元-20亿元回购公司A股股份;荣盛石化控股股东拟10亿元-20亿元增持公司股份,贷款金额不超过18亿元。

(文章来源:财联社)