财联社4月8日讯(记者高艳云)在回购增持的热潮中,券商积极投身其中。当下,已有东方证券、国泰海通、国金证券以及国投证券母公司国投资本这4家券商股启动回购,长城证券控股股东华能资本开启增持。
具体为:
东方证券方面,公司拟2.5亿元至5亿元回购公司A股股份,回购价不超每股12元。上述回购价格,高出昨日收盘价41.84%;
国泰海通方面,董事长朱健提议10亿元至20亿元回购公司股份,回购价格上限是高出决议前30个交易均价的1.5倍;
国投证券母公司国投资本方面,拟回购2亿元至4亿元,回购价格上限为决议前30交易日均价的1.5倍;
国金证券方面,回购0.5亿元至1亿元,回购价上限超今日收盘价67.01%;
长城证券方面,公司控股股东华能资本拟增持不低于0.5亿元至不超1亿元,未设定价格区间。
回购增持潮释放积极信号,且效果最为直接、显著,主要体现在稳定股价、增强市场信心以及优化公司资本结构。回购股份可以减少公司的流通股数量,从而提升公司股票的投资价值。此外,用于转换可转债的回购股份,有助于公司调整债务和股权结构,降低财务风险,增强公司在资本市场的竞争力,国投资本的回购即是典型案例。
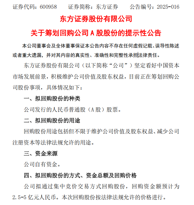
东方证券:2.5亿至5亿回购,高出昨收盘价四成
4月8日盘前,东方证券发布公告,公司坚定看好中国资本市场发展前景,积极维护公司价值及股东权益,公司拟以2.5亿元至5亿元资金回购公司A股股份,回购价格不超过每股12元。

东方证券上述回购价上限远超昨日收盘价,高出幅度达41.84%。
东方证券称,本次回购的资金来源为公司自有资金,回购股份用途包括但不限于维护公司价值及股东权益、减少公司注册资本等法律法规允许的用途。目前该事项正在筹划之中,公司将尽快制定合理可行的回购股份方案,并按照相关规定履行审批程序并及时履行信息披露义务。
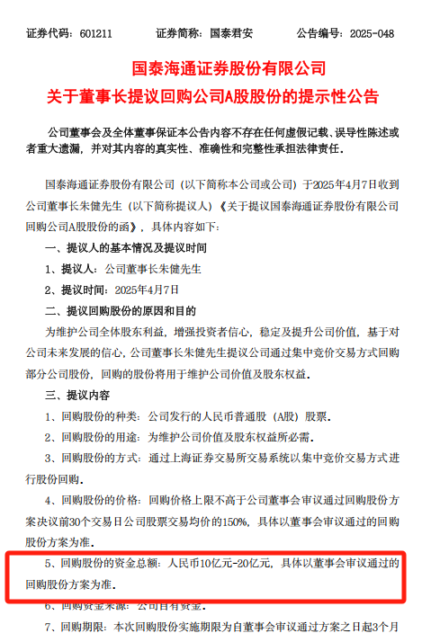
国泰海通:董事长提议10亿至20亿回购
国泰海通盘前公告称,为维护公司全体股东利益,增强投资者信心,稳定及提升公司价值,基于对公司未来发展的信心,公司董事长朱健提议公司通过集中竞价交易方式回购部分公司股份,回购的股份将用于维护公司价值及股东权益。

回购价格上限不高于公司董事会审议通过回购股份方案决议前30个交易日公司股票交易均价的150%,回购股份的资金总额为10亿元至20亿元。
朱健承诺,将积极推动公司尽快召开董事会审议回购股份事项,并将在董事会上对公司回购股份议案投赞成票。
国投资本:拟回购2亿元至4亿元,回购价不超市场均价1.5倍
今日中午休盘期间,国投证券母公司国投资本公告称,公司坚定看好中国资本市场发展前景,积极维护公司价值及股东权益,促进公司健康、稳定、可持续发展,目前正在筹划回购公司股份事项。

国投资本拟以自有资金等回购A股股份,回购金额预计为2亿元至4亿元,预计本次回购股份价格不超过公司董事会通过回购股份决议前30个交易日公司股票交易均价的150%。
国投资本称,回购股份将用于转换公司发行的可转换为股票的公司债券。本次回购股份实施期限为自董事会审议通过回购方案之日起12个月内。
国金证券:回购5000万元至1亿元,价格上限超收盘价近七成
收盘后,国金证券发布公告,为践行“以投资者为本”的上市公司发展理念,维护公司全体股东的利益,基于对公司未来发展前景的信心和对公司股票价值的认可,公司将积极落实股份回购方案,切实履行社会责任,树立良好的市场形象。

国金证券拟使用自有资金以集中竞价交易方式回购公司股份,回购资金总额不低于5000万元,不超过1亿元,回购价格不超过每股12.91元。
上述国金证券回购价上限较今日收盘价,高出67.01%。国金证券4月8日收盘价为7.73元。
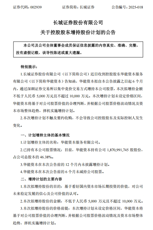
长城证券:控股股东华能资本增持0.5亿至1亿
长城证券盘后公告称,基于看好国内资本市场长期投资的价值,对公司未来稳定发展的信心及公司价值的认可,公司控股股东华能资本拟自公告披露之日起6个月内,以集中竞价交易方式增持长城证券股票,拟增持金额不低于0.5亿元且不超过1亿元。

本次增持计划未设定价格区间,华能资本将基于对公司股票价值的合理判断,并根据公司股票价格波动情况及资本市场整体趋势,择机实施增持计划。本次增持计划不触及要约收购,不会导致公司控股股东及实际控制人发生变化。
长城证券的实控人为央企中国华能,华能资本是中国华能旗下金融资产投资、管理专业机构和金融服务平台,坚定看好中国资本市场发展前景,后续将进一步发挥国有资本“功能支撑、服务支撑、绩效支撑”作用,当好长期资本、耐心资本、战略资本,有力支持上市公司高质量发展。
华能资本增持长城证券的大背景是,官方持续鼓励央企加大增持回购。
效果立竿见影
受上市公司回购潮、“中国版平准基金”出手等多个因素刺激,市场回暖明显。从今日盘面大涨来看,回购增持潮涌之下,叠加诸多强刺激直接利好消息,效果立竿见影。
大盘方面,截至4月8日收盘,沪指涨1.58%,深成指涨0.64%,创业板指涨1.83%。沪深两市全天成交额1.63万亿,较上个交易日放量378亿。
两家盘前公告增持的券商股,当日股价表现出色。
4月8日,东方证券高开涨0.71%,盘中保持高位震荡,截至收盘,涨2.84%,成交6.64亿元,尽管该成交额较昨日小幅减少,昨日成交7.65亿元,但较平时仍显示较大幅度放量成交。
国泰海通开盘高开涨2.4%,盘中震荡走高,截至收盘,涨3.82%,成交21.32亿元,较昨日微小幅度的缩量,昨日成交22.41亿元。
就券商板块来看,49家券商股中35家收红,占比达71.43%。
与会机构:坚定看好中国资本市场发展前景
从近日券商表述来看,普遍看好当下资本市场前景。
4月8日,上交所召开专题座谈会,与长江证券、东方证券、东吴证券、广发证券、国联民生、国泰海通、申万宏源、天风证券、兴业证券、中信证券等10家证券经营机构代表深入交流,充分听取意见建议。
与会机构一致表示,坚定看好中国资本市场发展前景,面对当前不确定性因素有所增加的市场环境,一定要坚定信心、勠力同心,保持定力、凝聚合力,集中精力办好自己的事,齐心协力促进资本市场健康稳定发展。
(文章来源:财联社)