【导读】国信证券51.9亿收购万和证券,本次交易不涉及现金支付
见习记者杨晨
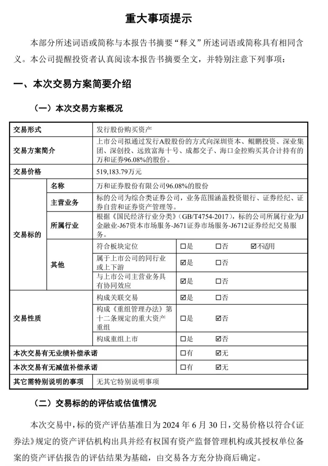
4月6日晚间,国信证券发布公告称,拟以发行A股股份的方式,向深圳市资本运营集团有限公司、深圳市鲲鹏股权投资有限公司、深业集团有限公司、深圳市创新投资集团有限公司、深圳远致富海十号投资企业(有限合伙)、成都交子金融控股集团有限公司、海口市金融控股集团有限公司收购其合计持有的万和证券96.08%股份,交易作价51.92亿元。本次交易不涉及现金支付,亦未设置业绩补偿机制。
6.04亿股对价收购
此次交易评估基准日为2024年6月30日,经中联资产评估集团有限公司评估,万和证券100%股权估值为54.04亿元,对应96.08%股权交易价格为51.92亿元。国信证券将以每股8.60元的价格向交易对方发行6.04亿股,占发行后总股本的5.91%。
交易完成后,万和证券将成为国信证券控股子公司,国信证券总股本将从96.12亿股增至102.16亿股。本次交易前后,国信证券控股股东均为深投控,实际控制人均为深圳市国资委,本次交易不会导致上市公司控制权变更。
目前交易已获国信证券股东大会批准,但仍需履行深交所审核、中国证监会注册等程序。公司提示,若审批进度不及预期或标的资产出现重大风险,可能导致交易中止。

抢占海南自贸港先机
国信证券在公告中明确,此次收购旨在把握海南自由贸易港政策红利。万和证券作为注册于海南的券商,已启动跨境资产管理等国际业务和创新业务,其50家分支机构覆盖粤港澳大湾区、长三角及成渝经济圈。交易完成后,国信证券可将海南作为国际业务跳板,同时补足华北、西南区域的竞争力。
关于交易背景,国信证券表示,目前全国证券公司超过140家,证券公司之间产品差异较小,业务同质化程度较高。国家提出的相关最新政策,为证券行业高质量发展提供了指引,有利于证券行业校正定位,促进证券机构发挥功能,头部证券公司将通过业务创新、集团化经营、并购重组等方式做优做强,打造一流投资银行。
财务数据显示,尽管交易后国信证券总资产与利润规模增长,但股本扩张导致每股收益摊薄。
国信证券表示,需通过整合提升盈利效率以对冲稀释效应。本次交易完成后,上市公司将充分发挥交易带来的协同作用,对万和证券进行资源整合,同时利用万和证券注册地海南自由贸易港跨境金融服务试点的先发优势,凭借上市公司自身突出的市场化能力及业务创新能力,进一步提升公司综合盈利水平。
本次交易发生在证券行业深度整合窗口期。2024年国务院新“国九条”明确提出支持头部机构通过并购重组提升竞争力,证监会同期出台政策鼓励上市公司并购。近一年来,已有3家券商披露整合计划,行业集中度提升趋势明显。
市场人士分析,若国信证券能有效整合万和证券的政策资源与网点布局,将为其在头部券商竞争中增添重要筹码。
(文章来源:中国基金报)