恒大汽车股价暴涨超2倍,火上热搜!广汽:收购工厂消息不实
自华望汽车成立之后,它的一举一动饱受业界关注。最近,更传出华望汽车收购恒大汽车南沙工厂的消息。
或受此消息影响,今日午后,恒大汽车一度暴涨超227%,这一消息火上热搜。截至当日收盘,恒大汽车涨幅74.79%至0.208港元/股,市值为22.6亿港元。
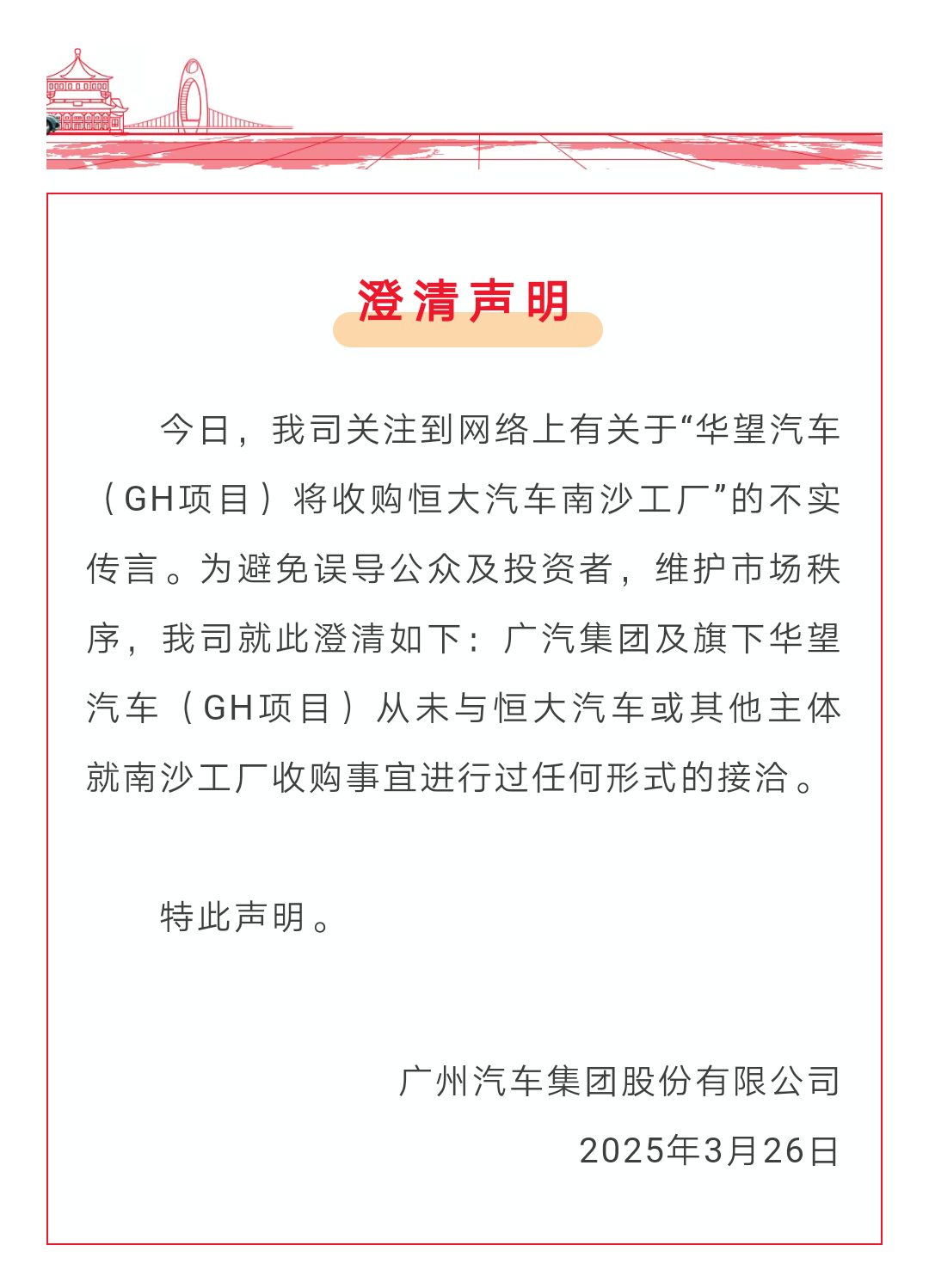
对此,广汽集团于3月 26日在官方微信发布了澄清声明。

该声明称,公司关注到网络上有关于“华望汽车(GH项目)将收购恒大汽车南沙工厂”的不实传言。广汽集团就此澄清:广汽集团及旗下华望汽车(GH项目)从未与恒大汽车或其他主体就南沙工厂收购事宜进行过任何形式的接洽。
一周前,由广汽集团投资设立的新公司华望汽车正式成立,据称全新高端智能汽车品牌也将在不久公布。这是广汽集团在智能汽车生态及高端品牌方面的进一步布局,也是GH项目最新进展。
(文章来源:南方都市报)