沪深股通今日合计成交1486.23亿,其中招商银行和比亚迪分居沪股通和深股通个股成交额首位。板块主力资金方面,通用设备板块主力资金净流入居首。ETF成交方面,法国CAC40ETF(513080)成交额环比昨日增长404%。期指持仓方面,IF期指合约多头加仓数量大于空头。龙虎榜方面,日发精机获机构买入超8000万;鲁北化工获机构买入超5000万;海陆重工遭机构卖出超5000万;大丰实业遭机构卖出超9000万;电投产融获南京证券杭州新塘路营业部买入超8000万;大连重工获国泰君安宜昌沿江大道营业部买入超6000万;神开股份和天和磁材均获一家量化席位买入超4000万。
一、沪深股通前十大成交
今日沪股通总成交金额为724.57亿,深股通总成交金额为761.66亿。

从沪股通前十大成交个股来看,招商银行位居首位;紫金矿业和贵州茅台分居二、三位。
从深股通前十大成交个股来看,比亚迪位居首位;宁德时代和美的集团分居二、三位。
二、板块个股主力大单资金
从板块表现来看,化纤、养鸡、工业母机、光伏设备等板块涨幅居前,油气、银行、煤炭、电力等板块跌幅居前。

从主力板块资金监控数据来看,通用设备板块主力资金净流入居首。
板块资金流出方面,计算机板块主力资金净流出居首。

从个股主力资金监控数据来看,主力资金净流入前十的个股所属板块较为杂乱,卧龙电驱净流入居首。
主力资金流出前十的个股所属板块较为杂乱,招商银行净流出居首。
三、ETF成交

从成交额前十的ETF来看,前两位均为恒指相关ETF,其中恒生科技指数ETF(513180)成交额位居首位。

从成交额环比增长前十的ETF来看,多只跨境ETF成交额大增,其中法国CAC40ETF(513080)成交额环比昨日增长404%位居首位。
四、期指持仓

四大期指主力合约中,IH、IC、IM合约多空双方均减仓,且多头减仓数量均大于空头,其中IM合约多头减仓数量明显大于空头;IF合约多空双方均加仓,多头加仓数量较多。
五、龙虎榜
1、机构

今日龙虎榜机构活跃度一般,买入方面,多只机器人概念股获机构买入,其中美力科技获机构买入1.12亿,日发精机获机构买入超8000万;鲁北化工获机构买入超5000万。
卖出方面,多只深海科技概念股遭机构卖出,其中大连重工遭机构卖出1.97亿,海陆重工遭机构卖出超5000万;大丰实业遭机构卖出超9000万。
2、游资

一线游资活跃度持续下降,核电概念股电投产融获南京证券杭州新塘路营业部买入超8000万;大连重工获国泰君安宜昌沿江大道营业部买入超6000万。

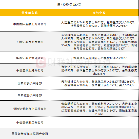
量化资金活跃度较高,神开股份和天和磁材均获一家量化席位买入超4000万。
(文章来源:财联社)