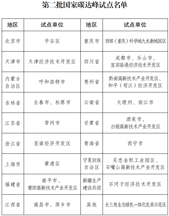
27个!第二批国家碳达峰试点名单公布
3月21日,国家发展改革委办公厅发布通知,公布第二批国家碳达峰试点名单,共27个。

2021年10月,国务院印发2030年前碳达峰行动方案,其中明确提出,到2025年,非化石能源消费比重达到20%左右,单位国内生产总值能源消耗比2020年下降13.5%,单位国内生产总值二氧化碳排放比2020年下降18%,为实现碳达峰奠定坚实基础。到2030年,非化石能源消费比重达到25%左右,单位国内生产总值二氧化碳排放比2005年下降65%以上,顺利实现2030年前碳达峰目标。
方案中还提到,拓展绿色债券市场的深度和广度,支持符合条件的绿色企业上市融资、挂牌融资和再融资。研究设立国家低碳转型基金,支持传统产业和资源富集地区绿色转型。鼓励社会资本以市场化方式设立绿色低碳产业投资基金。
2023年11月,国家发改委印发《国家碳达峰试点建设方案》,将在全国范围内选择100个具有典型代表性的城市和园区开展碳达峰试点建设,聚焦破解绿色低碳发展面临的瓶颈制约,探索不同资源禀赋和发展基础的城市和园区碳达峰路径,为全国提供可操作、可复制、可推广的经验做法。
2023年12月6日,国家发展改革委办公厅印发首批碳达峰试点名单,确定张家口市、新乡、信阳等25个城市、长治高新技术产业开发区等10个园区为首批碳达峰试点城市和园区。
(文章来源:大河财立方)