2024年第一单被否项目重启上市计划。
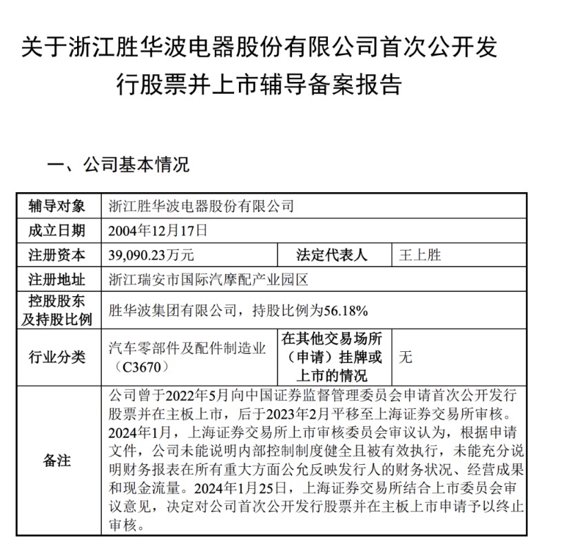
2025年3月18日,浙江证监局公告,浙江胜华波电器股份有限公司(简称“胜华波”)IPO辅导备案登记获受理,保荐机构为海通证券。

胜华波为2024年度首个被否的IPO项目。公告显示,胜华波曾于2022年5月向中国证券监督管理委员会申请首次公开发行股票并在主板上市,保荐机构为国投证券,后于2023年2月平移至上海证券交易所审核。2024年1月12日,胜华波上会被否。
根据此次辅导备案登记披露,2024年1月,上海证券交易所上市审核委员会审议认为,胜华波被否的原因在于,未能说明内部控制制度健全且被有效执行,未能充分说明财务报表在所有重大方面公允反映发行人的财务状况、经营成果和现金流量。
招股书资料显示,胜华波主营业务为汽车雨刮器总成、座椅电机等汽车零部件的研发、生产和销售。胜华波是国内主要的汽车雨刮器总成配套企业之一,主要客户包括上汽集团、中国一汽、东风集团、广汽集团、北京现代等;公司汽车座椅电机产品定位于高端汽车市场,主要客户为佛吉亚、李尔等全球知名汽车座椅厂商,通过汽车座椅配套供应体系应用于通用、福特等汽车制造商。
2021年至2022年度及2023年前6个月(简称“报告期”),胜华波实现营收25.08亿元、31.94亿元和17.48亿元;同期净利润分别为2.1亿元、3.85亿元和2.16亿元。
根据上交所披露,胜华波上市委会议被现场问询的主要问题包括三大方面,一是要求发行人代表说明发行人是否存在不当控制风险,内控制度是否健全且被有效执行;二是要求说明发行人收入的真实性和坏账计提的充分性;三是要求说明发行人及其关联方资金往来情况,以及关联方和关联交易披露是否真实、准确、完整。
目前,胜华波尚未披露拟上市板块。
澎湃新闻根据Wind不完全统计,今年以来截至3月19日,沪深北交易所共有19单已撤回项目重启IPO进程,并完成辅导备案。
澎湃新闻注意到,来自沪深两市撤回的IPO项目居多,共计15单。其中,2024年撤回的IPO项目为主,共有10单。
(文章来源:澎湃新闻)