富国基金、海富通基金,股权变更新进展
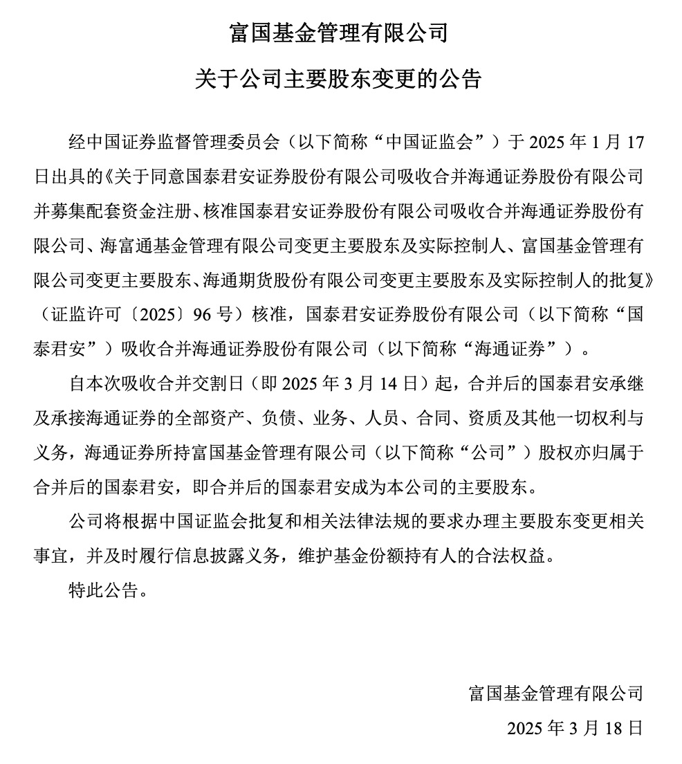
3月17日晚间,富国基金、海富通基金发布公告称,经证监会于1月17日出具的 《关于同意国泰君安证券股份有限公司吸收合并海通证券股份有限公司并募集配套资金注册、 核准国泰君安证券股份有限公司吸收合并海通证券股份有限公司、 海富通基金管理有限公司变更主要股东及实际控制人、 富国基金管理有限公司变更主要股东、 海通期货股份有限公司变更主要股东及实际控制人的批复》核准,国泰君安证券股份有限公司吸收合并海通证券股份有限公司。
自此次吸收合并交割日(3月14日)起, 合并后的国泰君安承继及承接海通证券的全部资产、负债、业务、人员、合同、资质及其他一切权利与义务,海通证券所持富国基金、海富通基金股权亦归属于合并后的国泰君安,即合并后的国泰君安成为上述公司的主要股东。
Wind数据显示,合并前的海通证券分别持有富国基金27.77%的股权、海富通基金51%的股权。合并前的国泰君安持有华安基金51.00%的股权,其100%控股的国君资管也拥有公募牌照。


图片来源:基金公告
(文章来源:中国证券报·中证金牛座)