《科创板日报》3月14日讯(记者陈俊清)停牌两周后,新相微股票将于下周一(3月17日)复牌。
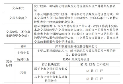
今日(3月14日)夜间,新相微公告称,公司拟通过发行股份、可转换公司债券及支付现金方式,购买深圳市爱协生科技股份有限公司(下称:爱协生科技、标的公司)100%股权,并向不超过35名特定投资者发行股份募集配套资金。新相微股票自2025年3月3日开市起开始停牌,于3月17日开市起复牌。
公告显示,本次交易预计构成重大资产重组,且预计构成关联交易,不构成重组上市。

根据交易方案,新相微将以16.00元/股的价格发行股份;以100元/张的价格发行可转债。本次发行股份募集配套资金总额不超过本次发行股份及可转换公司债券方式购买资产交易价格的100%,募集配套资金发行股份的数量不超过本次交易前上市公司总股本的30%。
配套募资使用方面,本次交易募集配套资金拟用于支付本次交易的现金对价、中介机构费用、交易税费等费用、标的公司项目建设、补充上市公司和标的公司流动资金、偿还债务等用途。
交易支付方面,截至目前,本次交易标的资产的审计、评估工作尚未完成,本次交易中各交易对方获得的具体对价及支付方式将在交易标的审计、评估工作完成后,由交易双方协商确定。
公告显示,爱协生科技主要从事显示驱动芯片、触控驱动芯片等多种芯片产品的研发、设计及销售。另据爱协生科技官网显示,该公司是一家专注于人机交互领域的芯片设计和解决方案提供商,以显触交互、传感、图像处理等核心技术为支撑,围绕各类移动智能终端、智能家居、智能物联等应用场景为客户提供芯片及解决方案。
对于本次交易的影响,新相微表示,公司将与标的公司在产品品类、技术研发、客户资源和销售渠道、供应链整合等方面形成积极的协同互补关系,新相微的产品矩阵将得到丰富,双方借助彼此积累的研发实力和客户资源,实现业务上的有效整合,可以满足更多的应用场景及客户多元化需求,扩大公司整体销售规模,借助规模采购优势降低整体采购成本,增强市场竞争力。
据了解,新相微聚焦于显示驱动芯片市场,目前的产品以显示芯片DDIC为主,主要应用于以智能穿戴和手机为代表的移动智能终端和工控显示等领域。而爱协生科技在显示驱动芯片方向上重点产品为显示触控一体驱动芯片(LCD TDDI),该类型芯片将DDIC和触控面板芯片集合到一颗芯片中,集成度更高。对此,新相微表示,爱协生科技产品条线为新相微增加产品品类及相关技术储备,拓展新相微产品应用场景。
此外,《科创板日报》记者注意到,爱协生科技官网显示,该公司2022年营业额突破8亿元。但公告中最新数据显示,根据未审财务数据,爱协生科技2024年实现营业收入12.67亿元,增长较为迅速。对此,新相微也在公告中表示,双方可以整合供应链,通过更大规模的晶圆代工及封装测试采购需求,提升与上游供应商的议价能力。
值得一提的是,爱协生科技曾有意筹划A股上市。公开资料显示,2022年9月,爱协生科技向深圳证监局提交上市辅导备案。随后,2023年10月,中信建投发布第四期辅导进展报告,但此后爱协生未进一步提交IPO申请材料,上市进程陷入停滞。
上市未果的爱协生科技在此后将目光瞄向产业并购。在新相微宣布本次收购前,2024年,英唐智控也曾筹划收购爱协生科技,但由于双方在交易方案和未来产品战略发展目标上未能达成一致,最终终止了收购。
(文章来源:科创板日报)