RISC-V又传来重磅消息。
中国电子工业标准化技术协会RISC-V工委会(简称“RISC-V工委会”)公开向全行业及RISC-V工委会成员征集三项团体标准参编单位,共同完成标准的制定工作。

“RISC-V由加州大学伯克利分校的研究团队于2010年首次发布。RISC-V作为开源指令集,其矢量扩展指令集RVV1.0已于2021年12月被RISC-V国际基金会批准为正式标准。同时RISC-V国际基金会成员和国际社区正在讨论和完善矩阵扩展指令集的提案。我们应该和国际接轨,主动参与并积极推动RISC-V矩阵扩展指令集的国际标准,提升在国际技术合作中的话语权。”芯原股份创始人、董事长兼总裁戴伟民在接受采访时表示。
阿里牵头制定团标
3月10日,RISC-V工委会公告,由阿里巴巴达摩院(杭州)科技有限公司发起制定的《RISC-V指令集架构矩阵扩展(ME)指令集》、由进迭时空(杭州)科技有限公司发起制定的《开放精简指令集(RISC-V)配置文件》,以及由芯昇科技有限公司发起制定的《RISC-V指令集架构无线矢量扩展(Zvw)指令集》三项团体标准已获批立项。为更高质量地完成标准编制工作,保障标准的广泛性、科学性和实用性,现公开向全行业及RISC-V工委会成员征集上述三项团体标准参编单位,共同完成标准的制定工作。
官网显示,RISC-V工委会是由中国电子工业标准化技术协会牵头,联合上海海思、平头哥半导体、奕斯伟、中国移动、开源芯片研究院、中国科学院软件研究所、赛迪研究院、电子一所、电子四院、电子五所等企事业单位共同发起组建的具有全国性、行业性、非营利性的社会团体,是中国电子工业标准化技术协会所属分支机构。
当前,阿里已是RISC-V领域的翘楚。
2月28日,阿里巴巴达摩院召开2025玄铁RISC-V生态大会(下称“玄铁生态大会”),宣布玄铁将在3月开启交付最高性能处理器C930,面向服务器级高性能应用场景;并披露玄铁处理器家族新成员研发计划。玄铁持续深耕RISC-V架构,已推出9款处理器。
阿里巴巴达摩院资深技术专家李春强表示,RISC-V本身是一个新的指令集架构,后续玄铁重点要做的事情是推进产业生态合作,这包括软件生态和硬件生态。
有半导体业内人士表示,作为一个开源标准,RISC-V允许任何个人或组织自由使用、修改和扩展,无需支付专利费用。相较于市场熟知的X86架构、ARM架构等,RISC-V具有开源免费、简洁可扩展、低功耗、可跨平台兼容等特点;相关产品更适用于物联网、智能家居、智能可穿戴等追求极低功耗的领域,以及高性能计算领域。
业界反应不一
在业内人士看来,参与RISC-V开源架构,是中国发展芯片产业的新机遇与路径,值得长期战略性投入。尤其是,在英伟达GPU在算力市场一家独大的情况下,RISC-V架构有望成为智算和存储一体产品开发的新方向。
不过,对于RISC-V工委会制定团体标准,半导体业界人士反应不一。
“RISC-V由加州大学伯克利分校的研究团队于2010年首次发布。RISC-V作为开源指令集,其矢量扩展指令集RVV1.0已于2021年12月被RISC-V国际基金会批准为正式标准。同时RISC-V国际基金会成员和国际社区正在讨论和完善矩阵扩展指令集的提案。我们应该和国际接轨,主动参与并积极推动RISC-V矩阵扩展指令集的国际标准,提升在国际技术合作中的话语权。”芯原股份创始人、董事长兼总裁戴伟民在接受采访时表示。
“中国应该在RISC-V开源社区中积极参与国际标准的制定和推广,打造开放的硬件平台,构建开源的软件生态,力争成为RISC-V生态的主要贡献者之一。”戴伟民认为,半导体是一个全球性的产业,中国半导体产业应该坚持技术自主创新和生态开放合作的策略,才能获得长足健康的发展。
某半导体行业资深人士也表示,RISC-V基金会成员已超4000家,中国公司占30%以上,形成从IP、设计到应用的完整生态链。中国参与RISC-V的最大意义就在于“开源”这个点,如果再单独制定自己的扩展指令集标准,就与“融入国际社区”的初衷相背离了。
上市公司抢抓RISC-V机遇
“公司预计2024年来自RISC-V相关产品的营收有几千万元。”某上市芯片公司的高管在接受采访时表示,基于免费及低功耗等特性,近年来,RISC-V架构备受中小企业青睐;而随着RISC-V产业生态获得快速发展,A股上市公司也在积极布局。
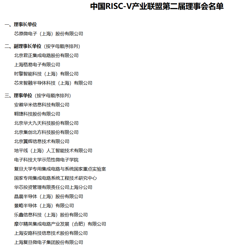
2018年9月,中国RISC-V产业联盟(CRVIC)正式成立,第二届理事会名单显示,芯原股份是理事长单位,北京君正等是副理事长单位,翱捷科技、华大九天、地平线、晶晨股份、乐鑫科技、安路科技、复旦微电、中科蓝讯、云天励飞、国芯科技等多家上市公司为理事单位。2018年11月,中国开放指令生态(RISC-V)联盟(CRVA)成立,成员包括北京大学、腾讯、全志科技等高校、互联网公司和芯片公司。

安路科技在接受采访时表示,公司从五年前开发嵌入式软核生态就开始关注RISC-V领域,陆续推出了多颗集成RISC-V硬核的FPGA/FPSoC芯片。随着新产品推出和RISC-V市场生态逐步完善,客户对RISC-V产品的接受度也越来越高。未来,安路会持续投入开发RISC-V FPGA生态,在实时控制、异构计算、系统集成、软件生态等方面持续构建产品竞争力,以满足机器人、工业自动化、端侧AI等新兴应用需求。
近期,安凯微等发布了基于RISC-V架构的芯片或终端产品;芯原股份、国芯科技、芯朋微、兆易创新、中科蓝汛、乐鑫科技、东软载波等多家公司介绍了其RISC-V架构相关技术和产品的研发进展。
比如,安凯微3月4日晚间公告,公司近日推出物联网蓝牙音频芯片AK1080系列,该系列为第五代蓝牙芯片,采用22nm工艺制程,内置32-bit RISC-V内核。该产品具有低功耗、支持经典蓝牙与BLE双模、高品质音频及良好兼容性等特点,可应用于智能耳机、智能头盔、蓝牙双模透传等场景。

芯朋微在上证e互动回复投资者提问时称,公司目前不是RISC-V产业联盟成员,公司基于RISC-V架构的数字电源芯片尚处于研发阶段。公司认为,基于灵活拓展和端侧低功耗特点,RISC-V精简指令集更加适配AI技术在端侧部署的应用趋势,会根据业务发展需要,逐步扩大该领域的产品业务布局。
RISC-V的产业生态正在加速形成。东土科技日前在2024年年报中披露,公司鸿道(Intewell)工业操作系统广泛支持全球和国产化CPU/GPU/NPU芯片生态,支持X86、ARM、PowerPC、RISC-V、MIPS、Loongarch体系架构。

芯原股份对上证报记者表示,截至2024年12月,公司牵头成立的中国RISC-V产业联盟(CRVIC)已有会员单位198家。
据悉,芯原股份在RISC-V领域进行了积极布局,已通过将第三方RISC-V IP与芯原业已获得市场验证的自有IP优化协同,集成到公司的平台或系统解决方案中,来推动RISC-V应用生态的发展,例如芯原推出了基于RISC-V芯片的硬件开发板,VeriHealthi可穿戴式健康监测平台方案,并基于VeriHealthi平台开展了面向全国高校的“芯原杯”全国嵌入式软件开发大赛;此外公司也在RISC-V领域进行了股权投资等布局。
作者:李兴彩


(文章来源:上海证券报)