最新!福耀科技大学正式设置,在校生规模8000人,首批设置4个专业!校长是他
福耀科技大学传来最新消息,福耀科技大学被教育部正式批复,学校标识码为4135014896,王树国任校长。
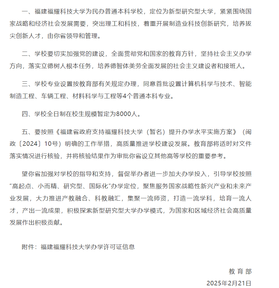
据中国福建官方微信号3月11日消息,福耀科技大学专业设置按教育部有关规定办理,同意首批设置计算机科学与技术、智能制造工程、车辆工程、材料科学与工程等4个普通本科专业。学校全日制在校生规模暂定为8000人。




图片来源:中国福建官方微信号
据福耀科技大学官网,福耀科技大学是由福耀集团董事局主席曹德旺发起,河仁慈善基金会首期捐资100亿元创办的民办公助、非营利、公益性大学。学校位于福建省福州市高新区南屿镇流洲岛。

图源:福耀科技大学官网
福耀科技大学定位为以理工科为主的综合性高水平研究型大学,办学层次为本科和研究生教育,目前设立材料科学与工程学院、计算机科学与工程学院、机械工程与自动化学院、车辆与交通工程学院、健康科学学院、数字经济与管理学院、马克思主义学院,以及基础教学部。
据蓝鲸财经,2025年1月,福耀科技大学校长王树国在福耀集团年会上表示:“今年福耀科技大学就要招生了,建校对标斯坦福大学。”

福耀科技大学学费与国家标准一致。曹德旺此前表示,学校将设助学奖教基金,大学获教育部批准后,将向国家申请以养校为目的的福耀科技大学助学奖教基金会,性质为公募基金,接受社会、个人、企业捐赠,促成学校财政独立。
公开资料显示,曹德旺生于1946年5月,是福耀玻璃的创始人、董事长。官网显示,福耀玻璃是专注于汽车安全玻璃的大型跨国集团,1993年在上交所上市,2015年在港交所上市。
3月11日收盘,福耀玻璃A股股价报56.97元/股,总市值为1486.8亿元。
每日经济新闻综合中国福建官方微信号、蓝鲸财经、福耀科技大学官网、公开资料
(文章来源:每日经济新闻)