沪深股通今日合计成交2126.37亿,其中贵州茅台和宁德时代分居沪股通和深股通个股成交额首位。板块主力资金方面,有色金属板块主力资金净流入居首。ETF成交方面,沙特ETF(159329)成交额环比增长512%。期指持仓方面,IM合约空头减仓数量明显大于多头。龙虎榜方面,三维通信获机构买入1.13亿;铭科精技获机构买入超7000万;震裕科技遭机构卖出1.81亿,获国泰君安宜昌沿江大道营业部买入1亿;汉得信息遭一家机构卖出4.52亿,获一家量化席位买入1.11亿;拓维信息遭两家一线游资席位合计卖出5.62亿。
一、沪深股通前十大成交
今日沪股通总成交金额为969.71亿,深股通总成交金额为1156.66亿。

从沪股通前十大成交个股来看,贵州茅台位居首位;金山办公和拓普集团分居二、三位。
从深股通前十大成交个股来看,宁德时代位居首位;五粮液和东方财富分居二、三位。
二、板块个股主力大单资金
从板块表现来看,有色金属、军工装备、钢铁、白酒等板块涨幅居前,固态电池、房地产、其他电源设备、影视等板块跌幅居前。

从主力板块资金监控数据来看,有色金属板块主力资金净流入居首。
板块资金流出方面,计算机板块主力资金净流出居首。

从个股主力资金监控数据来看,主力资金净流入前十的个股所属板块较为杂乱,利欧股份净流入居首。
主力资金流出前十的个股所属板块较为杂乱,拓维信息净流出居首。
三、ETF成交

从成交额前十的ETF来看,前六位均为港股相关ETF,其中恒生科技指数ETF(513180)成交额位居首位。

从成交额环比增长前十的ETF来看,两只沙特ETF成交额大增,其中沙特ETF(159329)成交额环比增长512%位居首位。
四、期指持仓

四大期指主力合约多空双方均大幅减仓,且空头减仓数量均大于多头,其中IM合约空头减仓数量明显大于多头。
五、龙虎榜
1、机构

今日龙虎榜机构活跃度明显下降,买入方面,6G概念股三维通信获机构买入1.13亿;机器人概念股铭科精技获机构买入超7000万;AI一体机概念股智微智能获机构买入超8000万,该股连续两日获机构买入;AI智能体概念股酷特智能获机构买入超8000万。
卖出方面,机器人概念股震裕科技遭机构卖出1.81亿;AI智能体概念股汉得信息遭一家机构卖出4.52亿。
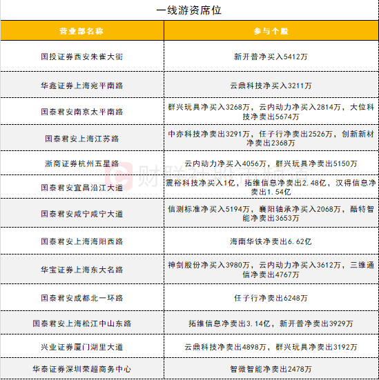
2、游资

一线游资活跃度一般,多只算力概念股遭卖出,其中海南华铁遭国泰君安上海海阳西路营业部卖出6.62亿,拓维信息遭两家一线游资席位合计卖出5.62亿;震裕科技获国泰君安宜昌沿江大道营业部买入1亿。

量化资金活跃度有所提升,汉得信息获一家量化席位买入1.11亿;海南华铁遭一家量化席位卖出1.77亿。
(文章来源:财联社)