
最近,美团、京东等多平台承诺全职外卖骑手保险,这是自去年年底美团和饿了么相继部署防疲劳机制,利用弹窗提醒、强制下线等措施减少骑手过度劳动后,又一波针对骑手福利保障的行动。
当外卖带来的经济利益越来越巨大,曾经“困在系统里”的外卖骑手,其生存状态也越来越受到社会关注。

外卖业飞速发展,在餐饮业比重越来越大。
为骑手上保险,平台要花多少钱
这一波给外卖骑手上保险的行动,颇有点“内卷”的味道。有人开玩笑,多年难以解决的问题,居然靠平台间的竞争得到了快速推进。
这种推测不管是否成立,平台为此要付出的,是一大笔真金白金。
我们进行了一个简单的估算。
根据中国物流与采购员杂志发布的中国即时配送平台榜单,其中以排单量、骑手数、覆盖范围等指标的综合得分榜单下,美团配送、蜂鸟即配(饿了么旗下配送品牌)、顺丰同城、达达快送为前四名。

根据以上平台公布的年度报告,2023年骑手数量(饿了么为2024财年)分别为745万、401万、120万、95万,合计1361万。其中,美团骑手数量最多,从2020年的470万迅速增长至2023年的745万。
明确了骑手数量,我们以美团为例,估算平台缴纳社保需要负担的费用。
据美团研究院的数据,2023年内745万有接单收入的骑手中,有11%的接单骑手全年接单超过260天,数量达到81.95万人,按照美团近两年每年一百万左右的骑手增量,再加上部分稳定的兼职骑手扩充,估计2024年,达到社保条件的骑手数量在100万左右。
根据中国各省2023年公布的社保最低缴纳基数,按照平均值4000元/月,以企业承担16%的比例来计算,缴纳部分约为640元/月。
这样看下来只需用100万人乘以640元每月就可以得出社保费用的一个初步估计,全年成本估计为76.8亿元。

这个成本是不是都要平台承担?
华西证券2023年对骑手社保的一篇分析报告中认为,部分社保费用可以转嫁给骑手代理商承担,并指出转嫁比例大概在20%左右。这主要是因为骑手并不是都受雇于平台:

由于没有具体数据指出外包骑手在美团平台中的占比,我们姑且按照10%的第三方社保转嫁比例进行估算,最终得到美团社保成本约为69.1亿元每年。要知道2024前三季度美团的净利润一共295.85亿元,这个数字显然不小。
如果根据美团2024年第三季度单量71亿单简单估算下,每单的成本约为0.24元。高盛也预测,美团第一年社保增量成本为每笔订单0.1~0.2元之间,与我们估算结果基本一致。
骑手对社保的担忧
外卖平台花了真金白银投入,骑手的反响如何?
从记者的采访来看,外卖骑手们对于缴纳社保的态度却并不一致。
一些骑手对进入社保行列感到欣慰,但也有骑手表达了反对。原因是什么?上海普陀区万有引力新业态新就业群体党群服务中心曾开展了一次立法大讨论,会上一位饿了么骑手代理商表示,在他管理的几百个骑手中,不愿意交社保的原因,有这么几种:

总结起来,就是担心自己交了钱还没有什么收益。
中国新就业形态研究中心主任张成刚调研提出,外卖骑手对“社保缴纳需求度”排在“收入”和“工作自主性”两个选项之后。在他们看来,切实的收入仍然是第一目的,但社保账户除了企业缴纳外,自己也是需要缴纳的。
以上海为例,职工个人要按照工资比例的8%缴纳养老保险,2%缴纳医保,而美团的数据显示,2024年北上广深的众包骑手平均月收入在7629元,超过了7384元的最低缴费基数,也就是说他们个人支付要达到762.9元每月。同时,社保须累计缴满15年,达到法定退休年龄后,才能按月领取。骑手收入浮动较大、流动性极强,对于这些规则存有不少顾虑和心理障碍。
针对这一现象,京东提出为未来签约的外卖全职骑手缴纳五险一金的所有成本,包含个人所需缴纳部分。其他平台是否跟进还有待观望。
看来,在交社保这一部分,平台们的“内卷”还远未结束,在这样的竞争当中,骑手们有望得到更高程度的权益保障。但也应该看到,仅靠企业间的竞争来解决这个问题是不够的,社保政策和劳动法律法规都需要进行调整和修订,应该有更加灵活的、适应性的制度体系,来满足现实复杂的要求。
防疲劳措施能否更人性化
除了社保外,“防疲劳机制”是外卖平台近期另一项引发关注的措施。
美团、饿了吗和顺丰都上线了“如果骑手连续跑单时长较长,会触发建议休息的弹窗提醒甚至下线”的功能。
防疲劳机制正式上线后,根据上线首日数据,约18%的骑手在跑单满8小时后收到了“建议休息”的弹窗提醒,0.36%的骑手触发12小时强制下线休息机制。
这个数据,和常人印象有所出入。
专注于外卖骑手研究、著有《过渡劳动》的学者孙萍曾提到,自己接触过的骑手们6成以上每天工作超过10小时。骑手里的“跑单战士”,平均每天有15个小时在路上。
在灵犀洞察2023年对骑手的一项调查数据中,有48%的样本骑手每日工作时间在9到11小时之间,38%的样本骑手工作时间超过12小时。

其实,两者的出入在于是否“单日实时累计有单时长”,也就是说包括不包括未接到单的待机时长或其他机动时间。
我们曾对上海的一名骑手做过一天的时间分配调查,从他开始早上7点钟开始上班到晚上8点钟下班,中间有13个小时的工作时间,但其中包括吃饭、休息、和非高峰时段的待机时间,真正有单时长远不到13小时。

骑手们表示,以有单时长为计算标准的防疲劳机制在当前的环境下,对大多数骑手并不会造成影响,这个防疲劳只能“防”住跑单时长突出的“单王”们。

那么,机制需要如何改进呢?
根据艾瑞咨询的数据,过去外卖骑手一天只忙两个高峰期,现在则逐渐变成了多个高峰期,全天候待机送单的需求加强。尽管有效时长不在疲劳范围内,但送单压力确实加重了,这是目前的防疲劳机制没有解决的问题。
另外,有骑手表示,对于那些不与平台确定劳动关系的时间灵活分配的“众包骑手”(资料显示这部分群体能占到骑手群体的三分之一以上),即使这边强制下线了,也可以换个平台继续跑。面对复杂的情况,“防疲劳机制”的讨论空间还有很多。
外卖员最想要什么
2023年末,人力资源社会保障部办公厅出台了《新就业形态劳动者休息和劳动报酬权益保障指引》《新就业形态劳动者劳动规则公示指引》《新就业形态劳动者权益维护服务指南》。文件提出:“平台企业要向依托平台就业的新就业形态劳动者公开订单分配、报酬及支付、工作时间和休息、职业健康与安全、服务规范等与劳动者基本权益直接相关的规章制度、格式合同条款、算法规则及其运行机制等。”算法和机制公开被写进文件,包括外卖骑手在内的新就业形态劳动者的权益保障也被提高到了前所未有的高度。
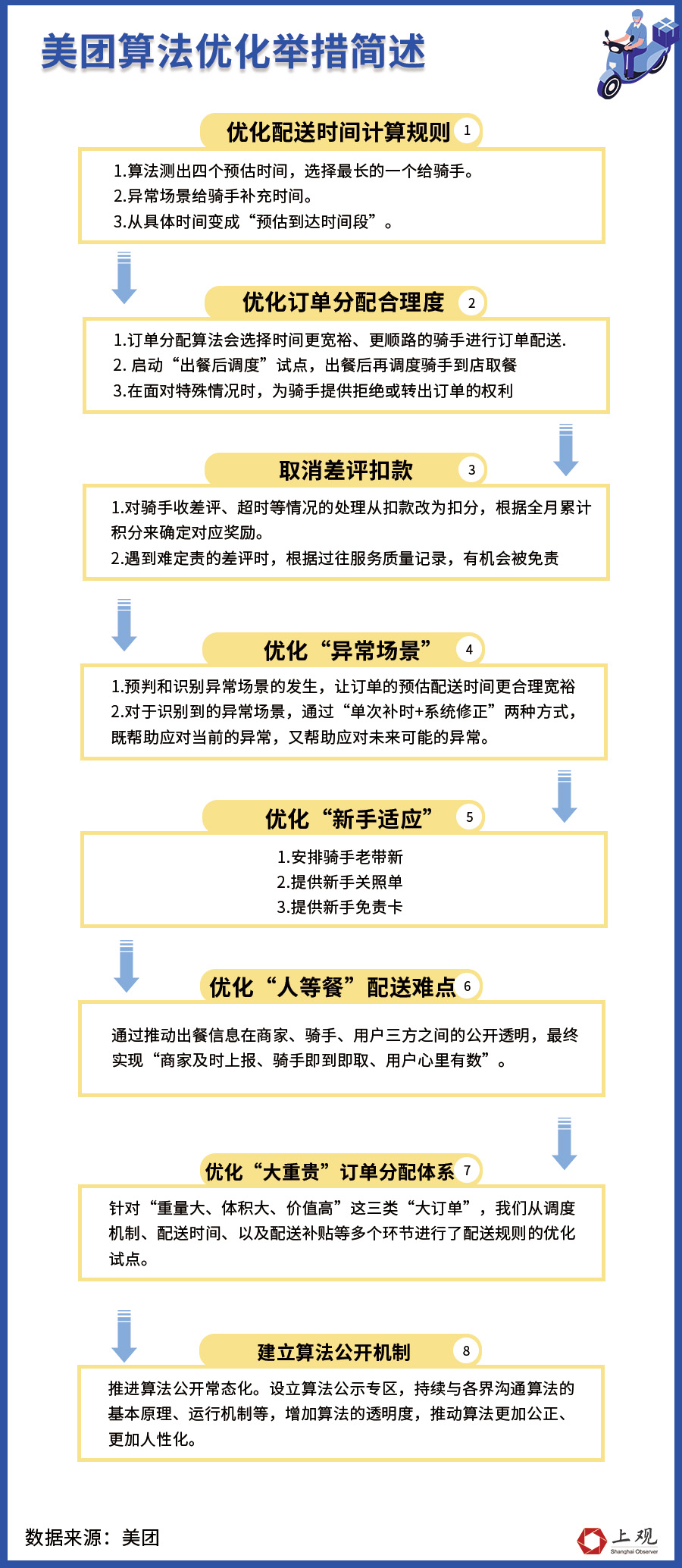
以美团为代表的外卖平台已经持续地在算法和机制上发力,为外卖员减轻工作压力,这股算法更新和算法透明的风,同样也吹到了平台"内卷"中,今年1月底,饿了么官方发布公告,推动平台规则透明化,在"算法透明"、"算法协商"、"机制更新"等层面提出了措施。

客观而言,这些措施对骑手来说都是具有实际意义的改变,比如,只是简单地从预估时间变为预估时间段这一小小的改变,用户差评率就能降低了50.7%。
但除此之外,骑手们还想要什么?零工经济研究中心在调研中发现了八大主要问题:

出乎意料的是,比起强制加班、拖欠工资这些直接和金钱利益相关的,“职业歧视”、“交通事故”和“客户投诉”是外卖员更在乎的问题。尤其是“职业歧视”排名最高,这恐怕不是平台简单出钱出力就能解决的。
平台开始“内卷”骑手福利,说明行业从“成本优先”向“社会责任优先”的转型,这一举措不仅是劳动者权益的保障升级,也会提升骑手的职业认同感和归属感,从而提升他们的工作积极性和稳定性。但同时,在对骑手的回馈中,社会和公众也不能缺位。骑手不需要"风里来雨里去"的悲情叙事,而是在职业平等的基础上给予的尊重,而这,需要制度保障与公众意识的同步革新。
(文章来源:上观新闻)