产业园区作为我国经济改革开放的重要组成部分,经过四十多年的发展,已成为区域经济增长、产业升级和城镇化进程的核心动力。“十四五”规划明确提出推动产业园区向“产业结构高端化、能源供给低碳化、土地利用集约化、园区管理数智化”方向升级,为园区未来发展指明了方向。同时,新一代信息技术、绿色低碳技术和智能制造技术的广泛应用,正在重塑产业园区的生态、运营模式和发展路径。在此背景下,产业园区不仅要聚集创新资源、培育新兴产业和促进区域协同发展,还需要在数字化转型、绿色发展和创新生态构建方面寻找新路径。
产业园区概述
产业园区定义
产业园区,作为一种特殊的经济区域,主要指在特定产业政策和区域政策的指导下,由特定开发主体(政府或企业)在特定区域内规划产业定位,以土地为载体,通过提供房屋建筑等基础设施及综合配套服务,吸引关联产业的内外资企业落地。产业园区通过各类资源要素高度集结,产生集聚效应,增强产业竞争力,从而有效地推动产业集群的发展。
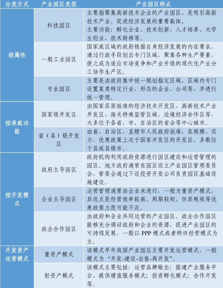
产业园区分类
随着经济的不断发展,产业园区呈现多元化发展。目前我国的产业园可以按照属性、承载功能、开发模式和开发资产运营模式四种方法进行划分。

表1 我国产业园区分类
产业园区发展现状分析
产业园区规模
据中研普华产业研究院发布的《2024-2029年中国产业园区建设行业市场分析及发展前景预测报告》显示,全国共有各类产业园区超过8万家,其中省级及以上开发区近2600家,国家级开发区693家。
近年来,随着全球经济形势的变化和国内政策的推动,产业园区建设行业持续扩张。截至2023年底,共有国家级经开区229个,高新区178个;省级产业园由省、自治区、直辖市政府批准设立,目前数量有近2200个;此外,我国市县政府还管辖了约7万个基层的产业园,这些园区一般包括工业园区、物流园区、农业园区等。2023年,国家级经开区、高新区的生产总值合计超过32.8万亿元,约占我国GDP的25.5%,虽然较去年占比稍有下降,但仍对我国经济发展作出了重要贡献。

图1 2019-2023年国家级经开区数量及生产总值

图2 2019-2023年国家级高新区数量及生产总值
从河南省来看,当前省内各类产业园数量已达2300余家,主要有高新技术产业开发区、特色产业园区、绿色制造园区、循环经济产业园区、文化创意产业园区、农业科技园区等,形成了较为完善的产业布局和集群效应,有效推动了河南省经济高质量发展。
产业布局现状
从产业布局视角来看,2024年新设立的产业园主要呈现出两大类型:一是产业聚焦型园区,即围绕某一特定产业链的上下游进行深度布局;二是综合产业型园区,即覆盖多个热门产业领域,形成多元化产业生态。在产业类别分布上,智能制造和智能装备领域以超过20%的占比位居首位,生物医药与大健康产业紧随其后,而信息与电子技术、新材料及新能源产业则并列第三。
2023年以数字经济为主导的产业园数量较多,而到了2024年,单纯的数字经济产业园逐渐减少,取而代之的是“数字+”融合型园区,如数字+文旅、数字+农业、数字+医疗、数字+智能制造等。这一趋势表明,数字技术正加速与垂直行业的深度融合,推动传统产业的数字化转型。此外,2024年还涌现出一批以新兴领域为主题的产业园,如低空经济、碳中和、ESG、AIGC(人工智能生成内容)、专精特新等。
产业园区招商引资现状
当前,我国产业园区在产业招商方面正朝着精细化、特色化和高端化方向发展。各地开发区结合自身的资源条件、产业基础和市场需求,形成了多样化的招商模式。如东部沿海地区主要聚焦高端制造业、现代服务业和战略性新兴产业,而中西部地区则更关注传统产业的升级改造和新兴产业的培育。
在政策支持上,各级政府推出了一系列措施,如土地优惠、人才引进政策,为开发区的产业招商创造了有利条件。同时,开发区也在加强基础设施建设和提升服务水平,以吸引更多优质企业。
产业园区发展现状分析
政策趋势
2024年,国家政策开始由“硬优惠”向“软服务”转变,在全国范围内取消税收奖补,转而由地方软服务支持产业集群、特色产业园高质量发展。2024年,国务院先后公布了《关于规范招商引资行为促进招商引资高质量发展若干措施的通知》和《公平竞争审查条例》,对招商引资进行了规范。对市场影响有以下几大方面:
1)自2024年8月1日起,全国范围内将全面清理违规的税收优惠和财政奖补政策,禁止通过税收优惠进行招商引资,宣告这一招商模式退出历史舞台;
2)未来,地方招商引资及产业园发展将转向长期战略,摒弃短期利益导向;
3)取消税收奖补后,将倒逼地方政府优化营商环境,完善产业链配套。
目前,部分城市已从整体框架、配套服务、生态体系、引入“链主”企业,以及建设特色园区、样板园区和千亿级园区等方面着手,推动产业重新定位,提升产业园的整体质量。

表2 产业园区相关政策
在存量发展周期下,产业升级作为核心驱动要素,正加速推动产业园区空间载体的功能升级与存量更新,其中低效产业用地资源的高效再利用成为关键突破点。2023年上海市率先将产业园区提质增效行动纳入城市更新六大行动计划,2024年中央及地方政府密集出台政策强化低效用地盘活机制,标志着产业园更新改造已从区域性试点探索升级为全国性系统性工程。相关政策将对产业园区产生以下两个方面影响:
1)为盘活低效和存量资产,政策鼓励土地性质变更、新增面积、土地年延期等,对于资产持有方有更大动力进行改造;
2)随着低效产业用地和产业园更新量增,将带动咨询、代建、代运营、金融等业务的增加。

表3 产业园区更新改造相关政策
面临形势
全球经济格局重构。全球供应链加速调整,区域化、本地化趋势明显,产业园区需重新定位在全球产业链中的角色;同时,贸易摩擦加剧,国际贸易环境不确定性增加,园区企业面临技术封锁、市场准入等挑战;此外,外资流向发生变化,发达国家推动制造业回流,新兴经济体加速吸引外资,园区需提升竞争力以留住优质外资企业。
科技创新驱动。当前,技术革命正加速进行,人工智能、大数据、物联网等新一代信息技术重塑产业生态;其次,创新资源竞争加剧,各地争相布局科技创新中心,园区在人才、技术、资本等创新要素的竞争中面临压力;与此同时,如何打通“实验室-生产线”的最后一公里,成为园区提升创新能力的关键。
“双碳”目标约束。产业园区存在绿色转型压力,碳中和目标要求园区加快能源结构调整,推广清洁能源和节能技术;同时,环保政策趋严,环境监管力度加大,高耗能、高排放企业面临淘汰或升级压力。基于此,绿色产业、循环经济等领域为园区带来新的增长点。
区域竞争加剧。产业园区存在同质化竞争问题,各地园区产业定位趋同,缺乏特色,导致资源分散和低效竞争;其次,资源争夺白热化加剧,人才、资本、技术等要素成为区域竞争焦点;此外,园区发展存在不平衡现象,东部园区与中西部园区在产业层次、创新能力等方面差距明显。
发展趋势
功能复合化。现代产业园区办公空间不再局限于单一功能,而是集办公、生产、研发、金融、居住、商业等多功能于一体,形成高度融合的复合型生态。这种模式不仅提升了空间利用效率,还为企业提供了更加便捷的一站式服务,促进了产业链上下游的协同发展。
运营主体多元化。产业园区的早期,政府是绝对的主体,经过后20年的发展至今,政府的投资功能将会被剥离或削弱,有实力的房地产商开始介入;另外,掌握产业资源的实体企业进入产业地产,比如华为、小米、阿里等,利用自身产业优势,和政府合作自建园区,同时还发挥强大的吸引力,围绕产业的上下游,形成产业集群。政府、房地产开发商、实体企业投资产业园区共存,也就是说,开发、运营主体呈多元化趋势。
运营长效化。产业园区运营从传统的“开发-销售”模式转向“开发-运营-服务”一体化模式,更加注重产业、土地和资金的良性互动。通过长期运营,园区能够持续吸引优质企业入驻,形成稳定的产业集群,同时通过增值服务实现可持续收益。
形态多元化。产业办公空间在形态上逐渐演变为以产业为核心载体的综合体,甚至升级为城市综合体。这种形态不仅满足了企业的多样化需求,还通过与城市功能的深度融合,推动了产城一体化发展,成为区域经济增长的重要引擎。
理念绿色化与智慧化。绿色生态和智慧园区成为新一代产业办公的核心理念。通过引入绿色建筑技术、清洁能源系统和智能化管理平台,园区在降低能耗、减少碳排放的同时,提升了运营效率和服务水平,为企业创造了更加健康、智能的工作环境。
(文章来源:大河财立方)