筹谋21年,奇瑞终于冲刺上市。
2月28日,港交所文件显示,奇瑞汽车股份有限公司(简称“奇瑞汽车”“奇瑞”)提交上市申请,中金、华泰及广发为联席保荐人。奇瑞汽车表示,港股IPO(首次公开募股)募集资金将用于研发乘用车、提升核心技术、拓展海外市场等方面。
从2004年至今,奇瑞多次传出上市消息,但屡屡未能成行。
新京报贝壳财经记者梳理招股书发现,如今奇瑞较为依赖海外市场收入,占比超过四成。尽管新能源转型口号响亮,但新能源转型晚,营收占比仅为16%。此外,公司毛利率略有下滑,且低于比亚迪、理想等车企超过20%的毛利率。
新能源“起了个大早,赶了个晚集”
招股书显示,2024年前三季度,奇瑞全球销量超过154万辆,在中国自主品牌乘用车中排名第二。
海外市场拉动了奇瑞销量增长。奇瑞的营收有很大部分来自海外市场,占比超过四成。2022年、2023年、2024年前三季度,海外市场收入在奇瑞营收中占比分别达到35.7%、48.7%及44.0%。

奇瑞利润增长明显。招股书截图
自2003年起,奇瑞连续22年成为中国自主品牌乘用车中出口第一的车企,全球累计销量超过1300万辆。截至2024年前三季度,奇瑞的中国市场销量、海外市场销量、新能源汽车销量及燃油车销量较2023年同期均增长超过30%。
2022年至2023年,奇瑞业绩快速增长,营业收入从926.18亿元增长至1632.05亿元,利润从58.06亿元增长至104.44亿元,同比分别增长76.2%和79.9%。2024年前三季度,奇瑞实现营业收入1821.54亿元,同比增长67.7%,实现净利润113.12亿元,同比增长58.5%。
在2024年,奇瑞只花了三个季度就实现了2022年两倍的利润,且已经超越2023年全年利润。值得注意的是,尽管增长迅速,但奇瑞的大部分收入依旧来自燃油车,营收占比在2022年、2023年和2024年前三季度分别达到75.9%、87.8%及74.8%,与之相对应的是,新能源车营收占比分别是13.2%、4.9%及16.0%。
2023年10月16日,奇瑞控股集团党委书记、董事长尹同跃公开承认在新能源方面“起了个大早,赶了个晚集”。
奇瑞毛利率下滑
对于国内汽车激烈的竞争,奇瑞招股书也提到,鉴于中国和世界汽车行业的持续整合、价格竞争激烈、汽车品牌的不断增加以及消费者需求多样化所带来的市场细分,预期未来行业竞争将加剧。可能导致汽车销量下跌和库存增加,导致价格下行压力,从而对奇瑞经营业绩、财务状况、业务及前景造成不利影响。
激烈竞争下,奇瑞的毛利率同比略有下滑,从2023年前三季度的16.1%下滑至2024年前三季度的14.8%,减少了1.3个百分点。
2024年第三季度,理想汽车的毛利率为21.5%,比亚迪整体毛利率为21.89%,长安集团毛利率为15.69%。相比之下,奇瑞的毛利率优势并不明显。
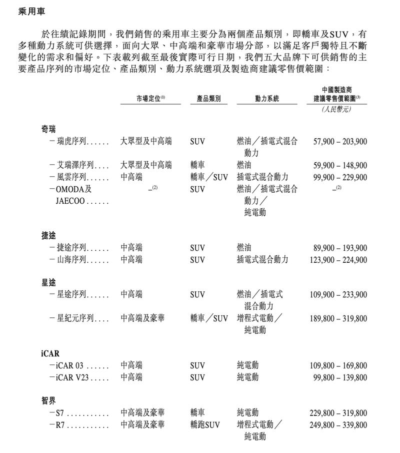
奇瑞五大品牌,分别是奇瑞、捷途、星途、iCAR和智界,覆盖各具增长潜力的细分赛道。其中,奇瑞品牌的最新累计销量已超过1000万辆,主要车型包括瑞虎8、瑞虎7、瑞虎5x、艾瑞泽8等。智界是奇瑞与华为合作打造的品牌,已推出两款智界品牌车型,即S7和R7。
行业内卷之下,奇瑞不断调整品牌推广做法,2022年、2023年、2024年前三季度,奇瑞的销售及分销开支分别为32.07亿元、55.57亿元、58.04亿元。
目前奇瑞的经营活动现金流充足,2024年前三季度数据为313.58亿元,相比于2023年同期的268.95亿元有所增长。
另一方面,奇瑞的流动负债净额出现增长,2022年、2023年和2024年前三季度分别对应47.50亿元、173.88亿元、44.11亿元。这主要是由于贸易应付款项及应付票据、计息银行贷款及合约负债增加所致,这与同年的大幅业务增长相符。
奇瑞提醒,如果未来再次出现流动负债净额状况,奇瑞将面临流动资金风险,这可能会限制奇瑞进行必要的资本支出或开拓商机的能力,公司的业务、经营业绩和财务状况可能会受到重大不利影响。
产品线做减法,研发投入提升
奇瑞在招股书中谈到未来战略,简化为品牌向上、智能化、出海三大方面。
新京报贝壳财经记者注意到,从2022年9月16日发布“瑶光2025”战略开始,奇瑞明显发力。根据这个战略,奇瑞会持续加大投入,未来5年研发投资不少于1000亿元。
招股书提到,奇瑞已建立起一个多层次、全面的研发体系,涵盖汽车平台架构、动力系统以及汽车智能技术。从2022年、2023年和2024年前三季度来看,奇瑞的研发投入分别为41.28亿元、68.49亿元和71.70亿元。
不仅如此,尹同跃还进行了反思。他在2022年称,过去奇瑞只会做加法,不会做减法,“现在我们到了必须做减法的时候”。这也意味着,在产品创新上,奇瑞要做少做精产品线,争取做到“不鸣则已,一鸣惊人”。要通过不同的核心技术赋能,打造与众不同的有品位、有质量的拳头产品。
品牌向上方面,奇瑞提到要在全球范围内提高品牌知名度,进一步拓宽产品序列、锐化产品定位,持续深化品牌向上。
智能化方面,奇瑞要进一步突出“科技奇瑞”优势,持续加强乘用车的电动化及智能化,拥抱全球出行变革浪潮。其港股IPO募集资金就将用于研发乘用车、提升核心技术等。
出海方面,奇瑞将坚定实施全球化战略,继续巩固和扩大出海优势。
高调筹谋上市已21年
过去21年里,奇瑞多次传出冲刺IPO的消息,但屡屡未能成行。

奇瑞的主要产品。招股书截图
2004年,奇瑞第一次开始传出要上市的消息。2019年,奇瑞高层曾公开对外表示,奇瑞新能源将在当年登陆科创板。2020年,奇瑞新能源上市的消息再度传出。
2020年9月,尹同跃公开表示,奇瑞已经将加快上市步伐提上重要日程。对于上市原因,他表示公司早期资金投入较少,加上没有上市,近年来在资本市场也没有发债,快速发展过程中的资金需求主要通过银行融资。而登陆资本市场既有利于建立长期资本补充通道,又有利于激活股权激励机制,因此奇瑞会在条件允许的情况下以最快的速度实现上市。
此后数年,几乎每年都会传出奇瑞正在筹备上市的消息,但时至今日才正式递表。多年筹备之下,奇瑞面对资本市场的检验能否过关?静待进展。
(文章来源:新京报)