
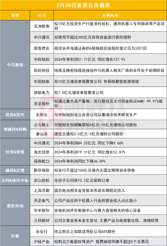
今日聚焦
【五洲新春:拟15亿元投资生产行星滚柱丝杠、通用机器人专用轴承等产品项目】
五洲新春(603667.SH)公告称,公司拟与新昌高新技术产业园区管理委员会、新昌县高创控股集团有限公司签订《投资协议》,拟投资生产行星滚柱丝杠、微形滚珠丝杠、汽车转向系统丝杠、刹车驻车系统丝杠、悬挂减震系统丝杠、通用机器人专用轴承等产品,项目计划总投资约15亿元,总用地约100亩。本次布局的产能是公司主营业务的拓展和延伸,进一步提升公司的产品竞争力、经济效益和综合实力,增强公司的可持续发展能力。
【中兴通讯:拟使用不超过300亿元自有资金进行委托理财】
中兴通讯(000063.SZ)公告,公司于2025年2月28日召开董事会,审议通过使用自有资金进行委托理财的议案,资金总额不超过300亿元。该事项需提交股东大会审议。公司将选择安全性高、流动性好、中低风险的理财产品。
【中兴通讯:2024年净利润84.25亿元同比下降9.66%】
中兴通讯(000063.SZ)公告称,公司实现营业收入1212.99亿元,同比下降2.38%;净利润84.25亿元,同比下降9.66%。公司计划每10股派发6.17元现金红利。
【北方稀土:控股股东包钢集团拟5亿元-10亿元增持公司股份】
北方稀土(600111.SH)公告称,公司控股股东包钢集团拟以5亿元-10亿元增持公司股份。近日,农业银行包头鹿城支行向包钢集团出具了贷款承诺函,同意为包钢集团增持公司股票提供不超过9亿元贷款,贷款期限不超过3年。
【国泰君安:吸收合并海通证券的A股换股实施股权登记日为3月3日】
国泰君安(601211.SH)公告称,吸收合并海通证券的A股换股实施股权登记日为2025年3月3日,换股实施股权登记日收市后登记在册的海通证券A股股东持有的海通证券A股股票将按照1:0.62的比例转换为国泰君安A股股票,即每1股海通证券A股股票可换取0.62股国泰君安A股股票。
【中际旭创:2024年净利润51.71亿元同比增长137.9%】
中际旭创(300308.SZ)公告称,营业总收入达到238.61亿元,较上年同期增长122.63%;归属于上市公司股东的净利润51.71亿元,同比增长137.90%。公司表示,业绩增长主要得益于终端客户对算力基础设施的持续建设、资本开支强劲增长带来800G和400G高端光模块销售的大幅增加,产品结构持续优化。
【凯旺科技:线缆及精密线缆连接组件与机器人相关厂商的合作处于前期阶段】
凯旺科技(301182.SZ)发布股票交易异常波动及风险提示公告,公司关注到近期市场对机器人相关概念关注度较高,公司线缆及精密线缆连接组件与机器人相关厂商的合作处于个性化方案定制、小批量供货等前期阶段,在公司主营业务收入中占比低(不足1%),不会对公司业绩产生重大影响,结合公司近期经营情况内外部经营环境分析,公司基本面近期未发生重大变化。
上海洗霸(603200.SH)发布股票交易异常波动公告,公司关注到近期固态电池概念受市场关注度较高,公司相关业务暂未形成长期稳定收入,对公司整体业绩暂不构成影响。同时,基于产品迭代及市场发展的不确定性,公司目前相关投入相对较小,相关送样样品的检测、匹配结果和应用前景也具有较大不确定性。
【2连板天正电气:公司产品应用于机器人行业的营业收入占比极小】
天正电气(605066.SH)发布股票交易异常波动公告称,近期投资者对公司是否有产品可应用于机器人或机器人产业较为关注,公司对此进一步说明并提醒广大投资者:应用于机器人产业的断路器、熔断器、接触器、变压器与公司原有产品相同。目前,公司产品应用于机器人行业的营业收入不到200万元,占比极小,对公司业绩基本无影响。敬请广大投资者理性投资、注意投资风险。
【中国核电:拟10亿元增资参股聚变公司布局核聚变能源领域】
中国核电(601985.SH)公告称,公司拟以增资方式参股中国聚变能源有限公司,投资金额为10亿元。该事项已通过公司董事会审议,尚需国务院国资委批准并办理工商变更登记手续。本次交易预计构成关联交易,但不构成重大资产重组。公司参股聚变公司旨在响应国家未来产业战略发展要求,推动聚变产业发展,为未来聚变堆商业化应用打下基础。然而,可控核聚变技术目前仍处于发展阶段,投资聚变公司短期内实现盈利的可能性较低,也存在商业化落地失败的风险。
【东阳光:与中际旭创设立合资公司从事液冷技术研发生产】
东阳光(600673.SH)公告称,公司全资子公司东阳光液冷科技与中际旭创拟在广州共同出资设立合资公司广东深凛智冷科技有限公司,从事液冷热管理零部件及系统解决方案的研发、生产及销售。合资公司注册资本为1亿元,东阳光液冷科技认缴出资4900万元,占49%。本次对外投资将有助于公司在液冷领域拓展新的利润增长点,进一步强化从技术研发到规模化应用的全周期支撑能力,提升公司在液冷热管理领域的市场份额和核心竞争力。
【浙能电力:拟7.5亿元增资参股聚变公司】
浙能电力(600023.SH)公告,公司拟以增资方式参股中国聚变能源有限公司,投资金额约7.5亿元。可控核聚变技术目前仍处于发展阶段,技术突破需要长期研究和大量资金投入,结果具有不确定性。
【六连板华丰股份:发电机组并非数据中心与算力直接相关的核心设备】
华丰股份(605100.SH)发布股票交易异常波动公告,公司关注到市场对数据中心电源板块关注度较高。公司智能化发电机组产品作为备用电源,除通信基站、油田油井、银行、矿山等应用场景外,也可用于数据中心作为应急电源。发电机组并非数据中心与算力直接相关的核心设备,且算力等下游市场的规模、发展落地速度本身存在不确定性,其对公司业务的影响亦存在较大不确定性。公司在2019年11月、2021年9月和2022年1月中标中国联通廊坊基地、呼和浩特基地数据中心柴油发电机组招标项目,总计台数30台,占公司营业收入的比重小。2023年、2024年公司积极开拓数据中心市场,但受市场竞争环境、价格等多种因素影响,公司在该市场没有中标,未产生相关收入。今后公司仍将继续开拓智能化发电机组业务。
【3天2板三祥新材:公司主营业务未发生变化主要产品为电熔氧化锆、海绵锆等】
三祥新材(603663.SH)公告称,公司主要业务为锆系制品、铸造改性材料等工业新材料的研发、生产和销售,主要产品为电熔氧化锆、海绵锆、氧氯化锆及特种陶瓷等。截至目前,公司的主营业务未发生变化,内部生产经营活动秩序正常,所处的市场环境及行业政策也未发生重大调整。
【至正股份:拟通过重大资产置换、发行股份及支付现金购买AAMI 99.97%股权】
至正股份(603991.SH)公告称,公司拟通过重大资产置换、发行股份及支付现金的方式取得AAMI 99.97%股权,置出上市公司全资子公司上海至正新材料有限公司100%股权并募集配套资金。AAMI系全球前五的半导体引线框架供应商,通过本次交易,公司将加快向半导体新质生产力方向转型升级;同时全球领先的半导体封装设备龙头ASMPT全资子公司ASMPTHolding将成为上市公司重要股东,系A股上市公司引入国际半导体龙头股东的率先示范,将有力推动半导体产业的国际合作,引导更多优质外资进入A股资本市场进行长期投资。
投资&签约
【安琪酵母:印尼公司拟投资8.8亿元建设年产2万吨酵母项目】
安琪酵母(600298.SH)公告称,公司子公司印尼公司拟投资8.8亿元建设年产2万吨酵母项目,项目规划干酵母产能18,800吨/年,鲜酵母折干产能约2,000吨/年。项目预计建设周期24个月,2027年投产。项目资金需求为8.8亿元,其中5.11亿元通过借款等方式解决,3.69亿元使用印尼公司自有资金。本项目有助于优化公司海外酵母生产布局,推进“十四五”战略实施,进一步加强印度尼西亚酵母市场开发。
【长安汽车:阿维塔科技已向华为支付完毕第二期转让价款57.5亿元】
长安汽车(000625.SZ)公告称,公司之联营企业阿维塔科技已向华为支付完毕第二期转让价款57.5亿元。本次交割是阿维塔科技及长安汽车与引望长久战略合作的重要里程碑,标志着双方由产业协同率先迈入以资本为纽带的新兴战略合作,这将持续助力阿维塔科技与长安汽车在汽车智能化领域加快构建领先竞争优势,助推阿维塔科技与长安汽车跨越式发展。该交易不会导致长安汽车合并报表范围发生变更,短期内不会对长安汽车财务状况和经营成果产生重大影响。
【赛力斯:已支付第二笔57.5亿元转让价款推进引望10%股权交割】
赛力斯(601127.SH)公告,公司全资子公司赛力斯汽车拟以115亿元购买华为持有的深圳引望智能技术有限公司10%股权。截至公告披露日,《股权转让协议》约定的第二笔付款先决条件及交割的先决条件已满足,各方确定以2025年2月28日为本次交易的交割日。引望已向赛力斯汽车出具了出资证明书及股东名册,赛力斯汽车已向华为支付完毕《股权转让协议》约定的第二笔转让价款人民币57.5亿元。交易各方将尽快办理股权转让的工商变更登记,积极有序推进本次交易交割的相关工作。
增减持&回购
【唐山港:建投交通拟2.5亿元-5亿元增持公司股份】
唐山港(601000.SH)公告称,公司第二大股东河北建投交通投资有限责任公司计划自公告披露之日起12个月内,通过上海证券交易所系统以集中竞价方式增持公司股份,增持金额不低于2.5亿元且不超过5亿元。增持计划不设价格区间,将根据公司股票价格波动情况及资本市场整体趋势择机实施。增持资金来源为银行信贷资金和建投交通自有资金,其中银行信贷资金不超过拟增持金额上限的90%。建投交通承诺在增持期间及法定期限内不减持公司股份。
【泰凌微:国家大基金已减持1%公司股份】
泰凌微(688591.SH)公告,公司股东国家集成电路产业投资基金股份有限公司2月17日-2月28日减持公司股份240万股,减持比例1.00%,导致其持股比例从8.95%降至7.95%。
【路维光电:股东兴森科技及其一致行动人拟减持不超过2%公司股份】
路维光电(688401.SH)公告,股东兴森科技及其一致行动人兴森股权因自身资金需求,计划通过集中竞价和大宗交易方式减持公司股份,合计减持数量不超过3,866,674股,即不超过公司总股本的2.00%。
经营&业绩
【海光信息:2024年净利润19.31亿元同比增长52.87%】
海光信息(688041.SH)公告称,报告期内,公司实现营业收入91.62亿元,较上年同期增长52.40%;实现归属于母公司所有者的净利润19.31亿元,较上年同期增长52.87%。公司拟每10股派发现金红利1.7元(含税)。
【招商蛇口:2024年净利润同比下降36.09%】
招商蛇口(001979.SZ)发布业绩快报,2024年营业总收入1789.48亿元,同比上升2.25%;归属于上市公司股东的净利润40.39亿元,同比下降36.09%。
【江丰电子:2024年净利润同比增长56.90%】
江丰电子(300666.SZ)发布业绩快报,2024年营业总收入36.19亿元,同比增长39.11%;归属于上市公司股东的净利润4.01亿元,同比增长56.90%。公司经营业绩变动主要因国内外客户订单持续增加,营业收入持续增长;同时,公司在半导体精密零部件领域的战略布局取得成效,产品成功进入核心供应链体系。
【亿联网络:2024年净利润26.45亿元同比增长31.55%】
亿联网络(300628.SZ)发布业绩快报,2024年营业总收入56.18亿元,同比增长29.22%,归属于上市公司股东的净利润26.45亿元,同比增长31.55%。
融资&定增
【新华保险:拟发行不超过100亿元境内无固定期限资本债券】
新华保险(601336.SH)公告,拟发行金额不超过人民币100亿元(含100亿元)的境内无固定期限资本债券。
合同&项目中标
【京山轻机:全资子公司获10.2亿元采购订单】
京山轻机(000821.SZ)公告称,全资子公司三协精密近日与锂电某龙头企业客户的全资子公司签署日常采购订单协议,总额约10.2亿元(含税),占公司2023年度营业收入的14.14%。
股价异动
【汉嘉设计:2024年AI、大模型、无人化机器人项目业务的营业收入占子公司整体营业收入的11.8%】
汉嘉设计(300746.SZ)发布异动公告,经公司自查发现,截至本公司披露日,有金融终端显示,公司新增“DeepSeeK”和“机器人”概念。现就相关情况说明如下:公司控股子公司伏泰科技是一家聚焦于城市治理数字化领域和智慧化城市运营领域的IT综合服务商,2024年,伏泰科技AI、大模型、无人化机器人项目业务的营业收入约为1.17亿元,约占伏泰科技整体营业收入的11.8%。
其他
【永安行:终止购买上海联适导航公司65%股份】
永安行(603776.SH)公告称,公司原拟以发行股份及支付现金的方式购买上海联适导航技术股份有限公司(简称“上海联适导航”)65%股份并募集配套资金。鉴于交易各方对上海联适估值等商业条款未能达成一致,经协商,公司拟终止此次交易。
【沪硅产业:拟购买少数股权等资产股票继续停牌不超过5个交易日】
沪硅产业公告,公司正在筹划以发行股份及支付现金的方式购买上海新昇晶投半导体科技有限公司、上海新昇晶科半导体科技有限公司、上海新昇晶睿半导体科技有限公司的少数股权等资产,并募集配套资金。公司股票自2025年2月24日起停牌,原预计停牌时间不超过5个交易日。由于相关各方正在积极推进本次交易,公司预计无法在2025年3月3日复牌。经申请,公司股票自2025年3月3日起继续停牌,预计继续停牌时间不超过5个交易日。
【葫芦娃:获得骨化三醇软胶囊药品注册证书】
葫芦娃(605199.SH)公告称,公司近日收到国家药品监督管理局核准签发的关于骨化三醇软胶囊的《药品注册证书》。该药品适应症包括绝经后骨质疏松、慢性肾功能衰竭等。公司已累计投入研发费用1070.16万元。骨化三醇软胶囊在中国城市公立医院、县级公立医院等终端销售额超过7亿元。该药品获批将进一步丰富公司产品线,但生产和销售可能受政策和市场环境变化影响,业绩存在不确定性。
(文章来源:财联社)