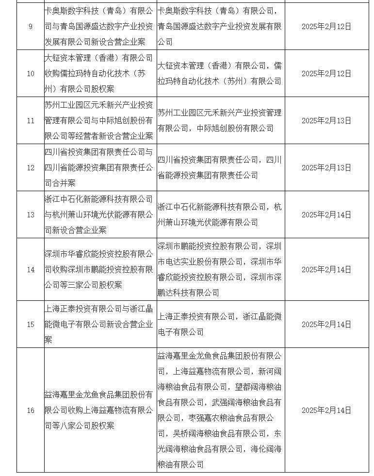
市场监管总局发布2025年2月10日—2月16日无条件批准经营者集中案件列表
2025年02月25日 12:34
来源: 财联社
东方财富APP

方便,快捷

手机查看财经快讯

专业,丰富

一手掌握市场脉搏

手机上阅读文章

提示:

微信扫一扫

分享到您的

朋友圈

  市场监管总局发布2025年2月10日—2月16日无条件批准经营者集中案件列表,其中包括武商集团股份有限公司与王府井集团股份有限公司新设合营企业案、广州工业投资控股集团有限公司收购孚能科技(赣州)股份有限公司股权案、苏州工业园区元禾新兴产业投资管理有限公司与中际旭创股份有限公司等经营者新设合营企业案等。

(文章来源:财联社)

文章来源:财联社 责任编辑:70
郑重声明:东方财富发布此内容旨在传播更多信息,与本站立场无关,不构成投资建议。据此操作,风险自担。
举报
分享到微信朋友圈

打开微信,

点击底部的“发现”

使用“扫一扫”

即可将网页分享至朋友圈

扫描二维码关注

东方财富官网微信


扫一扫下载APP

扫一扫下载APP
信息网络传播视听节目许可证:0908328号 经营证券期货业务许可证编号:913101046312860336 违法和不良信息举报:021-61278686 举报邮箱:jubao@eastmoney.com
沪ICP证:沪B2-20070217 网站备案号:沪ICP备05006054号-11 沪公网安备 31010402000120号 版权所有:东方财富网 意见与建议:4000300059/952500