杭州群核信息技术有限公司的控股公司Manycore Tech Inc.(下称“群核科技”)近日正式向港交所主板递交上市申请材料,将冲刺“全球空间智能第一股”。
近期,以深度求索为代表的“杭州六小龙”名声大噪。作为其中一员,成立近14年的群核科技也拥有了巨大的曝光量。
2月17日,界面新闻记者来到群核科技公司所在地杭州拱墅区余杭塘路莱茵矩阵国际实地探访。在大楼一层大厅右侧,群核科技logo标识醒目,不时有人在前台登记等候。

图片:群核科技杭州办公室前台,界面新闻记者沈微摄。
“最大的变化可能是收到的简历成几何倍数增长。”在11层群核科技办公场所,公司相关负责人对界面新闻表示,港股上市是公司长期战略发展的考虑,目前处于IPO前缄默期,相关问题均可参照招股书。
群核科技2021年4月底曾向美国纳斯达克市场递交申请上市材料,当时估值已超20亿美元,被称为“3D云设计第一股”,但最后并没有成功。公司港股招股书称,鉴于关键时间的市场状况及投资者情绪,公司已终止美国上市的申请;“于2023年2月13日宣布放弃F-1表格,代表我们拟议美国上市的程序已终止”。
知情人士表示,主要是当时中概股在美国面临更强的不确定性,这可能是群核科技放弃美股上市计划的重要原因。
“企业选择在香港上市,主要还是快资产配置的需要。”港股分析师对界面新闻称,另外可能是投资人要退出;“一般是‘3+2’的投资约定,即约定三年投资退出并给两年弹性期。此前参与群核科技融资的机构,估计本来去年就想退出的,但市况太差了。”
急于商业化变现
群核科技成立于2011年,是以人工智能(AI)技术和专用图形处理单元(GPU)集群为底座的空间智能企业。
“尽管成立已久,但群核科技始终以科技研发和创业公司为自身定位。”群核科技相关负责人对界面新闻表示,目前公司在职员工超过1500人,实施扁平化管理,其中占比最高为研发人员,“年前才招了媒体对接的人员,年后因为接待需要,在门口设置了发展历程的展示墙和产品展示屏,公司目前还没有设立正式的展厅。”

图片:群核科技杭州办公室现场,界面新闻记者沈微摄。
据介绍,群核科技主要具备GPU基础设施、人工智能(AI)应用程序及合成数据生成能力等三项核心技术能力。截至2024年12月31日,公司的GPU集群由超过5400台配备中央系统及定制硬件的高性能服务器组成,2024年能够平均每天处理710万项计算任务。
招股书显示,2024年12月,约29.6%的月活跃用户在其订阅的产品版本中使用群核科技的AI功能。2024年,公司平台利用人工智能功能生成了超6.4亿张图片。2024年,该公司可在1.2秒内处理一张典型2K图像,而2022年为53秒,大幅低于行业平均水平。
家居设计行业是群核科技找到的第一个落地场景和商业化变现路径。根据弗若斯特沙利文数据,按2023年的收入计算,群核科技以约22.2%的市场占有率,为中国最大的空间设计软件提供商。同时,按2023年的平均月活跃用户(MAU)数目计算,该公司是全球最大的空间设计平台,2024年平均月活跃访客数8630万名,平均月活跃用户数270万名。

目前,群核科技旗下拥有空间设计软件酷家乐、酷家乐海外版Coohom、面向室内环境AI开发的下一代空间智能解决方案群核空间智能平台SpatialVerse以及具备增强建筑信息建模(BIM)功能的酷空间、创意内容云设计平台美间等。
作为主打产品,酷家乐于2013年推出,主要针对中国市场。2024,该产品包含超3.62亿个3D模型及空间设计元素。2018年,酷家乐海外版Coohom推出,主要面向美国、韩国、日本及东南亚等国际市场;2022年、2023年以及2024年前9个月,Coohom在中国以外市场产生的收入分别占总收入的11.3%、6%及7.4%。
群核科技正加速全球化进程。公司此次港股IPO募资第一大投向便是向美国、韩国、日本及东南亚实施国际扩张策略。公司称,为了在全球探索商机并推动新的增长,将开设新的地区办事处,寻求与设计及可视化行业的领先参与者合作。
持续亏损
2023年,中国空间设计软件行业的市场规模30亿元,预计2028年将达68亿元。同时,全球空间设计软件行业2023年的市场规模180亿元,预计2028年增至369亿元。
行业成长空间看似很大,群核科技的收入增速并没那么快。招股书显示,2022年、2023年及2024年前9月(下称“报告期内”),该公司营收分别是6.01亿元、6.64亿元、5.53亿元;毛利率分别为72.7%、76.8%以及80.4%。
报告期内,群核科技递延收入分别为5.07亿元、6.17亿元、5.72亿元。递延收入主要包括就日后交付或提供的订购或专业服务而收取客户的预付款。群核科技称,若未能履行与客户所订立合约项下的责任,公司或无法将有关递延收入转换为收入;“客户亦可能要求公司退还全部或部分已收的预付款,此可能会对其现金流量及流动资金状况造成不利影响”。
群核科技仍处于持续亏损中,2022年、2023年及2024年前9月的净亏损分别是7.04亿元、6.46亿元和4.22亿元,累计亏损额17.72亿元。
“我们无法保证公司业务将会实现盈利或保持盈利。”群核科技表示,其预期于不久将继续对经营活动进行投资,继续升级技术、加大销售及营销力度以及拓展至新市场。“我们发展业务的举措可能较预期更加耗费资金,且可能无法增加足够收入以抵销不断增加的成本及开支。还可能会遇到客户需求的意外转变、行业格局的重大变化或竞争的加剧,这将导致我们难以预测未来的市场增长率、客户对产品的接受程度及产品的留存率及竞争力。”
报告期内,群核科技的研发投入分别为4.38亿元、3.91亿元、2.63亿元,占当期收入比例分别为72.9%、58.9%、47.6%;同期的销售及营销开支分别为3.21亿元、3.56亿元及2.48亿元,占当期收入比例分别是53.4%、53.7%及44.9%。
群核科技自成立以来一直采用免费增值的市场营销模式和产品主导增长策略。“我们提供免费版本的产品,创造低进入门槛,并培育一个充满活力的、可扩张的用户群体。”公司称。
报告期内,群核科技的个人客户数量分别为31.11万名、39.06万名、41.39万名;企业客户数量分别为3.31万名、4.11名、4.55万名。截至2024年9月30日,群核科技的大客户净收益留存率为114.1%,个人客户的净收益留存率为96%。目前,该公司超过九成的收入来源于订阅收入,其中企业客户的订阅付费贡献超80%收入。

估值还能有多少增长空间?
连续亏损及急于商业化变现扩张的压力之下,群核科技的资金状况愈发收紧。截至2024年9月30日,该公司负债总额42.55亿元,其中流动负债总额41.32亿元,期末现金及现金等价物2亿元。2022年、2023年及2024年前9月,公司经营活动所用现金净额分别是3.02亿元、6256.8万元、1.65亿元。
在分析人士看来,2021年以来未有新融资的群核科技,或许正急于通过赴港上市融资,缓解其“资金饥渴症”。
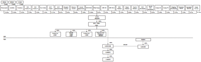
界面新闻了解到,群核科技于2014年至2021年期间连续进行11轮融资获得资金2.95亿美元,引入纪源资本、顺为资本、IDG资本、高瓴创投、经纬创投等多家知名机构入股。截至最后实际可行日期,该公司已动用约80.1%的IPO前所募资金。
目前,该公司三位创始人黄晓煌、陈航、朱皓,分别持股15.46%、11.04%、4.22%,而IDG资本、纪源资本、高瓴创投等机构持股比例均超10%。

按照群核科技2021年10月底完成的最新一轮融资,当时认购股份成本价是1.46美元/股,以其总股本15.39亿股估算,估值约22.47亿美元。
有港股一级市场人士对界面新闻记者表示,以DeepSeek为首的杭州“六小龙”引起了港资极大关注,“群核科技的空间智能技术能力吸引眼球,也极具市场潜力,但其前期经历多轮融资,估值过高,叠加商业化模式尚不成熟,海外市场拓展存在不确定性等因素,市场对公司潜力可谓褒贬不一”。
“港股市场对这些新科技企业还是很欢迎的。”另有长期跟进港股市场的分析师对界面新闻称,港股市场可能不会给群核科技特别高的估值。“那个时候(2021年)20多亿美金的估值肯定偏高,现在估计差不多。市场就那么大,港股市场要上百亿估值不容易的。”
海通证券近期研报认为,港股市场近年来表现低迷,科技板块估值较低。截至2025年1月底,港股通科技指数市盈率仅为23x,而同期的纳斯达克指数市盈率为46X;“随着市场情绪回暖,资金有望持续流入港股,推动科技股估值修复”。
“企业选择在香港上市,主要还是快资产配置的需要。”上述港股分析师进一步指出,“另外可能是投资人要退出。一般是‘3+2’的投资约定,即约定三年投资退出并给两年弹性期。前期参与群核科技融资的机构,估计本来去年就想退出的,但市况太差了。”
(文章来源:界面新闻)