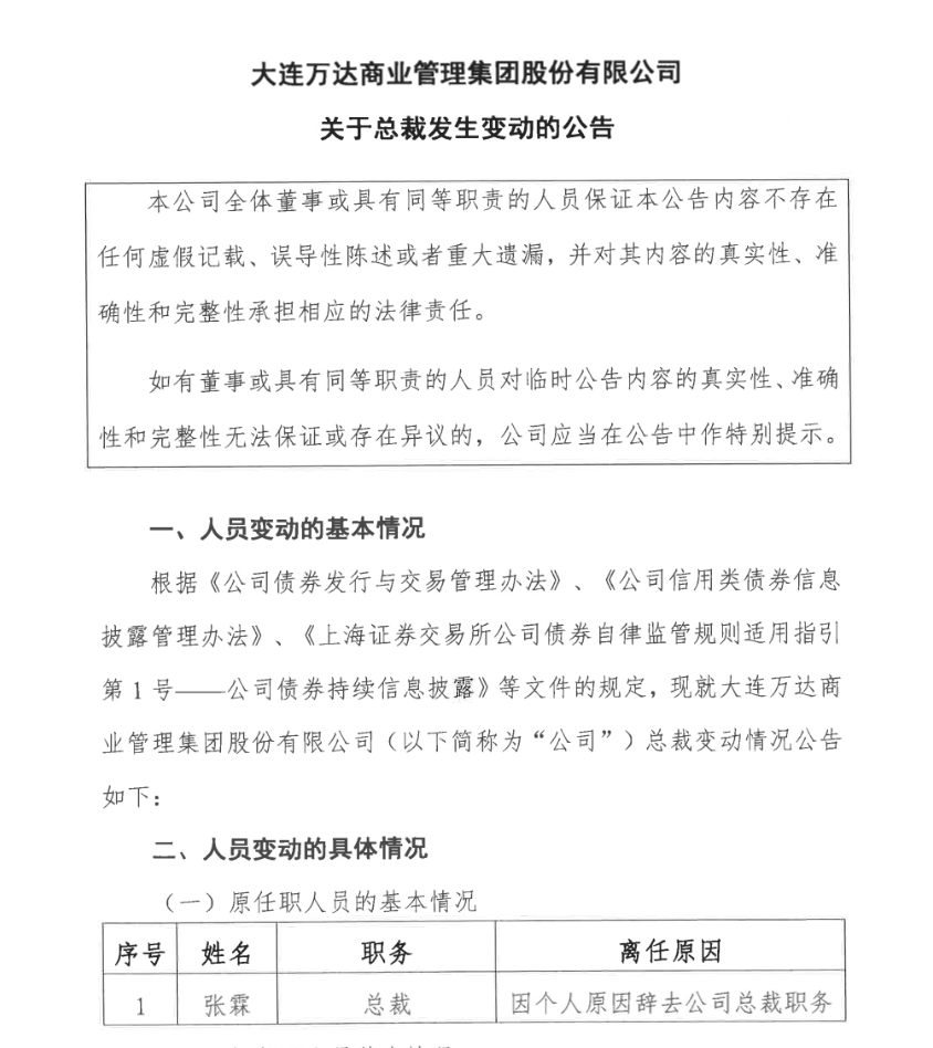
2月10日,大连万达商业管理集团股份有限公司(以下简称万达商管集团)发布公告称,张霖因个人原因辞去公司总裁职务。

现任董事长张春远将担任总裁
资料显示,张霖于2000年3月加入万达集团,曾担任万达文化集团总裁、万达集团副总裁、万达集团财务总监、万达地产集团总裁等职务。2022年5月,他获聘为万达商管集团总裁。
根据公告,张霖辞任后,万达商管集团现任董事长张春远将接任总裁职务。
张春远于2008年9月加入万达集团,曾任万达文化集团副总裁兼旅游控股公司总裁、万达集团副总裁兼人力资源管理中心总经理、公司副总裁兼人力资源中心总经理等职务。他现任万达文旅集团执行总裁,同时担任大连万达集团股份有限公司董事、大连新达盟商业管理有限公司董事、珠海万达商业管理集团股份有限公司董事、万达酒店发展有限公司非执行董事。
万达商管集团表示,此次人员变动为公司正常的人员变动,不会对公司日常管理、生产经营及偿债能力产生不利影响;变更后公司治理结构符合公司法和公司章程规定。
开年以来已卖出5座万达广场
天眼查显示,日前,万达商管集团相继退出对扬州万达商业广场有限公司、四平万达广场投资有限公司的投资,坤华(天津)股权投资合伙企业(有限合伙)(以下简称坤华股权投资)成为两家公司的全资股东。
值得注意的是,开年以来,坤华股权投资已连续出手,相继收购了位于铜陵、宣城、安阳、四平、扬州的5座万达广场。
而在2024年全年,坤华股权投资合计收购了9座万达广场,包括烟台芝罘万达广场有限公司、南京万达茂投资有限公司、赤峰万达广场有限公司、成都万达商业广场投资有限公司、晋江万达广场有限公司、银川金凤区万达广场置业有限公司、淮北万达广场投资有限公司等。
在完成最新收购后,目前坤华股权投资旗下的万达广场数量已达14座。
资料显示,坤华股权投资成立于2023年,注册资本为100亿元,由新华保险持股99.9%、中金资本持股0.1%。
近年来,为了缓解债务压力,万达开始向轻资产模式转型。阳光保险、大家人寿、太保资本、横琴人寿等多家险资相继出手,近两年时间合计接盘买入近20个万达广场项目。
(文章来源:中国基金报)