人保财险及其分支机构被罚1115万,27名责任人一同领罚,涉未按规定使用经批准或者备案的条款费率
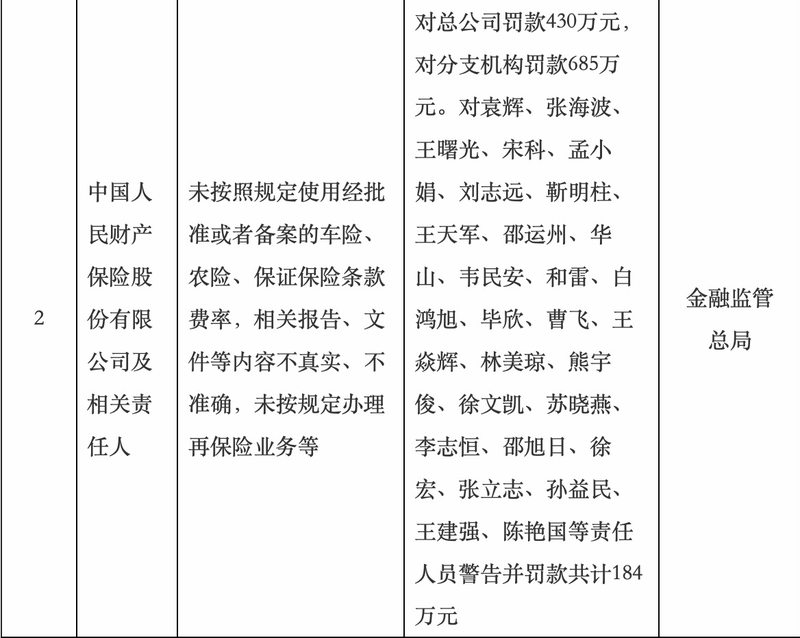
金融监管总局披露的行政处罚信息显示,中国人民财产保险股份有限公司(下称“人保财险”)累计被罚1115万元,其中,对总公司罚款430万元,对分支机构罚款685万元。
行政处罚信息显示,人保财险存在未按照规定使用经批准或者备案的车险、农险、保证保险条款费率,相关报告、文件等内容不真实、不准确,未按规定办理再保险业务等违法违规行为。
同时,金融监管总局对袁辉、张海波、王曙光、宋科、孟小娟、刘志远、靳明柱、王天军、邵运州、华山、韦民安、和雷、白鸿旭、毕欣、曹飞、王焱辉、林美琼、熊宇俊、徐文凯、苏晓燕、李志恒、邵旭日、徐宏、张立志、孙益民、王建强、陈艳国等27名责任人员警告,并罚款共计184万元。

(文章来源:蓝鲸财经)