来了!首个非官方“满血版”DeepSeek云平台花落腾讯
21世纪经济报道记者赵云帆报道
2月7日,腾讯云官方订阅号发布消息称,不仅上线了DeepSeek-R1和V3原版模型的API接口,还将它们接入了大模型知识引擎,并支持联网搜索,成为国内率先实现这一能力的云厂商。
官方消息还指出,腾讯云支持了私域文档或数据库等功能。
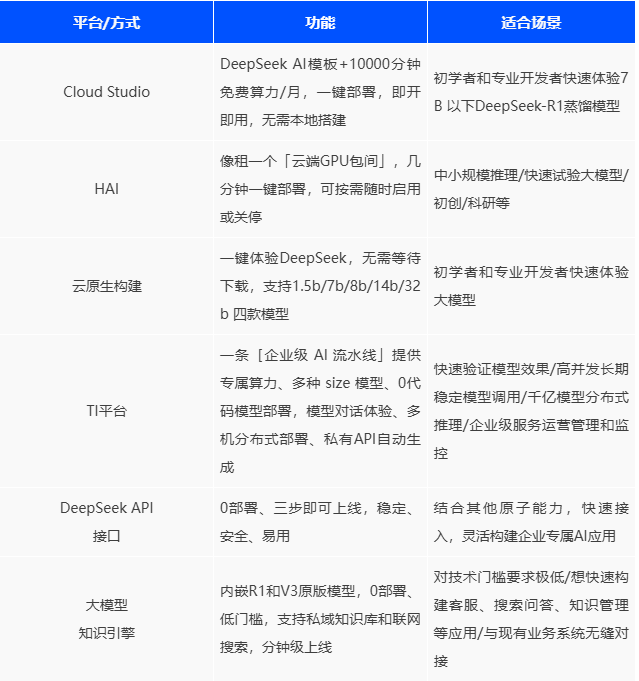
官微还列出了其他DeepSeek的接入方式。

DeepSeek-R1和V3原版模型被俗称为“满血版”,正式代号一般被称为“DeepSeek-R1或V3 671B”版本。其中“671B”为参数数量,而更高的参数数量意味着更智能化的AI水平。
此前,普通用户使用“满血版”DeepSeek只能通过该公司官网、APP或官方API接口。而本地部署“满血版”需要消耗大量算力。相关资料介绍,部署“满血版”DeepSeek需要数百至上千G的GPU内存算力来运行。
此前,包括阿里、华为等云计算企业纷纷部署了DeepSeek各版本模型接入服务,但均未声明“原版”或“满血版”,盖因前者会消耗较高云计算资源。
记者从腾讯云官网发现,此前,腾讯云部署了 DeepSeek-R1 1.5B、7B、8B、14B、32B预装模型,允许普通用户接入免费使用基础性。但以上参数水平模型均与“671B”存在较大能力差距。
另一方面,截至发稿前,记者发现,腾讯云官网可供免费使用 DeepSeek 基础型按钮已经“变灰”,点击后则显示“免费基础库存不足,请选购HAI进阶型”。
(文章来源:21世纪经济报道)