沪深股通今日合计成交1622.23亿,其中贵州茅台和宁德时代分居沪股通和深股通个股成交额首位。板块主力资金方面,电新板块主力资金净流入居首。ETF成交方面,日经225ETF易方达(513000)成交额环比增长858%。期指持仓方面,IM合约多头加仓数量大于空头。龙虎榜方面,汇洲智能获机构买入1.29亿;科泰电源获机构买入超4000万;康强电子获机构买入超4000万;三德科技遭机构卖出超7000万;实益达遭机构卖出超6000万;五洲新春获两家一线游资席位合计买入超亿元;沃尔核材获两家量化席位合计买入超亿元。
一、沪深股通前十大成交
今日沪股通总成交金额为726.82亿,深股通总成交金额为895.41亿。

从沪股通前十大成交个股来看,贵州茅台位居首位;寒武纪和恒瑞医药分居二、三位。
从深股通前十大成交个股来看,宁德时代位居首位;比亚迪和东方财富分居二、三位。
二、板块个股主力大单资金
从板块表现来看,铜缆高速连接、影视、服装、电池等板块涨幅居前,电商、小红书概念、草甘膦、煤炭等板块跌幅居前。

从主力板块资金监控数据来看,电新板块主力资金净流入居首。
板块资金流出方面,半导体板块主力资金净流出居首。

从个股主力资金监控数据来看,主力资金净流入前十的个股所属板块较为杂乱,沃尔核材净流入居首。
主力资金流出前十的个股所属板块较为杂乱,中兴通讯份净流出居首。
三、ETF成交

从成交额前十的ETF来看,日经ETF(159866)成交额位居首位;A500ETF基金(512050)成交额位居第二位。

从成交额环比增长前十的ETF来看,多只跨境ETF成交额再度大增,其中日经225ETF易方达(513000)成交额环比增长858%位居首位。

从上周份额增长前十ETF来看,多只A500ETF位居前十行列,其中A500ETF基金(159356)上周份额增长6.36亿份位居第二位;中证1000ETF(512100)上周份额增长8.94亿份位居首位。

从上周ETF份额减少前十的ETF来看,医疗ETF(512170)上周份额减少6.49亿位居首位。
四、期指持仓

四大期指主力合约中,IH、IC、IM合约多空双方均减仓,IH合约空头减仓数量较多,IC、IM合约多头减仓数量较多;IF合约多空双方均加仓,多头加仓数量较多。
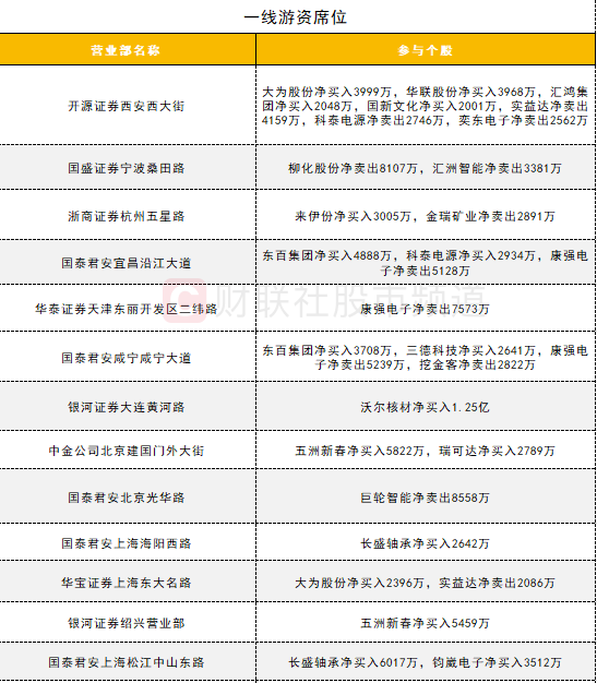
五、龙虎榜
1、机构

今日龙虎榜机构活跃度一般,买入方面,小红书概念股汇洲智能获机构买入1.29亿;数据中心电源概念股科泰电源获机构买入超4000万;芯片股康强电子获机构买入超4000万。
卖出方面,机器人概念股三德科技遭机构卖出超7000万;抖音概念股实益达遭机构卖出超6000万。
2、游资

一线游资活跃度明显下降。铜缆高速连接概念股沃尔核材获银河证券大连黄河路营业部买入1.25亿;机器人概念股五洲新春获两家一线游资席位合计买入超亿元。

量化资金活跃度一般,五洲新春获两家量化席位合计买入超2亿;沃尔核材获两家量化席位合计买入超亿元。
(文章来源:财联社)