唐山冀东装备工程被责令改正,责任人被监管谈话
蓝鲸新闻12月11日讯,近日,河北证监局发布了一则行政监管措施决定书,剑指唐山冀东装备工程股份有限公司及其相关责任人。
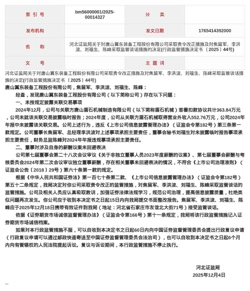
决定书显示,唐山冀东装备工程股份有限公司存在以下问题:未按规定披露关联交易事项:2024年12月,公司与关联方唐山盾石机械制造有限公司(以下简称盾石机械)签署扣款协议共计363.84万元,公司未就该关联交易披露临时报告;2024年度,公司从关联方盾石机械取得营业外收入552.76万元,公司2024年年报中未披露该关联交易。此外,董事对涉及自身的薪酬议案未回避表决。
以上行为违反了《上市公司信息披露管理办法》《上市公司治理准则》的相关规定。
公司董事长焦留军、总经理李洪波、董事会秘书刘福生、财务总监陈峰对以上事项承担主要责任。
针对以上问题,河北证监局决定对唐山冀东装备工程股份有限公司采取责令改正的监管措施,对焦留军、李洪波、刘福生、陈峰采取监管谈话的监管措施。

(文章来源:蓝鲸新闻)